Introduction
As more homeowners turn to solar energy, the journey from considering installation to enjoying the benefits can seem overwhelming. However, with the right preparation and knowledge, this transition can be smooth and rewarding. From assessing your roof’s suitability to understanding your energy needs, each step plays a crucial role in maximizing the efficiency and effectiveness of your new solar system.
This article will guide readers through the essential pre-installation steps, the installation process itself, and the vital post-installation maintenance needed to ensure long-term performance. By embracing solar energy, not only can homeowners reduce their utility bills, but they can also contribute to a more sustainable future.
Let’s explore how to make the most of this eco-friendly investment.
Preparing for Solar Installation: Key Pre-Installation Steps
If you’re thinking about setting up renewable energy systems, it’s crucial to plan efficiently for . Start with a thorough site assessment, where you’ll evaluate your roof’s condition, orientation, and any shading that might obstruct sunlight. This step is vital for determining the best placement for your solar panels in the solar installation process.
Next, dive into your power requirements. Examining your previous utility bills will provide you a clear understanding of your consumption patterns and assist you in selecting the appropriate system size to fulfill your needs. Also, don’t forget to check for any local permitting requirements; regulations can vary from one area to another, and being informed will save you time later.
Additionally, explore options like Tesla home chargers for efficient electric vehicle integration and consider government programs that may subsidize your installation costs. It’s important to note that integrating renewable energy solutions can lead to significant savings on utility bills and contribute to reducing your carbon footprint, promoting a more sustainable lifestyle. However, homeowners should also be aware of potential drawbacks, such as the initial installation costs and maintenance considerations.
Ultimately, contacting a reputable installer early in the solar installation process can provide you with valuable insights and expertise, helping to streamline the subsequent steps. With over 37,713 MW of photovoltaic capacity already installed in Texas, sufficient to power more than 4.5 million homes, and a projected growth of 51,144 MW over the next 5 years, getting prepared for your energy journey is a wise and eco-friendly move! For reliable resources, consider checking EnergySage for up-to-date storage and solar-plus-storage pricing and installer information.
This preparation is crucial as Texas ranks 2nd nationally in energy capacity, reflecting significant investments and job creation in the renewable sector. Adopting renewable energy not only contributes to your savings but also supports a sustainable future for our planet.
The Solar Installation Process: From Setup to Activation
When arrives on installation day, it’s essential to kick things off with a thorough safety check. This step ensures that all equipment is in top shape and that the work areas are secure for the team. Once everything checks out, the crew will begin the solar installation process by mounting the energy collectors on your roof, ensuring they are securely fastened and positioned to soak up maximum sunlight throughout the day.
After the components are in place, it’s time for the inverter installation. This essential component transforms the captured sunlight into usable electricity for your home, allowing you to lower utility expenses and improve your energy independence. Once the panels and inverter are installed as part of the solar installation process, the team will link your new energy setup to your home’s electrical network.
The final step in the solar installation process is an activation process, which involves a comprehensive check to ensure everything is functioning perfectly. After activation, you can anticipate receiving valuable advice on how to track your system’s performance, ensuring you maximize your investment. With recent advancements in solar mounting techniques, the process is smoother and more efficient than ever, giving homeowners peace of mind as they transition to renewable sources.
It’s also important to consider battery backups for reliable power during outages or cloudy days, ensuring you stay powered no matter the conditions. However, while allowing delays can present challenges, overcoming these obstacles can result in greater autonomy and sustainability. In fact, the Jobs Census indicates that 33% of workers in the field are involved in installation or repair roles, highlighting the economic benefits of these installations, including job creation and a positive impact on local economies.
By investing in renewable energy, you not only enhance your home’s efficiency but also contribute to a sustainable future and support a growing workforce in the energy sector.
Post-Installation: Ensuring Efficiency and Maintenance of Your Solar System
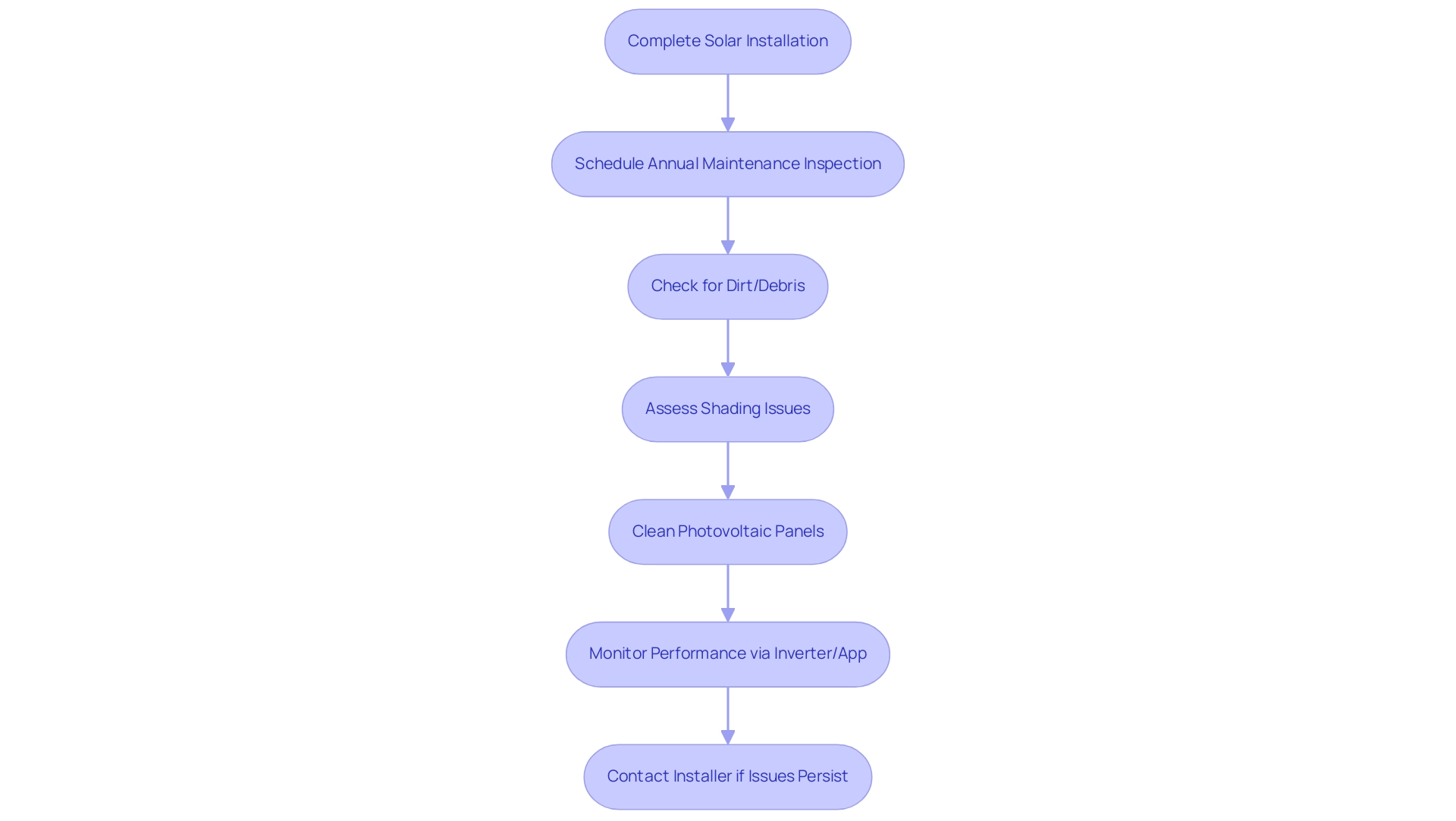
Once the solar installation process is completed, maintaining your solar array in prime condition with regular inspections is crucial for optimal efficiency. Experts suggest arranging a professional maintenance inspection at least once annually and following severe weather to ensure your systems are operating at their optimum. Homeowners can effortlessly track the device’s performance via the inverter’s display or by utilizing linked applications that offer real-time information on power generation.
During these inspections, professionals can check for:
- Dirt or debris that could hinder performance
- Shading issues from nearby trees that might cast shadows on your solar installation process, reducing efficiency
Remember, keeping is essential in the solar installation process; even slight accumulation can result in a considerable reduction in energy output, with data showing a median loss rate of 0.75% annually for these installations. Comprehending your warranty is also a lifesaver—knowing when to contact your installer for assistance can significantly prolong the lifespan and effectiveness of your energy setup.
Additionally, the SCE Solar Marketplace offers a straightforward way to find reliable solar vendors, compare rooftop solar system prices, explore financing options, and benefit from multiple bids. Regular inspections not only assist in maintaining output but also ensure that the solar installation process keeps your investment operating efficiently for years ahead. Additionally, with the rise of innovative cleaning solutions, from automated robots to professional services, homeowners can ensure their panels stay in optimal condition, maximizing power production and supporting a sustainable lifestyle.
As one expert noted, “Did you notice a significant drop in energy production? This issue can be due to a variety of factors, with the most common being dust and debris buildup. However, it can also be caused by malfunctioning components.
The most effective method to ascertain this is via the process of elimination, beginning with cleaning the surface.” Explore options like government programs and Tesla home chargers to further enhance your solar experience!
Conclusion
Transitioning to solar energy can be an enriching experience for homeowners, offering both financial savings and a positive environmental impact. The journey begins with careful preparation, including:
- A thorough assessment of your roof
- Understanding your energy needs
- Navigating local regulations
Each of these steps is crucial in selecting the right solar system that fits your home, ensuring that the installation process proceeds smoothly and efficiently.
Once the installation day arrives, the focus shifts to a meticulous setup that includes:
- Safety checks
- Panel mounting
- Inverter installation
These critical steps not only optimize energy capture but also enhance the overall performance of your system. With advancements in solar technology, the installation process has become more streamlined, paving the way for a seamless transition to renewable energy.
Post-installation, regular maintenance is key to keeping your solar system in peak condition. Scheduling annual inspections and monitoring performance through available technologies can significantly extend the lifespan of your investment. By ensuring your solar panels remain clean and functional, homeowners can maximize energy production and continue to enjoy the benefits of solar energy for years to come.
Embracing solar power is more than just an upgrade to your home; it’s a commitment to a sustainable future. By taking informed steps throughout the installation and maintenance processes, homeowners not only enhance their energy independence but also contribute to a cleaner planet. As the solar landscape continues to grow, investing in solar energy stands as a wise choice for both personal and environmental well-being.

