Introduction
Harnessing the power of the sun is more than just a trend; it’s a transformative step towards sustainable living. For homeowners contemplating solar panel installation, understanding the nuances of orientation, angle, and climate is crucial to maximizing energy efficiency.
Whether it’s positioning panels toward true south for optimal sunlight capture, adjusting their tilt with the changing seasons, or navigating the common pitfalls of installation, each decision plays a significant role in the overall performance of a solar energy system.
By delving into these essential factors, homeowners can unlock substantial savings on utility bills while contributing to a greener planet. This guide will explore the best practices for solar panel installation, ensuring that every ray of sunshine is put to good use.
Optimal Direction for Solar Panel Installation
When it involves setting up solar arrays, targeting true south is typically your best solar panel angle in the Northern Hemisphere. This orientation is crucial for determining the best solar panel angle to maximize sunlight capture throughout the day, particularly during those golden peak hours when the sun shines brightest. Stationary surfaces can capture between 81 to 88% of power compared to optimal tracking during winter, highlighting the effectiveness that comes with appropriate orientation.
However, the best solar panel angle can vary based on your local geography, any shading from nearby trees or structures, and your specific requirements as a homeowner. For instance, in sunny California, units oriented toward the south often yield impressive results. It’s essential to factor in the nuances of your specific situation, as Charles R. Landau notes, ‘percentages may not be exact due to rounding,’ which emphasizes the importance of tailored calculations.
To further enhance power production, consider investing in solar tracking systems. These advanced arrangements modify the surfaces’ positions during the day, guaranteeing you harness the utmost energy from each sunbeam. Additionally, understanding how to calculate insolation—factoring in elements like the curvature of the Earth and the sun’s angle—is crucial for determining the best solar panel angle for your devices.
Furthermore, it’s important to understand the distinctions between active and passive heating systems:
- Active systems utilize pumps and controls to circulate heat transfer fluids.
 - Passive systems rely on building design and materials to optimize heat absorption.
 
Routine upkeep of photovoltaic systems is also crucial, as neglect can result in efficiency declines of up to 25%.
By making informed choices regarding installation and maintenance, you can significantly lower utility expenses, enhance your independence, and promote sustainability in your home.
The Role of Angle in Maximizing Solar Energy Production
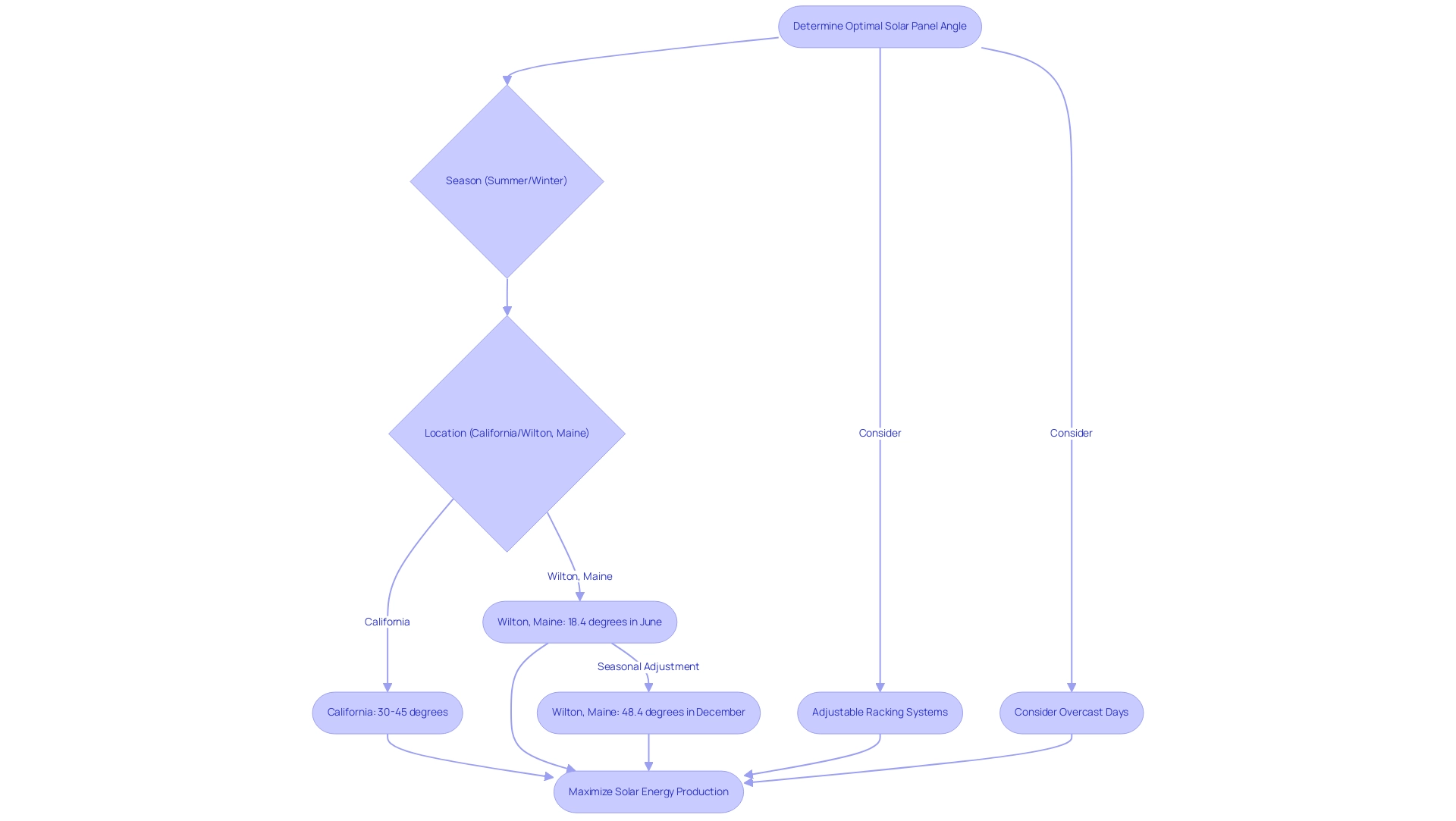
The best solar panel angle is a crucial factor in optimizing energy production, often referred to as their elevation. For California homeowners, the best solar panel angle typically ranges from 30 to 45 degrees, varying by specific region and the time of year. A steeper position is particularly advantageous during the winter months when the sun is lower on the horizon, while achieving the best solar panel angle with a flatter position can enhance performance in the summer when the sun is high.
A homeowner from Wilton, Maine, recently shared a monthly adjustment schedule, recommending positions that shift from 18.4 degrees in June to 48.4 degrees in December. This practical application of seasonal adjustments showcases how homeowners can maximize their solar gains throughout the year by determining the best solar panel angle. Furthermore, adjustable racking systems are gaining popularity as they enable seasonal adjustments to achieve the best solar panel angle for capturing the maximum amount of sunlight.
These systems, which typically accommodate around 32 units at a cost of approximately $1500, represent a significant investment for those looking to enhance efficiency. As one analytical chemist cleverly pointed out, ‘I don’t know how to determine quantitatively, but my thinking is to go a few degrees less than perpendicular to the sun at noon.’ This method acknowledges that overcast days can affect energy generation; a less steep angle may allow devices to capture light from a broader area of the diffused sky.
While some users express skepticism about sunlight angle calculators, noting discrepancies in results, it highlights the importance of finding the best solar panel angle through personal adjustments and observations. To further enhance efficiency, homeowners should also consider the best battery choices and best practices for selecting panel inverters. Grasping how to assess home renewable power requirements is crucial; homeowners can begin by analyzing their electricity consumption and taking into account elements such as household size and efficiency.
Ultimately, homeowners can achieve substantial savings and improved efficiency by determining the best solar panel angle, combining it with an optimal direction, and integrating effective storage solutions, while also considering regional climate impacts, as highlighted in case studies from Southern California and the Pacific Northwest.
Seasonal Adjustments for Solar Panel Angles
As the seasons change, so does the sun’s path across the sky, offering a unique chance for homeowners to enhance their energy collection efficiency. By adjusting the orientation of your solar collectors to achieve the best solar panel angle, you can more effectively align them with the sun’s location, greatly boosting energy output. For example, in the winter months when the sun is positioned lower in the sky, adjusting your equipment to the best solar panel angle by adopting a more vertical position can capture more sunlight.
In contrast, during the summer, adopting the best solar panel angle often proves to be more effective. Many solar panel systems come equipped with adjustable mounts to achieve the best solar panel angle for easy position changes throughout the year. This simple yet impactful adjustment can help determine the best solar panel angle, leading to noticeable increases in output.
As M.A.A. Mamun notes, ‘outdoor experimental investigation confirms that the best solar panel angle for Malaysian conditions is 15 degrees, and orienting a PV module at this angle will maximize the sun’s power captured and thereby enhance its performance.’ Additionally, keeping your energy panels clean is crucial for maintaining this efficiency.
Dust, dirt, and debris can hinder performance, sometimes resulting in a loss of up to 25% of efficiency. Routine cleaning and maintenance ensure your system operates at peak performance. Moreover, incorporating battery backups not only offers dependable power during blackouts or inclement weather but also improves your overall independence in terms of electricity.
When evaluating battery options for photovoltaic systems, homeowners should seek high-capacity batteries that are compatible with their installations, such as the Tesla Powerwall or LG Chem RESU, which provide efficient storage solutions. By adopting these seasonal modifications and upkeep practices, you can guarantee your power system operates at peak efficiency by finding the best solar panel angle to maximize every ray of sunshine while contributing to a more sustainable and environmentally-friendly lifestyle. Moreover, thermal heating systems not only reduce energy costs but also lower greenhouse gas emissions, aligning with the goal of a cleaner planet.
Innovative cleaning solutions, such as automated cleaning robots and self-cleaning coatings, are also transforming maintenance, making it simpler to keep photovoltaic surfaces in top condition. Take the next step towards preserving your energy systems! Reach out to Powercore Electric today to discover our expert cleaning services for photovoltaic systems and guarantee your investment is operating at its peak.
Impact of Local Climate on Solar Panel Performance
Local climate significantly affects how well photovoltaic panels perform, so it is essential for Long Beach renters to consider the best solar panel angle when planning their installations. In sun-drenched regions such as Southern California, optimizing sunlight generation is effortless. However, in areas often cloaked in clouds or prone to heavy rainfall, energy efficiency may take a hit.
It’s crucial to acknowledge that cloud cover can dramatically impact energy output; studies show that photovoltaic production can plunge by as much as 80% in overcast conditions. Interestingly, research on solar farms has also demonstrated a cooling effect on land surface temperatures, with a nighttime cooling effect measured at −0.21 ± 0.25 K. Renters in such climates should set realistic expectations for their systems.
Temperature plays a pivotal role in solar energy system performance as well. While panels are built to operate efficiently across a range of temperatures, extreme heat can actually hinder their output. Observational data indicates that excessive heat can lead to a decrease in performance, underscoring the importance of balancing installation angles to achieve the best solar panel angle and positioning.
Additionally, the effect of photovoltaic farms on albedo and land surface temperature varies with geographic and climatic factors, highlighting the significance of local conditions. By understanding and adapting to these local nuances, Long Beach renters can optimize their renewable systems and fully embrace the advantages of sustainable solutions. Moreover, Long Beach renters should explore available government programs that can assist them in accessing renewable solutions, including incentives for installation.
Exploring alternatives such as Tesla home chargers can improve their efficiency, while routine upkeep through panel cleaning services guarantees optimal performance. Additionally, battery options for energy storage can provide further benefits, allowing renters to maximize their renewable energy use even during less sunny periods. This comprehensive approach will empower renters to fully unlock the potential of renewable energy in their homes.
Common Mistakes in Solar Panel Installation
When it comes to installing renewable energy systems, homeowners frequently encounter common pitfalls that can significantly affect their system’s performance. One common error is ignoring possible shading from trees or adjacent structures, which can drastically diminish power generation. It’s crucial to assess these factors early on, as even partial shading can lead to substantial losses in efficiency.
As Justin Lee, Senior Product Manager at Eagleview, observes, ‘reducing solar module costs should promote solar design,’ highlighting the necessity for appropriate design to optimize power capture. Another frequent mistake is overlooking the best solar panel angle and direction of the structures specific to their geographical location; proper alignment can enhance energy capture throughout the day. Furthermore, homeowners often underestimate the importance of investing in high-quality mounting systems—subpar mounts can lead to stability issues and potentially affect the longevity of the installations.
Regular maintenance, including cleaning and inspections, is vital for preserving panel performance, as neglecting these practices can hinder efficiency. For instance, a case study on poor installation and maintenance practices illustrates that inadequate grounding and incorrect wiring can lead to significant performance issues. Furthermore, incorporating heating systems, both active and passive, can further improve efficiency in homes, offering financial advantages such as decreased utility bills and a smaller carbon footprint.
By being mindful of these challenges and seeking advice from qualified specialists, homeowners can set up their energy installations for success. This proactive approach not only helps harness the full potential of renewable energy but also contributes to long-term sustainability goals, ensuring both economic savings and a positive environmental impact. Begin optimizing your energy potential today!
Contact Powercore Electric to explore our solar heating solutions and professional installation services.
Conclusion
Embracing solar energy is a powerful step toward sustainable living, and understanding the finer details of installation can make all the difference. Proper orientation toward true south, combined with the right tilt angle, allows homeowners to capture maximum sunlight throughout the year. Seasonal adjustments further enhance this efficiency, ensuring that every sunbeam is utilized to its fullest potential.
Local climate also plays a significant role in solar panel performance, with factors like cloud cover and temperature influencing energy output. By recognizing these variables and making informed decisions, homeowners can avoid common pitfalls that often hinder efficiency. Simple actions, such as regular maintenance and careful planning, can lead to substantial savings on utility bills while promoting a greener planet.
Ultimately, the journey to harnessing solar energy is not just about technology; it’s about making thoughtful choices that benefit both the household and the environment. With the right approach, every homeowner can successfully tap into the power of the sun, paving the way for a brighter, more sustainable future.

				
					
