Introduction
As the world shifts towards cleaner energy solutions, solar power stands out as a beacon of sustainability, especially for homeowners eager to reduce their carbon footprint. The journey into solar energy begins with understanding the vital components that make it all possible, and at the heart of this is solar racking. This often-overlooked element not only supports solar panels but also plays a significant role in maximizing their efficiency and durability.
For those considering solar energy in Long Beach, grasping the ins and outs of solar racking systems can be the key to unlocking the full potential of their investment. From the various types of mounting systems to the critical factors for selection, this guide will illuminate the path toward a successful solar installation, ensuring that every ray of sunshine is harnessed effectively for a brighter, greener future.
Understanding Solar Racking: The Basics of Mounting Systems
play a vital role in any power setup, serving as the robust structure that secures panels firmly in position, whether on rooftops or ground installations. Consider it the unsung hero of ; it ensures that your panels are securely mounted to catch the sun’s rays at just the right angle while also keeping everything safe and sound. For environmentally aware Long Beach tenants considering photovoltaic alternatives, knowing what is solar racking is crucial, as it directly affects both the effectiveness and longevity of your setup.
A well-constructed storage arrangement not only enhances sun exposure but also safeguards your investment from environmental difficulties such as strong winds or heavy snow. With progress in panel mounting technology, including systems with an average rated power of up to 173 kWp per m², you’re likely to discover innovative racking solutions that improve production and efficiency. Additionally, simulators provided by energy offices in various countries can help estimate roof output, offering practical insights into how effective your installation can be.
Furthermore, exploring options like Tesla home chargers can complement your energy setup, providing electric vehicle charging solutions that align with your eco-friendly lifestyle. Government programs for renewable energy can also provide financial incentives, making installations more accessible for renters. Remember, when you select the appropriate shelving arrangement, you’re supporting a larger purpose; utility-scale photovoltaic setups, usually characterized as exceeding 1 MW, assist in preventing an astonishing 125 million metric tons of CO2 emissions annually—comparable to removing 28 million vehicles from the highway!
So, as you investigate your energy alternatives, remember that understanding what is solar racking can greatly influence how efficiently your setup operates while aiding in a more sustainable future for our community.
Exploring Different Types of Solar Mounting Systems
When it comes to solar energy, knowing what is solar racking and understanding the various types of solar mounting structures is key to making an informed decision that suits your home and lifestyle. Here’s a step-by-step guide to assist you in selecting the appropriate setup:
-
Assess Your Space: Evaluate your property to determine available space for installation. Consider roof size, orientation, and any potential shading from trees or buildings.
-
Choose a Mounting System: Let’s break down the main categories:
- Roof-Mounted Systems: These are the go-to choice for many homeowners. Panels are securely attached to your roof, and they come in two flavors—fixed and adjustable. Adjustable setups can tilt to capture more sunlight throughout the day, which can be particularly beneficial if you live in an area with varying sun angles. In fact, statistics show that roof-mounted systems account for approximately 70% of the residential solar market, highlighting their popularity.
- Ground-Mounted Systems: If you have a bit of space in your yard, this option might be for you. Ground-mounted setups permit greater flexibility in positioning, and they can be adjusted to optimize sun exposure. Plus, they’re often easier to maintain, making them a solid choice for those who prefer a hands-on approach. Recent studies indicate that ground-mounted setups can increase energy production by up to 15% compared to roof-mounted setups, depending on the location. This higher output can lead to greater economic benefits, such as reduced utility bills.
- Pole-Mounted Systems: Perfect for properties with uneven terrain, these systems elevate the panels on poles. This design not only enhances sun exposure but also helps prevent shading from trees or nearby structures. It’s an excellent option for maximizing efficiency in challenging landscapes, enabling eco-conscious homeowners to harness more solar energy.
- Ballasted Systems: If your roof is flat, ballasted systems might be the answer. They depend on weights to secure the panels in position, which means no drilling into your roof. This method is excellent for preserving your roof’s integrity and is frequently observed in commercial installations, making it a practical option for homeowners seeking to incorporate renewable technology without compromising their home’s structure.
-
Consider Heating Systems: Incorporating can enhance your renewable power setup. Active solutions offer consistent heating through advanced technology, while passive approaches utilize natural design elements to capture and retain heat. By evaluating both photovoltaic panels and heating solutions, you can optimize energy savings and lessen dependence on conventional energy sources.
By comprehending what is solar racking and these installation methods in relation to solar heating, you can more effectively determine which choice fits your site conditions, aesthetic preferences, and energy requirements. The economic and environmental advantages of photovoltaic solutions, including potential savings on utility bills and reduced carbon footprints, make these considerations even more critical. As the sector keeps expanding, with developments like the recent purchase of JCM Solar by Technology Services Group, the demand for integrated energy solutions becomes more evident, further guiding your selection in mounting options.
Whether you prefer the sleek appearance of roof-mounted panels or the spacious arrangement of ground-mounted options, each type has its unique benefits that cater to different homeowner scenarios.
Key Considerations for Choosing Solar Racking Systems
Understanding what is solar racking is vital for selecting the appropriate solar support system to maximize your solar energy investment, particularly for eco-conscious homeowners in Long Beach aiming to shift to sustainable energy solutions. Here are some key factors to consider:
-
Roof Type and Orientation: Your roof’s design—whether it’s flat, sloped, or made of metal—along with its orientation (like south-facing or east/west-facing) plays a significant role in your mounting choice.
For example, if you have a sloped roof, adjustable mounting can help capture maximum sunlight.
-
Local Climate and Weather Conditions: In regions with strong winds, heavy snowfall, or extreme temperatures, it’s essential to select a support structure that can endure these elements. According to the ASCE 7 guidelines, snow loads for specific sites can be calculated, which is essential for understanding how your local climate influences racking choices.
As noted by experts, combining wind and solar power can smooth generation variability throughout the year, highlighting the importance of considering local climate impacts. are also essential to guarantee operational integrity and sustain power generation.
-
Aesthetic Preferences: Your home’s appearance matters!
Some homeowners choose low-profile racking solutions that blend in seamlessly, while others might prefer a more visible arrangement that showcases their commitment to renewable energy. Consider what looks best for your home and neighborhood.
-
Budget Constraints: Racking structures vary significantly in price, so it’s wise to balance quality and cost.
Investing in a dependable setup can lead to better performance and longevity, ultimately saving you money in the long run.
-
Investigating Further Solar Alternatives: While you evaluate your photovoltaic support structure, also investigate other renewable power solutions such as Tesla home chargers, which can improve your efficiency, and governmental initiatives aimed at helping tenants access sustainable power. These programs can offer financial rewards and make the shift to renewable power more cost-effective.
By thoroughly assessing these elements, you can choose a mounting solution that fulfills your practical requirements and improves your renewable power installation, which leads to an understanding of what is solar racking. Remember, informed choices lead to better outcomes and contribute to a more sustainable lifestyle, ultimately benefiting both your household and the environment.
Installation Process of Solar Racking Systems
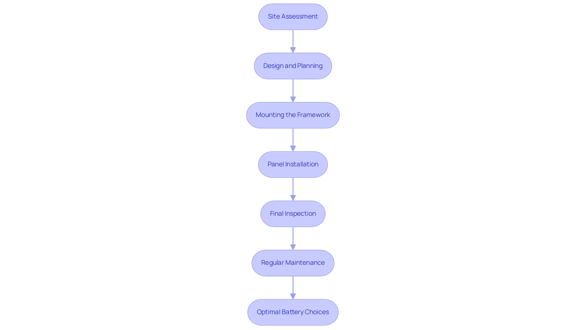
Installing photovoltaic mounting frameworks is an exciting process that helps illustrate what is solar racking, involving several important steps designed to ensure . Here’s a friendly breakdown of what to expect:
- Site Assessment: First things first! A comprehensive site assessment is essential. This involves checking the roof’s condition, its orientation, and any potential shading from nearby trees or buildings that might affect sunlight exposure. A solid assessment sets the foundation for a successful installation. According to industry statistics, proper site assessment can increase the efficiency of installations by up to 30%.
- Design and Planning: Next, once the assessment is complete, a customized design comes into play. This step involves choosing the optimal shelving arrangement for your particular requirements and organizing the layout of the solar panels, which relates to understanding what is solar racking to enhance power generation. It’s all about getting the most bang for your buck! A recent case study in California demonstrated that optimizing the shelving layout, which relates to what is solar racking, led to a 15% increase in energy output for homeowners.
- Mounting the Framework: The installation team will then securely attach the framework to your roof or ground, ensuring it’s anchored and perfectly leveled. This stage is crucial for the stability and efficiency of your energy panels, so attention to detail is key. As Faith Wakefield, a specialist in sunlight harnessing, highlights, “The integrity of the support structure, which pertains to what is solar racking, is crucial; it’s the backbone of your sunlight arrangement.”
- Panel Installation: After understanding what is solar racking and ensuring it is in position, it’s time to mount the photovoltaic panels themselves. This process may involve some wiring to connect the panels to the inverter and your home’s electrical network, ensuring everything is prepared to utilize that sunny energy.
- Final Inspection: The last step is a thorough inspection to confirm that everything is securely installed and functioning as it should. This is essential for both the safety and efficiency of your new energy setup, ensuring you can enjoy the benefits for years to come. With the global manufacturing capacity of photovoltaic systems projected to reach nearly 1,000 GW in 2024, ensuring quality installation is more important than ever.
- Regular Maintenance: To maximize the efficiency and longevity of , regular maintenance is essential. This involves cleaning the panels to remove dust and debris, checking for any wear and tear, and ensuring all components are functioning correctly. Routine upkeep can assist in avoiding performance declines and prolonging the longevity of your device.
- Optimal Battery Choices: When evaluating storage solutions, selecting the right battery is crucial. Homeowners should look for batteries that offer high capacity, efficiency, and longevity. Lithium-ion batteries are frequently suggested because of their performance and longevity, making them a favored option for renewable power setups.
Comprehending these steps not only readies you for the installation but also empowers you on your energy journey. Knowing what to expect can make the entire process feel more approachable and exciting!
Maintenance of Solar Racking Systems
Caring for your photovoltaic support structures is essential in understanding what is solar racking, ensuring that your renewable power arrangement stays effective and endures for years ahead. Here are some essential maintenance tips that can help you get the most out of your investment:
-
Regular Inspections: It’s crucial to perform routine inspections to identify what is solar racking and to catch any signs of wear or damage in your racking system.
Keep an eye out for loose bolts, rust, or any structural issues that might compromise stability. Regular checks can pinpoint small problems before they turn into costly repairs.
-
To enhance power generation, maintaining the cleanliness of your panels is crucial.
Over time, dust, debris, and even bird droppings can accumulate, blocking sunlight and reducing efficiency. A gentle wash with water and a soft brush can do wonders to maintain their cleanliness and performance. In fact, researchers have noted that maintaining optimal conditions can enhance panel efficiency significantly.
Remember, panel efficiency increases by 0.0027 for every unit increase in intensity, making regular cleaning vital for sustaining energy output.
-
Vegetation Management: If there are trees or shrubs nearby, make sure to trim them back regularly to prevent shading on .
Overgrown vegetation can significantly affect performance, so a quick check can keep your setup running at its best.
-
Professional Maintenance: It might be wise to schedule professional maintenance checks at least once a year.
Experts can identify potential problems that may not be apparent during a casual inspection and ensure that the whole framework, including what is solar racking, is functioning as intended. Routine expert cleaning services, which may incorporate innovative solutions such as automated cleaning robots, provide various benefits, including the avoidance of possible harm and prolonging the lifespan of your energy panels.
As noted by industry experts, the average payback period for a commercial solar installation is around 9 years, so ensuring your setup operates efficiently can lead to significant long-term savings.
-
Understanding Performance Loss: It’s important to note that the median loss rate for photovoltaic installations is 0.75% per year, with 90% of units encountering less than a 2% loss each year.
Environmental factors, such as particulate matter concentration and weather conditions, can also affect the reliability of photovoltaic technologies.
For instance, warmer climates might necessitate extra units to generate the same amount of power due to reduced radiation and higher temperatures.
By adhering to these upkeep suggestions related to what is solar racking, you’ll not only prolong the lifespan of your racking systems but also improve their efficiency, enabling you to enjoy the advantages of renewable resources for many years to come.
A case study on post-25-year performance of photovoltaic panels shows that while they may require more maintenance, they can still provide energy savings for many years beyond their expected life, typically operating at around 80% of their original capacity.
Remember, a little care goes a long way in ensuring your solar setup continues to shine!
Conclusion
Understanding solar racking is essential for homeowners looking to harness the power of solar energy effectively. From the various types of mounting systems to the key considerations for selecting the right one, each element plays a vital role in maximizing efficiency and ensuring durability. Roof-mounted, ground-mounted, pole-mounted, and ballasted systems all offer unique advantages, catering to different property types and personal preferences.
As the journey into solar energy unfolds, careful attention to installation and maintenance processes will pave the way for a successful solar setup. Regular inspections, cleaning, and professional maintenance are not just recommended; they are necessary to keep the system performing at its best. This proactive approach not only protects your investment but also contributes to a sustainable future by reducing reliance on traditional energy sources.
In conclusion, the right solar racking system can significantly impact energy production and efficiency, making it a crucial component of any solar installation. By understanding the options available and the importance of proper maintenance, homeowners can make informed decisions that benefit both their households and the environment. Embracing solar energy is more than just a personal choice; it’s a step toward a greener, cleaner community for everyone.


