Introduction
As the world shifts towards greener energy solutions, understanding the role of grid services becomes increasingly vital for homeowners and renters alike. These services are the backbone of a reliable electric grid, ensuring that the flow of electricity remains steady and efficient, even as renewable sources like solar and wind come into play. With the rise of solar installations, many eco-conscious individuals are not only looking to power their homes sustainably but also to contribute positively to the broader energy landscape.
By exploring how grid services support renewable energy integration and stabilize power supply, homeowners can make informed choices that enhance their energy independence and promote a cleaner future. This article delves into the significance of grid services, the challenges they face, and how individuals can engage with local initiatives to foster a more sustainable energy ecosystem.
Understanding Grid Services: Definition and Role in Energy Systems
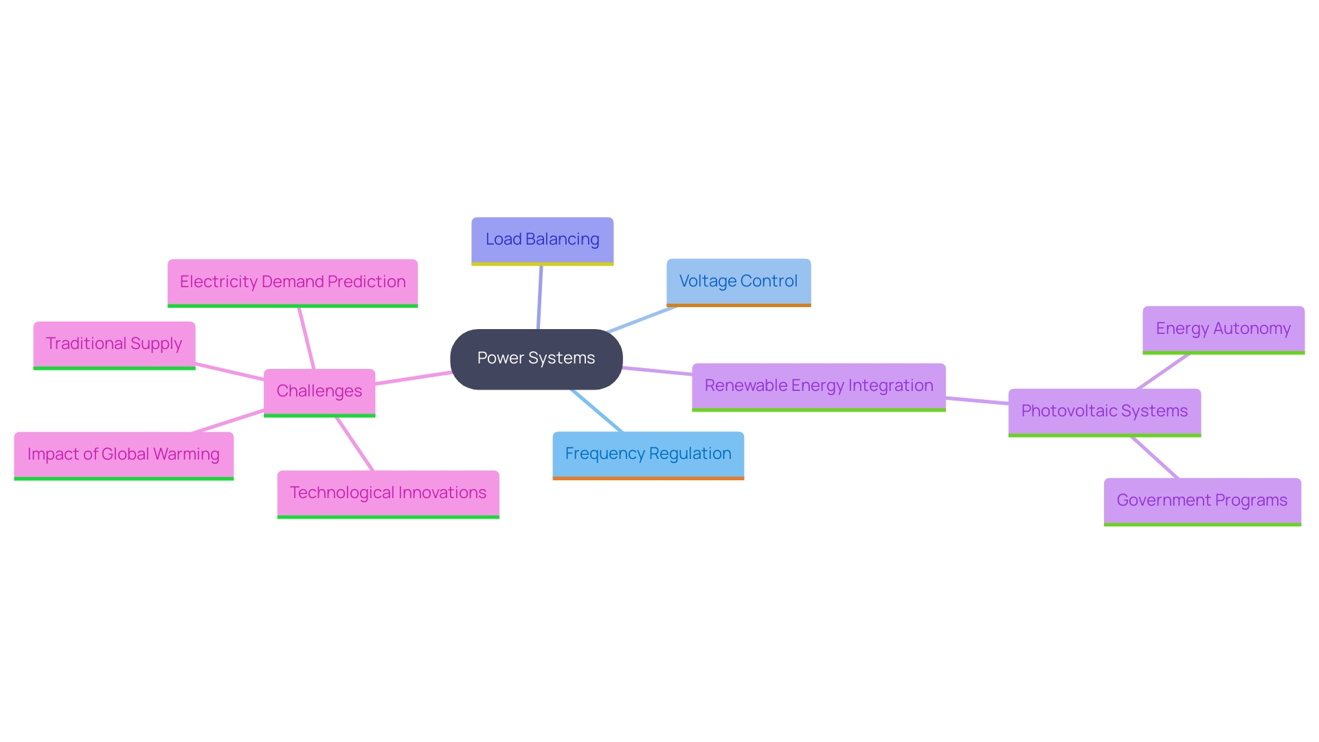
Power systems include the different functionalities and assistance offered by electrical systems to guarantee the dependable and efficient operation of the electric network. These offerings encompass essential tasks like:
- Regulating frequency
- Controlling voltage
- Balancing load
All of which are crucial for maintaining a stable power supply. As additional sustainable power sources, like sunlight and wind, are incorporated into the network, the significance of these resources increases. They assist in managing the fluctuations in power supply and demand, ensuring that electricity is available when required.
For environmentally aware homeowners, comprehending utility services is essential, as their photovoltaic systems fulfill not only their individual power requirements but also bolster the wider power ecosystem. Furthermore, integrating photovoltaic battery systems improves reliability during outages and low light conditions, supplying continuous power and fostering autonomy.
With a photovoltaic battery backup, your system can automatically identify power loss and transition to stored power, ensuring that your home stays powered even when the network fails. Homeowners can also benefit from government programs that promote eco-friendly practices, such as panel cleaning options, to sustain optimal performance and prolong the lifespan of their renewable systems.
The Importance of Grid Services for Stability and Efficiency
Infrastructure systems are crucial for preserving the stability and effectiveness of the power network, particularly as more Long Beach tenants investigate sustainable power options such as solar panels. These offerings allow utilities to react efficiently to variations in energy demand and production, which is becoming more crucial with the rising use of distributed energy resources.
For instance, demand response programs can assist in decreasing peak load on the network by encouraging users to reduce their usage during high-demand times. Additionally, supplementary offerings ensure the quality of electricity supply remains high. Homeowners with photovoltaic setups not only benefit from lower utility costs but also play an important role in this dynamic; their systems can return surplus power back to the network, assisting in load balancing and reducing pressure during peak periods.
By grasping the significance of utility offerings, Long Beach renters can acknowledge the wider influence of their power selections and feel motivated to participate in local initiatives, creating a path for a more sustainable future. For example, taking part in community renewable programs or local efficiency workshops can improve their engagement and benefit the community as a whole.
How Grid Services Support Renewable Energy Integration
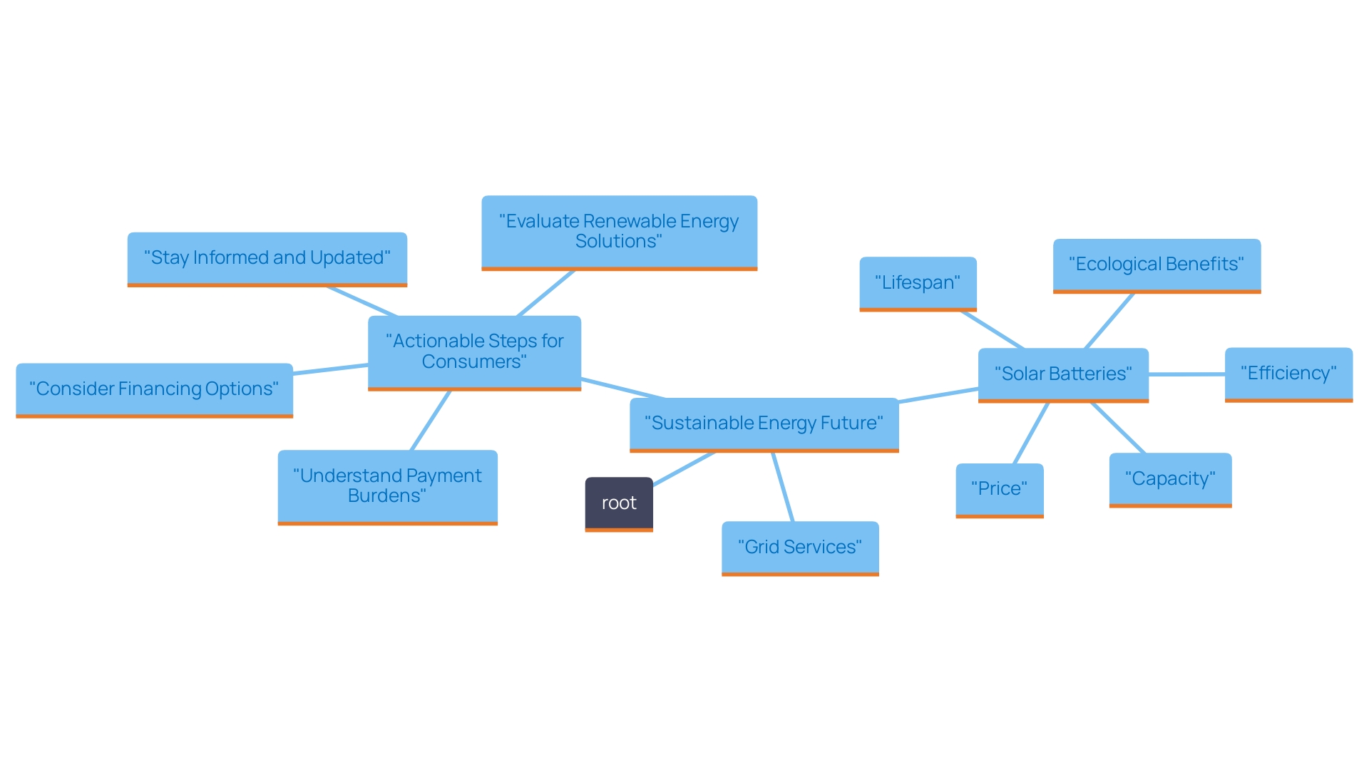
Grid services play an essential role in smoothly incorporating renewable power sources, such as photovoltaic panels, into the current power grid. They offer crucial assistance to handle the variability of renewable energy sources, such as wind. For example, power storage options, frequently combined with photovoltaic systems, can retain surplus power produced during peak sunlight periods. This stored power can then be utilized when sunlight production declines, ensuring a consistent supply for your home.
When selecting a solar battery, consider key factors such as:
- Capacity
- Efficiency
- Lifespan
- Price
- The ecological benefits of different battery types, including lead-acid and lithium-ion
Comprehending these differences can assist you in identifying the best match for your power requirements. Furthermore, grid functionalities, which encompass real-time observation—monitoring consumption and generation—and automated control systems—modifying distribution based on demand—assist utilities in balancing the grid and enhancing the performance of renewable resources. By understanding how these services operate collectively, you can appreciate how your power system contributes to a cleaner future and make informed choices about the best battery options to enhance your independence.
To take actionable steps, begin by evaluating your power usage habits and exploring available battery options that satisfy your requirements. Don’t hesitate to reach out to local experts for guidance and to explore potential incentives that could make your investment more affordable. Adopting renewable power not only aids your personal objectives but also adds to a shared effort for sustainability.
Challenges and Future Outlook for Grid Services
Despite their significance, network functions encounter various obstacles, such as outdated infrastructure and the necessity for technological progress. As more households in Long Beach embrace solar power options, such as Tesla home chargers and efficient solar panels, the need for innovative network services will only increase.
For example, research indicates that cities adopting intelligent network technologies have experienced a 15% rise in resource efficiency. Future advancements may incorporate enhanced smart grid technologies that improve communication between producers and consumers, enabling more efficient management of resources.
Homeowners, particularly renters, can aid this transformation by:
- Advocating for supportive policies
- Engaging in local programs
- Utilizing government initiatives that encourage the adoption of renewable power
By participating in community renewable programs, renters can enjoy the advantages of clean power without needing to install panels on their properties. This engagement ensures that their voices are heard in the transition towards a more sustainable resource landscape, benefiting both the environment and their household budgets.
Take action today by reaching out to local energy advocacy groups or exploring community solar options to make a difference!
Conclusion
Understanding grid services is crucial for anyone looking to embrace renewable energy solutions effectively. These services ensure that the electric grid operates smoothly, even as more homeowners turn to solar power. By regulating frequency, controlling voltage, and managing energy loads, grid services maintain stability and efficiency, which is especially important in a world increasingly reliant on variable energy sources like solar and wind.
Homeowners can play a significant role in this evolving energy landscape by recognizing how their solar installations contribute to the broader grid. Not only do they enjoy reduced utility bills, but they also support community-wide energy management by feeding excess energy back into the grid. Engaging with local initiatives, such as community solar programs or energy efficiency workshops, empowers individuals to enhance their energy independence while fostering a more sustainable future for all.
However, the journey towards a fully integrated renewable energy system is not without its challenges. Aging infrastructure and the demand for advanced technologies present hurdles that need addressing. By advocating for supportive policies and participating in local energy programs, homeowners can help pave the way for innovative solutions that promote a cleaner energy ecosystem.
Ultimately, embracing grid services and renewable energy options like solar power is not just about personal gain; it’s about contributing to a collective movement towards sustainability. Every action taken today not only benefits individual households but also strengthens the community and the environment for generations to come.




