Overview
We understand that rising energy bills can be a significant concern for homeowners. Replacing your roof with solar shingles not only addresses this worry but also enhances your home’s energy efficiency. This beautiful alternative to traditional solar panels offers a dual benefit: it generates electricity and reduces energy costs while elevating your home’s aesthetic appeal.
Imagine the satisfaction of knowing that your home is not only saving you money but also contributing positively to the environment. Solar shingles are designed to increase your property value, making them an attractive option for environmentally conscious buyers. They represent a step towards energy independence, allowing you to take control of your energy consumption and expenses.
Together, we can explore the functional and financial advantages of solar shingles. They provide a sustainable solution that aligns with your values and enhances your home’s appeal. If you’re considering making this meaningful change, we’re here to support you every step of the way. Let’s work towards a brighter, more sustainable future for your home.
Introduction
Are you feeling overwhelmed by rising energy bills? In the quest for sustainable energy solutions, solar shingles emerge as a game-changer, seamlessly integrating technology into home design while generating electricity. Unlike traditional solar panels, these innovative roofing materials not only protect homes but also enhance their aesthetic appeal, potentially increasing property values.
We understand that making the decision to adopt solar energy can be daunting, but it’s essential to recognize the myriad benefits of solar shingles—from energy savings to dual functionality. This comprehensive guide delves into the essential steps for installation, maintenance, and troubleshooting, ensuring that together we can maximize your investment in both functionality and style.
Understand Solar Shingles: Definition and Benefits
Are you feeling overwhelmed by rising energy bills? You’re not alone. Many homeowners share this concern, and it’s completely understandable to seek solutions that involve replacing the roof with solar shingles, which not only alleviate financial stress but also contribute positively to the environment. To enhance your home’s energy efficiency, you can replace your roof with solar shingles—groundbreaking roofing components that integrate photovoltaic cells, allowing them to produce electricity while serving as a protective covering. Unlike conventional photovoltaic panels, which can seem bulky when placed atop existing roofs, solar shingles are designed to blend seamlessly with your roof’s aesthetic. Imagine a stylish, contemporary look that enhances your home’s exterior appeal—a far cry from the cumbersome appearance of traditional energy panels. Research indicates that homes that replace roof with solar shingles can experience a 5-15% rise in property value, attracting environmentally conscious buyers in the real estate market.
Let’s consider the benefits:
- Space Efficiency: Solar shingles use the same area as traditional roofing, maximizing energy generation without requiring additional space, making them ideal for homes with limited roof area.
- Dual Functionality: They act as both a protective covering against the elements and a source of renewable energy, offering a two-in-one solution that enhances your home’s value.
- Power Savings: By harnessing sunlight, homeowners can significantly reduce their electricity expenses, leading to considerable long-term savings. Plus, homeowners can save on utility expenses when they replace roof with solar shingles, which can also qualify for the 30% federal renewable energy tax incentive, making them financially appealing despite higher initial costs compared to conventional panels. Real-world instances show that homeowners have saved an average of $1,500 each year on utility expenses following installation. Replacing the roof with solar shingles not only enhances property value but also appeals to eco-conscious buyers. Homes fitted with these innovative tiles often attract higher bids, reflecting the growing demand for sustainable energy solutions.
While traditional panels may be viewed as a more straightforward financial investment due to lower installation costs and higher energy output, photovoltaic roofing offers unique advantages in terms of aesthetics and functionality. As solar technology advances, products like , boasting over 22% efficiency, present an attractive option for homeowners looking to replace roof with solar shingles while investing in both design and practicality. Together, these steps can significantly enhance the overall value and sustainability of your energy solutions. Industry experts emphasize that the long-term benefits of photovoltaic roofing can outweigh initial expenses, making them a valuable investment for many homeowners.
We understand that making such a significant decision can feel daunting, but remember, you’re not alone in this journey. Let’s work towards a sustainable future together, where energy independence is not just a dream but a reality.
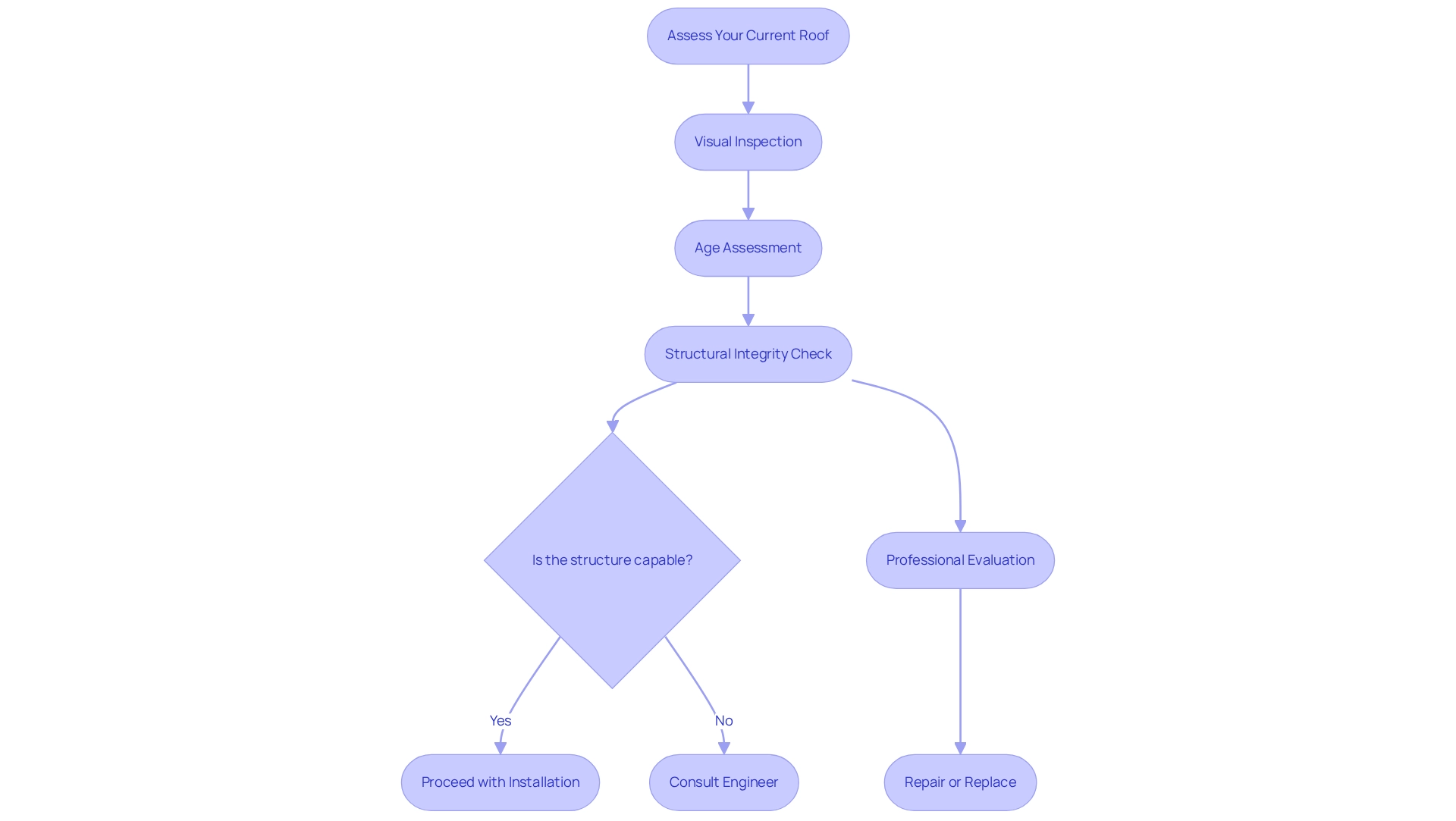
Assess Your Current Roof: Inspection and Evaluation
Before considering the installation of photovoltaic tiles, we understand that evaluating your existing roof is crucial. This thoughtful process not only ensures the longevity of your solar investment but also enhances the overall efficiency of your energy system. Here’s how you can effectively assess your roof:
- Visual Inspection: Start with a careful examination for visible signs of damage. Look for cracked or missing tiles, sagging sections, or water marks in the attic, which can indicate underlying problems.
- Age Assessment: Determine the age of your roof covering. Ideally, it should have at least 15 years of life left to adequately support the installation of photovoltaic tiles. If your roof is nearing the end of its lifespan, you may need to replace roof with solar shingles before you can install solar systems.
- Structural Integrity: Ensure that your roof structure can support the weight of the solar shingles. If you have any doubts, it’s common to feel uncertain, so consulting a structural engineer is highly recommended to verify the structure’s capability.
- Professional Evaluation: Engage for a comprehensive inspection. They can provide a detailed report on your roof’s condition, highlighting any necessary repairs or issues. As Hepler Contracting LLC states, “Trust us to protect your home with superior skill and dedicated care.”
- Repair or Replace: If the inspection uncovers significant damage or decline, consider whether to replace the roof with solar shingles before moving forward with shingle installation. This proactive approach not only protects your investment but also enhances the efficiency of your energy system.
Statistics suggest that homeowners who carry out thorough inspections before installation can significantly lower future maintenance costs and improve their home’s market value. Specifically, homes with photovoltaic roofs may see an increase in market value, underscoring the importance of ensuring your roof is in optimal condition prior to installation. Additionally, understanding the timeline for roofing estimates is vital; it outlines the start and completion dates of the project, helping you stay informed about progress. By clarifying payment schedules and project timelines with contractors, you can ensure a smooth roofing project, ultimately leading to a successful installation of energy-efficient tiles. Moreover, exploring government photovoltaic programs can provide financial incentives that facilitate the transition to renewable energy, enhancing the overall value of your investment. Together, we can make this journey towards energy independence a reality.
Install Solar Shingles: Step-by-Step Process
Installing photovoltaic shingles is a journey towards energy independence, and we understand that the process can feel overwhelming. First and foremost, it’s essential to assess the condition of your roof. Before diving into installation, take a moment to evaluate your roof’s state. Completing any necessary repairs will not only prevent installation issues but also provide a strong foundation for your new shingles.
Preparation is key: gather all the tools and materials you’ll need, including , flashing, roofing nails, and safety equipment, to create a secure working environment. If you’re replacing an existing covering, the next step is to replace the roof with solar shingles. Detach old shingles and underlayment to reveal a clean deck for installation. Following this, it’s important to install underlayment. This waterproof layer protects the deck from moisture, which is crucial for preserving your roof’s integrity.
Once that’s in place, you can lay solar shingles. Start at the lower edge of the roof and work your way up, ensuring the first row overlaps correctly to prevent leaks and maximize energy capture. Depending on your preferences and your roof’s condition, you might decide to replace the roof with solar shingles, which can be placed over existing materials or completely replace them.
It’s also vital to install flashing around roof penetrations, such as chimneys or vents, to create a watertight seal that protects against water intrusion. After this, you’ll need to connect electrical components. This step is essential as it integrates the tiles that harness sunlight into your home’s power system, enabling effective power generation and storage. Be sure to follow the manufacturer’s instructions to ensure all connections are secure and weatherproof.
Finally, conduct a final inspection once everything is installed. This thorough check will confirm that everything is properly secured and functioning, ensuring that the installation meets safety and performance standards. Typically, the installation process takes seven days or less, depending on the specifics of your project.
As a homeowner, you can look forward to a versatile installation that provides the same level of protection as traditional roofing while generating power. Additionally, considering the best battery options for energy storage can enhance the effectiveness of your photovoltaic tiles, allowing you to optimize your investment in renewable energy while minimizing your carbon footprint. Together, we can make this transition to sustainable energy a reality.
Troubleshoot Common Issues: Maintenance and Support
Maintaining photovoltaic tiles is essential for ensuring optimal performance and longevity, and we understand that as a homeowner, you may have concerns about energy bills and the efficiency of your system. Here are some common issues you might encounter, along with effective solutions that can ease your worries:
- Dirt and Debris Accumulation: It’s common to feel anxious about dirt, leaves, and debris obstructing sunlight. Regular cleaning is crucial to prevent this buildup. Consider using a soft brush or hose to gently remove debris without damaging the shingles. Additionally, professional panel cleaning services can enhance efficiency and extend the lifespan of your energy system, giving you peace of mind.
- Electrical Issues: A sudden drop in energy production can be concerning, indicating potential electrical problems. Inspect connections for loose wires or corrosion, and if issues persist, don’t hesitate to consult a professional. Understanding how your energy system functions, including its integration with devices like Tesla home chargers, can assist you in troubleshooting effectively.
- Leakage: We know that discovering leaks can be distressing. Regularly check for leaks, especially around flashing. If you identify any, addressing them promptly by repairing or replacing the affected roofing materials is vital to prevent further damage. This proactive approach is essential for maintaining the integrity of your solar investment.
- Weather Damage: After severe weather events, it’s important to conduct a thorough examination of your roofing for any signs of damage. Monocrystalline roofing materials are designed for durability, and their manufacturer’s warranty covers performance for many years. Promptly replacing any cracked or broken shingles will help maintain your roof’s integrity and performance, ensuring you feel secure in your investment.
- Professional Inspections: We encourage you to arrange regular assessments with a qualified technician for your photovoltaic systems. These evaluations can help identify potential issues early, ensuring your system operates efficiently. Engaging with experts knowledgeable about government energy programs can also provide insights into maximizing your system’s benefits.
In a recent case study, a homeowner chose to replace the roof with solar shingles to enhance their home’s visual appeal while embracing sustainable power sources. This change not only resulted in but also demonstrated minimal maintenance needs and impressive durability, showcasing the practical advantages of photovoltaic roofing when you replace roof with solar shingles. As a Solar Installation Specialist noted, “Solar tiles are a great choice for homeowners seeking to merge aesthetics with functionality.”
By following these maintenance tips and addressing common issues proactively, you can maximize the efficiency and lifespan of your solar shingle systems. Together, let’s contribute to a sustainable future while ensuring your investment remains a source of pride and reliability.
Conclusion
As homeowners, we often find ourselves concerned about rising energy bills and the impact on our environment. Embracing solar shingles offers a unique opportunity not only to enhance your property but also to contribute to sustainable energy solutions. These innovative roofing materials serve as a beautiful alternative to traditional solar panels, bringing significant benefits such as energy savings, increased property value, and dual functionality.
The journey towards installing solar shingles begins with a thorough assessment of your current roof. We understand that ensuring its structural integrity and longevity is crucial for maximizing the efficiency of your solar investment. By following a detailed step-by-step installation process, you can rest assured that the shingles will be securely fitted and fully integrated into your home’s energy system.
Ongoing maintenance is essential to sustain the performance of solar shingles. It’s common to feel overwhelmed by the upkeep, but by proactively addressing common issues—such as dirt accumulation, electrical connections, and potential leaks—you can ensure your solar systems operate at peak efficiency. Engaging with professionals for regular inspections and maintenance not only preserves the integrity of your installation but also enhances the long-term benefits of this eco-friendly energy solution.
Ultimately, solar shingles represent a forward-thinking choice for those looking to blend functionality with aesthetics. By investing in this technology, you can take a significant step towards reducing your carbon footprint, lowering energy costs, and increasing your home’s market value. As the demand for sustainable living continues to rise, making the switch to solar shingles is not just a smart financial decision; it’s a commitment to a greener future. Together, let’s work towards a sustainable tomorrow.


