Introduction
Navigating the world of electric vehicle (EV) charger installation can feel overwhelming, especially with all the options and regulations to consider. However, understanding the financial incentives and practical steps involved can make the transition smoother and more rewarding.
From generous rebates and tax credits available in California to the strategic placement of chargers that can boost customer traffic for businesses, the benefits are substantial.
This guide aims to demystify the installation process, highlight the advantages for both homeowners and businesses, and address the challenges that may arise along the way.
With the right information and support, making the switch to electric can be both an eco-friendly choice and a savvy financial decision.
Understanding Financial Incentives for EV Charger Installation
Before embarking on the setup of your home EV power supply, it’s crucial to comprehend the financial incentives that can make this upgrade more economical. Powercore Energy Inc. provides a variety of services, including solar panel setups and battery backups, which can enhance your EV power system by supplying renewable energy and improving your home’s energy efficiency. In California, generous tax credits and rebates are available for homeowners and businesses involved in installing EV chargers.
For instance, (CALeVIP) provides substantial rebates based on the type and location of your installation, making it easier to offset costs. Additionally, the federal 30C tax credit plays a significant role in promoting the development of the nation’s refueling network, especially in rural and lower-income communities. Just remember, to qualify for the 30C EV power tax credit, individuals and businesses must be located in eligible census tracts—so be sure to check if you qualify!
With increased investment in the EV sector, particularly as companies like GM strive to minimize losses, now is an excellent opportunity to think about installing EV chargers. To maximize these opportunities, research local programs and consult with your tax advisor. For more information about how Powercore Electric Inc. can assist you with your solar panel installation and EV charging needs, please contact us at ryan.serrano@powercoreinc.net or call (916) 699-8778.
By leveraging these financial incentives, you can reduce your initial investment and enhance your return on investment (ROI), making the transition to electric more enticing while also contributing to eco-friendly energy solutions.
Step-by-Step Guide to Installing EV Chargers for Businesses
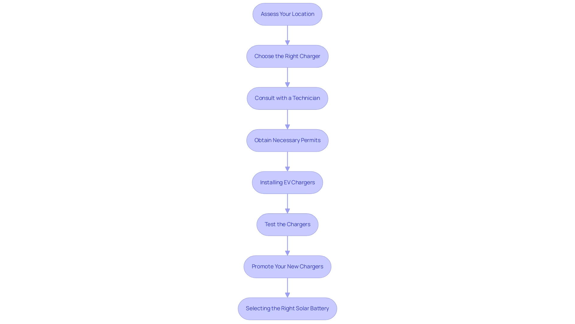
- Assess Your Location: Start by evaluating your premises to identify the best spots for electric vehicle charging stations. Consider accessibility for customers and the proximity to electrical panels for seamless integration.
- Choose the Right Charger: Decide between Level 2 or DC fast chargers based on your customers’ needs and how quickly they require a charge. This ensures that your installation meets diverse charging preferences.
- Consult with a Technician: Engage a licensed technician from Powercore to assess your electrical capacity and determine any necessary upgrades for a safe installation.
- Obtain Necessary Permits: Check with local authorities regarding the permit process for installing EV chargers, ensuring compliance with all regulations.
- Installing EV chargers: You can either follow the manufacturer’s instructions for a DIY approach or hire our professionals at Powercore Electric to ensure that the installation adheres to all safety and local code requirements.
- Test the Chargers: After installing EV chargers, it is important to rigorously test them to ensure they function correctly and are user-friendly, providing a smooth experience for your customers.
- Promote Your New Chargers: Once installed, don’t forget to market your new EV power stations! Inform customers about the payment options available, enhancing your business’s appeal while supporting eco-friendly practices.
- Selecting the Right Solar Battery: When considering solar batteries, evaluate types such as lead-acid, lithium-ion, and flow batteries. Each type has unique specifications and economic benefits. For instance, lithium-ion batteries, like the Tesla Powerwall, offer high efficiency and longer lifespans, while lead-acid batteries are more affordable upfront. Understanding these factors will help you choose the best option for your energy needs.
Ready to take the next step? Reach out to Powercore today for expert help with your solar panels, battery backups, and , and boost your energy independence!
Benefits of Installing EV Chargers for Business Growth
Installing EV chargers can be a game-changer for businesses, driving significant growth in a variety of ways:
-
Increased Customer Traffic: Electric vehicle (EV) owners are drawn to businesses that provide charging stations, leading to a noticeable uptick in foot traffic and potential sales. This is particularly important as the adoption of electric vehicles continues to rise within communities, supporting local sustainability initiatives. Additionally, installing EV chargers in paid lots can attract more drivers and generate additional income.
-
New Revenue Streams: Charging fees can serve as a lucrative additional income source. Especially in busy areas, businesses can capitalize on the influx of EV drivers by installing EV chargers to provide them with convenient recharging options while they shop or dine.
-
Enhanced Brand Image: Embracing green technology not only helps the environment but also allows businesses to position themselves as eco-friendly. This shift can attract a growing segment of environmentally conscious consumers who prioritize sustainability in their purchasing decisions. As Brent Gruber, executive director of the EV practice at J.D. Power, notes,
The data suggests that DC chargers—which charge faster—should be located along travel routes, while Level 2 chargers—essentially used for convenience charging—should be easily accessible near places where EV owners may already be visiting.
This insight emphasizes the significance of strategic placement, as businesses that optimize their station locations can significantly enhance customer engagement and foot traffic.
-
Customer Loyalty: Offering power options boosts customer satisfaction, resulting in repeat visits and favorable word-of-mouth promotion. Businesses that demonstrate a commitment to electric vehicles not only enhance customer trust but also increase their chances of selling electric vehicles, as shown in the case study titled ‘Car Dealers.’ This study illustrates that offering EV infrastructure demonstrates a commitment to electric vehicles, ultimately increasing the chance of selling them and enhancing customer trust.
At Powercore Electric, our commitment to exceptional service and installing EV chargers as sustainable energy solutions reflects our pride in serving California communities. With over 30 years of experience, we are ready to help you with installing EV chargers for your charging station needs.
Customer Testimonials: “Ryan and his team were great. They were fast, efficient, and stayed on schedule for our solar installation. I have referred Powercore to some friends, and they were also happy with their service.
I’d definitely recommend Ryan and Powercore Electric.”
Contact us today for a personalized estimate and let us partner with you to enhance your business and drive customer loyalty. In 2024, the influence of on customer traffic statistics will continue to develop, uncovering even more opportunities for business growth. As more consumers embrace electric vehicles, businesses that adapt to meet these needs will reap the rewards.
Types of EV Power Stations: We provide a variety of refueling solutions, including Level 2 units for home use and fast DC stations for commercial locations. Our process for installing EV chargers is seamless, ensuring minimal disruption to your business operations while maximizing the benefits of EV charging for your customers.
Navigating Challenges in EV Charger Installation
Installing EV stations can be a straightforward process, but there are a few challenges that eco-conscious homeowners might encounter along the way. Here are some key considerations:
-
Electrical Capacity Issues: One of the most significant hurdles can be your existing electrical system. It might require some upgrades to manage the additional load from electric vehicles, which could represent 9% to 12% of .
Collaborate closely with a qualified electrician, like our team at Powercore Electric, to conduct a thorough site assessment and determine what adjustments are necessary to accommodate these new charging points. Our setup procedure involves evaluating your existing arrangement and implementing any required electrical enhancements to guarantee optimal performance.
-
Space Constraints: If your location has limited space, identifying the suitable location for device setup can be challenging. Think creatively—options like wall-mounted power sources or reconfiguring your parking layout can maximize your available area without compromising functionality. Our professionals can help you identify the best location during the assessment phase.
-
Permitting Delays: Navigating local regulations can sometimes feel like a maze. Permitting processes can delay setup, so it’s wise to get started early. Keep an open line of communication with local authorities to ensure you have all the required documents and approvals in place. Our team is skilled in managing these procedures to enhance your setup.
-
User Accessibility: It’s vital to ensure that your devices are reachable for all, including clients with disabilities. Adhering to ADA guidelines is crucial for creating an inclusive environment, so consider accessibility in your planning. Our setup services guarantee adherence to all safety and regulatory criteria, making your power station accessible to everyone.
Moreover, the growth of necessitates cooperation among different sectors, including charge point operators and vehicle manufacturers. By addressing these challenges upfront and leveraging the expertise of professionals like Powercore Electric, you’ll be well on your way to successfully installing EV chargers that fulfill both your needs and those of your customers.
- Site Assessment: A thorough evaluation of your property to determine the best location for the power station.
- Electrical Upgrades: Necessary modifications to your existing electrical system to accommodate the charging station.
- Charging Station Setup: The actual setup of the device, ensuring it meets all safety and regulatory standards.
- Testing and Commissioning: Rigorous testing to ensure optimal functionality before handing it over to you.
For more information or to schedule a consultation, please contact Powercore Electric at Ryan.Serrano@powercoreInc.net or call us at (916) 699-8778.
Compliance and Regulatory Considerations for EV Charger Installations
When it comes to setting up your EV charger, staying compliant with various regulations is key to a smooth setup process. Here’s a breakdown to guide you:
- Local Building Codes: Get to know your local building codes, as these standards vary by location. For instance, San Francisco recently adopted changes to its code to include in a new ‘Automotive Use’ category, allowing them at sites where gas stations and parking lots are permitted. As the City of San Francisco states, this change aims to enhance the accessibility of EV infrastructure. Comprehending these local regulations can simplify your setup significantly.
- Electrical Safety Standards: Adhere to the National Electrical Code (NEC) along with any specific state regulations. This guarantees that your setup is safe and meets all necessary electrical requirements.
- Accessibility Requirements: It’s important to ensure that your charging station complies with the Americans with Disabilities Act (ADA). This way, you guarantee equal access for all users, promoting inclusivity in your community.
- Environmental Regulations: Don’t forget about environmental regulations! Consider factors like stormwater management and site development that may impact your setup. Consulting a legal expert in energy installations can be a great way to navigate these requirements effectively.
Furthermore, the California Energy Commission‘s $2.9 billion investment to construct 80,000 electric vehicle stations, particularly aimed at low-income and disadvantaged communities, emphasizes the significance of fair access to refueling infrastructure. Moreover, the case study named ‘Equity Implications of ZEV Infrastructure’ highlights the possible disparities in ZEV adoption, especially impacting lower-income communities that may lack home refueling options. Staying on top of these regulations not only helps you avoid potential headaches but also contributes to a more equitable EV infrastructure as we move towards the 2035 ban on new gas cars.
If you need assistance with the installation process, Powercore Electric Inc. offers expert services for installing EV chargers. Contact us at ryan.serrano@powercoreinc.net or call (916) 699-8778 to learn more about how we can help you set up your EV charger efficiently and in compliance with all regulations.
Conclusion
Understanding the process of installing EV chargers reveals a wealth of opportunities for both homeowners and businesses. From financial incentives like tax credits and rebates to the potential for increased customer traffic, the advantages of making this switch are significant. Homeowners can leverage local programs to reduce upfront costs, while businesses can enjoy new revenue streams and enhanced brand image by catering to the growing number of electric vehicle owners.
Navigating the challenges of installation is equally important. Addressing electrical capacity issues, securing necessary permits, and ensuring compliance with local and federal regulations can seem daunting. However, with the support of professionals like Powercore Electric, these hurdles can be effectively managed. By planning ahead and consulting experts, a smooth installation process is achievable, paving the way for a successful transition to electric vehicle infrastructure.
In conclusion, embracing electric vehicle charging solutions is not just a trend; it’s a forward-thinking decision that aligns with sustainability goals and economic growth. With the right resources and knowledge, the journey to installing EV chargers can be both rewarding and beneficial. Now is the time to take action, ensuring that homes and businesses are equipped for the future of transportation while contributing to a greener planet.
