Introduction
Maximizing the efficiency of solar panels is more than just a set-it-and-forget-it task; it requires thoughtful consideration of various factors, including the angle at which they are installed. Homeowners eager to harness the power of solar energy can significantly enhance their energy output by positioning panels to capture sunlight optimally. This article delves into the critical aspects of solar panel angles, from the science behind the optimal tilt to practical tips for maintaining that perfect position throughout the year.
By understanding how latitude, roof pitch, and seasonal changes affect performance, readers can make informed decisions that not only lower electricity bills but also contribute to a more sustainable future. Whether you’re a seasoned solar enthusiast or just starting to explore renewable energy options, this guide offers valuable insights to help make the most of your solar investment.
Understanding the Importance of Solar Panel Angle for Efficiency
The position at which photovoltaic systems are set up can dramatically influence their effectiveness in capturing sunlight, significantly affecting the economic and environmental advantages of renewable power. Preferably, photovoltaic systems ought to be arranged to face the sun directly, with ideal orientations changing throughout the day and across seasons.
By comprehending the significance of photovoltaic array orientations, you can enhance your power production, which not only lowers electricity expenses but also aids in job creation and greenhouse gas mitigation—a crucial aspect of sustainable living. For instance, a well-angled panel can increase power production by up to 25%, leading to substantial savings and a reduced carbon footprint.
Furthermore, adopting sunlight power backs initiatives such as the Biden-Harris administration’s efforts to improve fair access to renewable solutions, guaranteeing that the benefits of photovoltaic technology are distributed widely among communities. This commitment not only fosters energy independence but also aligns with the growing demand for sustainable practices among eco-conscious homeowners.


Understanding the Importance of Solar Panel Angle for Efficiency
The position at which photovoltaic systems are set up can dramatically influence their effectiveness in capturing sunlight, significantly affecting the economic and environmental advantages of renewable power. Preferably, photovoltaic systems ought to be arranged to face the sun directly, with ideal orientations changing throughout the day and across seasons.
By comprehending the significance of photovoltaic array orientations, you can enhance your power production, which not only lowers electricity expenses but also aids in job creation and greenhouse gas mitigation—a crucial aspect of sustainable living. For instance, a well-angled panel can increase power production by up to 25%, leading to substantial savings and a reduced carbon footprint.
Furthermore, adopting sunlight power backs initiatives such as the Biden-Harris administration’s efforts to improve fair access to renewable solutions, guaranteeing that the benefits of photovoltaic technology are distributed widely among communities. This commitment not only fosters energy independence but also aligns with the growing demand for sustainable practices among eco-conscious homeowners.


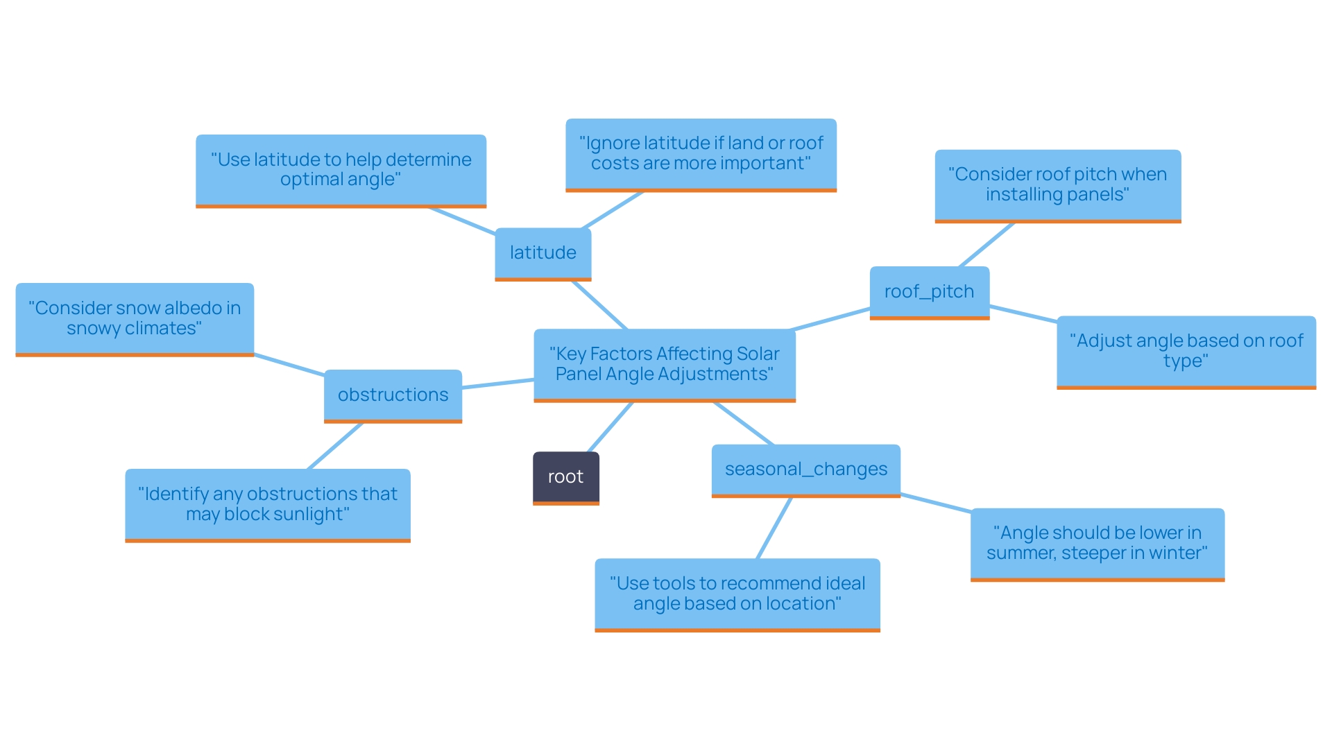
Key Factors Influencing Optimal Solar Panel Angle
Several factors influence the optimal angle for solar panels, including:
- Latitude: The closer you are to the equator, the less angle adjustment needed. In California, for instance, a tilt of 30-45 degrees is generally recommended.
- Roof Pitch: If your roof has a steep pitch, it may naturally align well with ideal positions. If not, consider adjustable mounts to enhance efficiency.
- Seasonal Changes: During summer, the sun is higher in the sky, while in winter, it’s lower. Adjusting your panels seasonally can maximize exposure. For instance, a flatter angle may be beneficial in summer, while a steeper angle can capture more sunlight in winter.
- Obstructions: Trees, buildings, and other structures can cast shadows, affecting efficiency. Assess your surroundings to determine the best placement.
Grasping these elements is essential for optimizing your renewable power investment. Furthermore, when evaluating battery storage options, seek solutions that enhance your system, ensuring that you can effectively store and use the power produced.
For renters in Long Beach, local government programs can offer financial incentives and resources to assist you in accessing these energy solutions more easily. By examining these alternatives, along with optimal methods for choosing photovoltaic inverters and grasping your power requirements, you can develop a sustainable and economical power solution for your home.


Key Factors Influencing Optimal Solar Panel Angle
Several factors influence the optimal angle for solar panels, including:
- Latitude: The closer you are to the equator, the less angle adjustment needed. In California, for instance, a tilt of 30-45 degrees is generally recommended.
- Roof Pitch: If your roof has a steep pitch, it may naturally align well with ideal positions. If not, consider adjustable mounts to enhance efficiency.
- Seasonal Changes: During summer, the sun is higher in the sky, while in winter, it’s lower. Adjusting your panels seasonally can maximize exposure. For instance, a flatter angle may be beneficial in summer, while a steeper angle can capture more sunlight in winter.
- Obstructions: Trees, buildings, and other structures can cast shadows, affecting efficiency. Assess your surroundings to determine the best placement.
Grasping these elements is essential for optimizing your renewable power investment. Furthermore, when evaluating battery storage options, seek solutions that enhance your system, ensuring that you can effectively store and use the power produced.
For renters in Long Beach, local government programs can offer financial incentives and resources to assist you in accessing these energy solutions more easily. By examining these alternatives, along with optimal methods for choosing photovoltaic inverters and grasping your power requirements, you can develop a sustainable and economical power solution for your home.


Calculating the Ideal Angle for Your Solar Panels
Determining the optimal position for your energy panels doesn’t need to be difficult! Understanding the significance of your location is crucial, as it directly impacts the . With just a few simple steps, you can optimize their performance and efficiency. Here’s how to do it:
- Find Your Latitude: Start by looking up your latitude online or grab your GPS device. This crucial piece of information is the key to your calculations, as it aids in identifying the optimal position for sunlight exposure.
- Use the Formula: Here’s the breakdown:
- For summer months, subtract 15 degrees from your latitude.
- For winter months, add 15 degrees to your latitude.
- For a year-round average, your latitude is your best bet.
- Adjust for Roof Pitch: If your roof pitch doesn’t match the calculated angle, consider using adjustable mounts. This will help you reach that sweet spot for optimal energy capture.
Let’s say you’re in sunny Los Angeles, which has a latitude of 34 degrees. For the summer, you’d tilt your panels to about 19 degrees, while in winter, you’d want them at around 49 degrees.
Many users suggest using tools such as the System Advisor Model (SAM), which conduct simulations based on weather data to assist in identifying the optimal position for your specific situation. As experienced energy advocate limey44460 pointed out, the ideal position can differ depending on your yearly climate trends. For example, if you encounter frequent summer storms, you might select a different angle to optimize power capture during the winter months, ensuring you adjust to evolving conditions.
Additionally, consider the importance of regular maintenance for your solar arrays. Maintaining cleanliness can greatly improve efficiency, as dirt and debris can obstruct performance. Explore innovative cleaning solutions, from professional services to automated technologies, to ensure your panels remain in top shape.
Additionally, think about exploring the top battery options for your power storage requirements—such as the Tesla Powerwall or LG Chem RESU—so you’re optimizing both your renewable generation and storage capabilities. And if you’re seeking additional resources, explore tools accessible online for computing sunlight positions, such as the one recently shared. Just remember, every adjustment can lead to better energy capture, helping you make the most of your energy investment!

Tips for Maintaining Optimal Solar Panel Angle
To maintain the optimal angle for your solar panels and maximize their efficiency, consider the following tips:
- Regular Inspections: Check your panels every few months for any adjustments needed due to seasonal changes or physical obstructions. Regular maintenance is crucial for ensuring your investment operates optimally, as even minor dust and debris buildup can hinder performance significantly.
- Cleaning: Dust and debris can affect efficiency, potentially leading to losses of up to 25% if left unaddressed. Regularly clean your surfaces, especially after storms or dry spells, to ensure they absorb sunlight effectively. Whether you choose DIY techniques or expert cleaning services, maintaining the cleanliness of your systems is crucial for sustaining power generation and promoting a more environmentally friendly lifestyle.
- Professional Modifications: Employ an expert to evaluate and modify your panel positions if your roof is steep or has other complexities. Correct adjustments can greatly improve power intake, and experts can also detect any underlying problems that may influence performance, prolonging the lifespan of your power system.
- Monitor Performance: Utilize monitoring systems to track energy production and identify any significant drops in performance. These drops may suggest a need for angle adjustments or cleaning, ensuring that your surfaces are always positioned for optimal sunlight exposure.
By keeping your solar panels appropriately angled and well-maintained, you can ensure that they continue to operate at peak performance. This not only offers you maximum savings but also contributes to a sustainable future. Remember, regular maintenance is not just about cleaning; it’s about optimizing your system for the best possible energy production.


Tips for Maintaining Optimal Solar Panel Angle
To maintain the optimal angle for your solar panels and maximize their efficiency, consider the following tips:
- Regular Inspections: Check your panels every few months for any adjustments needed due to seasonal changes or physical obstructions. Regular maintenance is crucial for ensuring your investment operates optimally, as even minor dust and debris buildup can hinder performance significantly.
- Cleaning: Dust and debris can affect efficiency, potentially leading to losses of up to 25% if left unaddressed. Regularly clean your surfaces, especially after storms or dry spells, to ensure they absorb sunlight effectively. Whether you choose DIY techniques or expert cleaning services, maintaining the cleanliness of your systems is crucial for sustaining power generation and promoting a more environmentally friendly lifestyle.
- Professional Modifications: Employ an expert to evaluate and modify your panel positions if your roof is steep or has other complexities. Correct adjustments can greatly improve power intake, and experts can also detect any underlying problems that may influence performance, prolonging the lifespan of your power system.
- Monitor Performance: Utilize monitoring systems to track energy production and identify any significant drops in performance. These drops may suggest a need for angle adjustments or cleaning, ensuring that your surfaces are always positioned for optimal sunlight exposure.
By keeping your solar panels appropriately angled and well-maintained, you can ensure that they continue to operate at peak performance. This not only offers you maximum savings but also contributes to a sustainable future. Remember, regular maintenance is not just about cleaning; it’s about optimizing your system for the best possible energy production.


Conclusion
Maximizing the efficiency of solar panels hinges on understanding and adjusting their angle for optimal sunlight exposure. The benefits of proper positioning extend far beyond immediate energy savings; they encompass significant environmental impacts and contributions to a more sustainable lifestyle. Factors such as latitude, roof pitch, and seasonal changes play crucial roles in determining the ideal angle for solar panels, ensuring that homeowners can capture sunlight effectively throughout the year.
Regular maintenance and adjustments are essential to maintaining peak performance. Simple practices like cleaning panels, conducting routine inspections, and utilizing professional services when necessary can markedly enhance energy production. By taking these proactive steps, homeowners not only enjoy lower electricity bills but also contribute to larger initiatives aimed at promoting renewable energy and reducing greenhouse gas emissions.
In summary, investing in solar energy is not just about installation; it’s about continuous optimization and care. By understanding the science behind solar panel angles and committing to regular maintenance, homeowners can truly harness the full potential of their solar systems. This commitment not only benefits individual households but also supports a collective move towards a greener, more sustainable future for all.
