Overview
As homeowners, we often find ourselves concerned about rising energy bills and the efficiency of our solar panels. It’s common to feel overwhelmed by the maintenance required to keep them in optimal condition. To address these concerns, it’s essential to understand that cleaning your solar panels is a vital step towards ensuring their longevity and efficiency. Gathering the right tools, following a systematic cleaning process, and prioritizing safety measures can make this task manageable and rewarding.
Regular cleaning is not just a chore; it’s a proactive approach to maintaining the energy output of your solar panels. Research shows that dirt accumulation can significantly reduce energy output, which underscores the importance of taking action. By committing to a routine cleaning schedule, you can help ensure that your solar panels operate at their best, ultimately contributing to energy independence and sustainability.
Together, we can embrace the benefits of solar energy and work towards a cleaner, more efficient future. Let’s take the necessary steps to protect our investments and enjoy the peace of mind that comes with proactive maintenance. Remember, every small action counts towards a more sustainable lifestyle.
Introduction
In the quest for sustainable energy solutions, we understand that homeowners are eager to harness the sun’s power. However, it’s common to feel concerned about the efficiency of solar panels, which can be drastically compromised by something as simple as dirt and debris. Recent studies reveal that neglecting regular cleaning can lead to a significant drop in energy output—up to 50% in some cases. Therefore, understanding the importance of maintaining clean solar panels is essential for maximizing their performance and longevity.
Together, let’s explore the critical steps for effective solar panel cleaning:
- Gather the right tools
- Follow safety protocols
This way, homeowners can fully capitalize on their investment while contributing to a greener future.
Understand the Importance of Solar Panel Cleaning
We understand that as a homeowner, managing energy bills can be a concern. That’s why understanding the importance of maintaining sunlight collectors, particularly how to clean a solar panel, is essential for enhancing your renewable energy investment. Cleaning your solar panels is crucial for ensuring efficient electricity generation since accumulations of dust, bird droppings, and other debris can obstruct sunlight. Recent university research indicates that dirty solar surfaces can lose up to 50% of their efficiency compared to clean ones, underscoring the necessity to clean a solar panel regularly.
It’s common to feel overwhelmed by maintenance tasks, but knowing that dirt particles often measure less than 10 μm and can significantly impact the efficiency of photovoltaic (PV) devices is vital. For instance, a study in Kathmandu revealed that dust buildup over five months led to a productivity decrease of around 29.76%, highlighting the essential need for routine maintenance. By taking proactive steps to clean your solar panels, you can enhance their performance and longevity.
We encourage you to consider employing expert cleaning services that utilize specialized tools and methods. These services can significantly improve the efficiency of your energy system, often leading to increased power generation. Remember, cleaner surfaces absorb more sunlight, ensuring that your solar panels produce electricity efficiently. Consistent upkeep not only enhances energy output but also prolongs the lifespan of your modules, allowing you to fully benefit from your solar investments.
Moreover, maintaining clean surfaces is crucial for preserving warranties, as many manufacturers require regular upkeep to guarantee coverage. Contaminated surfaces can disrupt Isolation Resistance (RISO) testing, which is conducted by inverters to verify that electrical connections are secure before system activation. By prioritizing the cleanliness of your photovoltaic systems, you can enhance your energy independence and reliability while protecting your financial investment and contributing to a cleaner environment.
To aid in this process, consider the following steps for selecting and utilizing professional photovoltaic system maintenance equipment:
- Investigate highly-rated cleaning products for energy systems, including automated cleaning robots and self-cleaning coatings, that can simplify maintenance.
- Assess the specifications of each product to ensure they fulfill your photovoltaic system’s requirements.
- Follow manufacturer guidelines for usage to achieve optimal results.
Together, we can ensure that your energy systems remain efficient and effective.
Gather Essential Cleaning Tools and Materials
Before embarking on the journey to clean your solar panel, it’s crucial to gather the right tools and materials to ensure both efficiency and safety. We understand that maintaining your solar panels can feel daunting, but with the right preparation, you can make the process smoother. Here’s a helpful list to get you started:
- Soft-bristle brush or sponge: We recommend a non-abrasive brush or sponge, such as the Eco-Friendly Solar Panel Cleaning Brush, to avoid scratching the panel surface, which could impact its performance.
- Mild dish soap: A gentle soap, like Dawn Ultra Dish Soap, effectively breaks down dirt and grime without harming the surfaces.
- Bucket: This will be handy for mixing your cleaning solution, making application easier.
- Garden hose: Essential for rinsing off surfaces post-cleaning, ensuring all soap and debris are washed away.
- Squeegee: This tool aids in removing excess water, preventing streaks that could block sunlight.
- Safety equipment: If your panels are installed on a roof, having a sturdy ladder and safety harness is vital to prevent falls.
Moreover, consider exploring waterless care methods, especially if you live in areas with water limitations. These methods use specially crafted solutions, like Waterless Solar Panel Cleaner, that are both effective and eco-friendly. Remember, regular maintenance, including cleaning, is key to ensuring peak functionality; photovoltaic systems thrive on consistent care to operate at their best. Industry experts remind us, “PV modules, like all photovoltaic systems, require routine maintenance and examination for optimal performance.” By engaging in proactive upkeep, as highlighted by Sunrun, you can extend the lifespan of your energy collectors and enhance their efficiency.
When it comes to sanitation services, you might consider options like Basic Wash, which includes a thorough rinse and scrub, or Preventive Maintenance, ensuring regular upkeep throughout the year. By preparing these items, you’ll simplify the cleaning process, allowing you to effectively maintain your solar panels and the efficiency of your energy equipment. Together, we can ensure that your investment in solar energy continues to shine brightly.
Follow Step-by-Step Cleaning Instructions
To clean your solar panels effectively and ensure they operate at peak efficiency, it’s important to follow these essential steps with care:
- Turn off the solar setup: We understand that safety is a priority, so make sure your solar system is powered down before starting the cleaning process.
- Rinse the surfaces with water: Gently rinse off loose dirt and debris using a garden hose. Avoid high-pressure water, as it can harm the surfaces.
- Prepare the washing solution: Mix warm water with a few drops of mild dish soap in a bucket, creating a gentle solution.
- Clean the surfaces: Using a soft-bristle brush or sponge, gently scrub the surfaces with the soapy water. Work in sections to ensure thorough cleaning.
- Rinse completely: After scrubbing, rinse the surfaces again with clean water to remove any soap residue.
- Dry the surfaces: Use a squeegee to remove excess water, helping to prevent streaks and spots.
- Examine the surfaces: After tidying up, take a moment to visually inspect the surfaces for any signs of damage or debris that may need additional attention.
As stated by Catlin, co-founder of Fracsun, “Routine upkeep, including the need to clean a solar panel, is essential for maximizing the efficiency of photovoltaic systems and ensuring their durability.” By adhering to these procedures, you can preserve the effectiveness of your photovoltaic systems, aiding in sustainable energy management and enhancing energy output.
Alongside DIY tidying, homeowners might contemplate employing expert services that focus on solar panel upkeep. These services frequently utilize advanced sanitation technologies that can enhance the cleaning process and ensure comprehensive maintenance. Companies such as Powercore Electric provide customized solutions that not only address maintenance and repair costs but also emphasize the importance of routine care and upkeep. Challenges in manual cleaning methods, such as high labor costs and inefficiency, highlight the need for effective practices. By incorporating these steps into your routine, you not only improve the efficiency of your energy systems but also contribute to broader sustainability objectives. Together, we can make a positive impact on our environment while enjoying the benefits of energy independence.
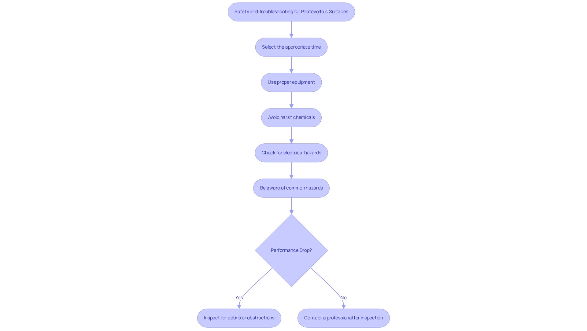
Consider Safety Tips and Troubleshooting Advice
When it comes to maintaining your photovoltaic surfaces, prioritizing safety is essential. We understand that ensuring the longevity of your solar panels is a top concern, and adhering to these crucial suggestions can help you achieve that:
- Select the appropriate time: Consider scheduling your maintenance during the early morning or late evening when temperatures are cooler. This approach helps prevent thermal stress, which can lead to cracks in the glass.
- Use proper equipment: Make sure your ladder is stable and secure. If you’re working at heights, always wear a safety harness to prevent falls, because your safety matters.
- Avoid harsh chemicals: It’s best to steer clear of abrasive cleaners or tools, as they can scratch the surfaces and potentially void warranties. Protecting your investment is key.
- Check for electrical hazards: Before starting the maintenance process, ensure the system is completely turned off to avoid any electrical risks. Your safety is our priority.
- Be aware of common hazards: Maintaining these units can involve risks such as falls, electrical shocks, and injuries from using ladders or maintenance equipment. Always assess your environment and take necessary precautions to stay safe.
Troubleshooting Tips:
- If you notice a significant drop in energy production after cleaning, as noted by experts, inspect for any remaining debris or obstructions that may be affecting performance. Understanding the traits of dust can guide your troubleshooting approaches, as various kinds of dust can affect energy collection efficiency. Research indicates that even slight performance declines can accumulate over time, with data showing a median loss rate of 0.75% per year for photovoltaic systems. Environmental factors, such as particulate matter concentration and weather conditions, can also influence performance.
- Should the modules appear damaged, it’s crucial to contact a professional for a thorough inspection and necessary repairs. Incorporating these safety precautions not only protects you but also ensures the longevity and efficiency of your systems. Routine maintenance, including how to clean a solar panel, can assist in reducing performance losses, ensuring that your devices continue to supply cost-effective and dependable energy. Together, understanding dust characteristics can lead to more effective strategies for cleaning a solar panel, ultimately enhancing overall solar panel performance.
Conclusion
We understand that maintaining clean solar panels may feel like just another chore, but it’s so much more than that. It’s essential for maximizing energy efficiency and ensuring your investment lasts. When dirt and debris accumulate, they can significantly hinder electricity generation, with research showing potential losses of up to 50% in energy output. By recognizing the importance of regular cleaning and using the right tools and techniques, you can greatly enhance your solar panel performance and reduce those energy bills.
Gathering the necessary cleaning materials and following a systematic approach can make the process not only safer but also more effective. Remember, safety measures are crucial—selecting the right time for cleaning and using proper equipment are steps you shouldn’t overlook. If you prefer, engaging professional cleaning services can yield even better results, as they utilize specialized tools and techniques for thorough maintenance.
Ultimately, prioritizing the cleanliness of your solar panels protects your financial investment and contributes to a greener environment. By committing to regular maintenance, including cleaning and inspections, you can enjoy the full benefits of your solar system, achieving greater energy independence and reliability. Together, let’s ensure that clean solar panels become a vital part of sustainable energy management, paving the way for a brighter, more efficient future.
