Introduction
Installing a 240V outlet for Tesla charging is more than just a practical step towards electric vehicle ownership; it’s an investment in convenience and sustainability. Homeowners are increasingly recognizing the benefits of charging at home, which not only saves time but can also lead to significant cost savings over frequent trips to public charging stations. However, with costs ranging from $300 to $1,500, understanding the factors that influence installation expenses, from materials and labor to local regulations, is essential.
This article delves into the key considerations for homeowners looking to install a Tesla charging outlet, the benefits of making this upgrade, and tips for selecting the right electrician to ensure a seamless installation process. Whether you’re ready to enhance your home with eco-friendly technology or simply exploring your options, this guide will provide valuable insights to help navigate the journey.
Understanding the Costs of Installing a 240V Outlet for Tesla Charging
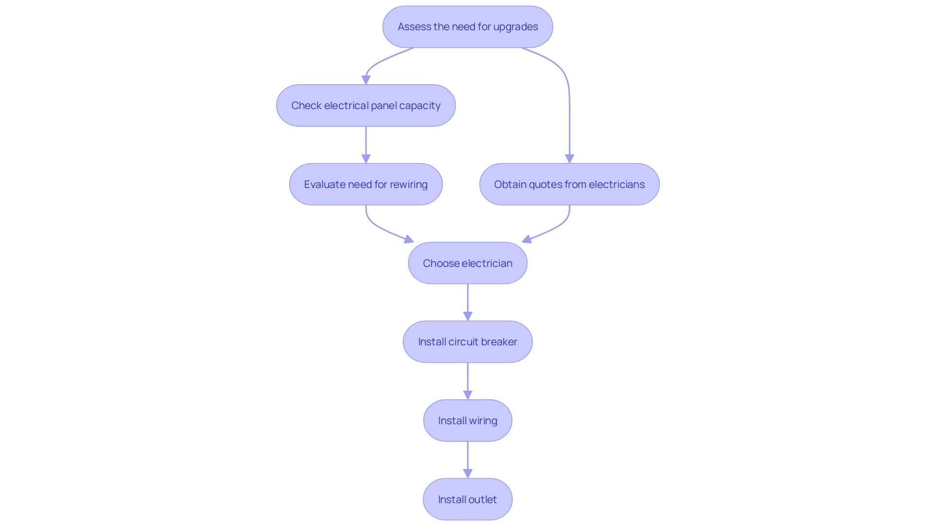
Installing a 240V socket for Tesla charging can range from $300 to $1,500, depending on various factors. Homeowners should consider the cost of materials, labor, and any necessary permits. Standard setup typically involves:
- A circuit breaker
- Wiring
- The outlet itself
If your residence requires electrical panel upgrades or extensive rewiring, costs can increase significantly. It’s essential to get multiple quotes from licensed electricians to find the best price and ensure the work meets local codes.
At Powercore Electric Inc., we focus on:
For more information or to schedule a consultation, contact us at ryan.serrano@powercoreinc.net or call (916) 699-8778. Enhance your home with our reliable services and enjoy the benefits of sustainable energy solutions. Picture your modern garage with sleek Tesla chargers, perfectly installed and ready to power your electric vehicle—let us help you get there!
Key Factors Influencing the Installation of a Tesla 240V Outlet
When considering the installation of a Tesla 240V outlet, several key factors come into play. Comprehending the EV replenishment process is essential, as it involves supplying electricity to recharge your vehicle’s batteries conveniently.
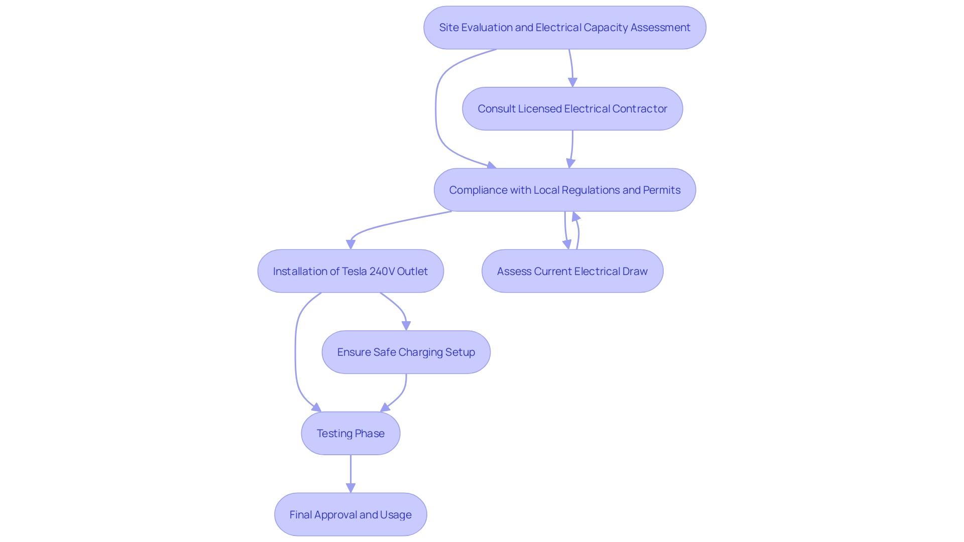
Firstly, the existing electrical capacity of your home is crucial; older homes may need electrical upgrades to safely handle the additional load required for your charging station. Powercore Electric specializes in this process, beginning with a comprehensive site evaluation to identify the optimal position for your connection and any required electrical adjustments.
Local building codes and regulations may also dictate the need for permits, adding time and cost to your setup. Furthermore, the outlet type, like a NEMA 14-50, and the distance from your electrical panel to the setup location can affect labor expenses.
Routine upkeep of solar panels is also crucial, as it guarantees they function effectively, which can enhance your EV power requirements by optimizing your home’s energy output.
Finally, our comprehensive installation process ensures that the station is set up to meet all safety standards, followed by rigorous testing to guarantee optimal performance. Homeowners should consult with an electrician to assess their specific needs and plan accordingly, ensuring a seamless transition to electric vehicle ownership.
Benefits of Installing a 240V Outlet for Tesla Charging
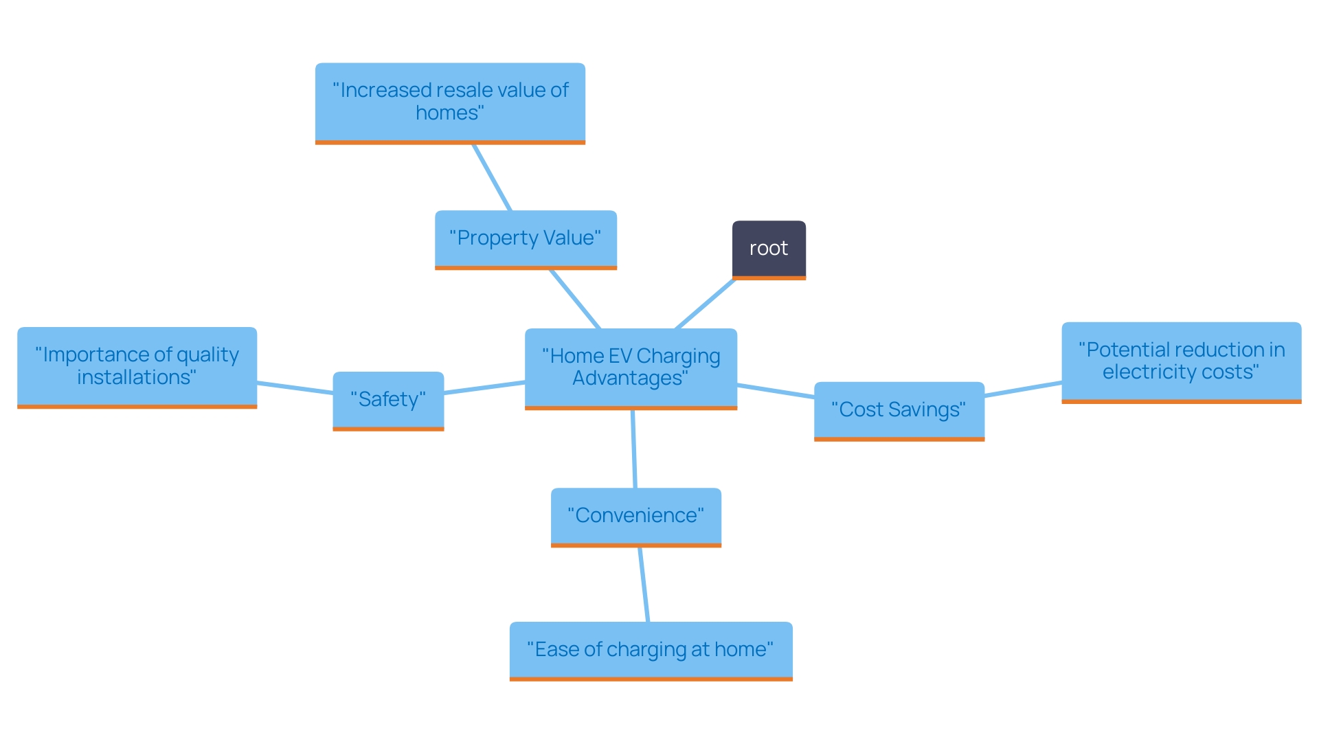
Installing a 240V outlet for Tesla power supply offers numerous advantages that eco-conscious homeowners will appreciate. One of the most important advantages is the ease of replenishing power at your residence, enabling you to begin each day with a fully charged battery without the trouble of repeated visits to public power stations. Homeowners can save considerable money in the long run by avoiding fees associated with public charging; studies show that charging at home can reduce your electricity costs by up to 60% compared to public charging stations. Furthermore, with the increasing range of electric vehicles, having a dedicated outlet ensures that you can charge your Tesla overnight, making it always ready for your next journey.
At Powercore Electric Inc., we pride ourselves on our local expertise and unmatched quality craftsmanship. Our team understands the distinct electrical and solar needs of Northern and Southern California communities, ensuring that your EV charger setup is tailored for optimal performance and safety. We are dedicated to meticulous craftsmanship, so you can trust that your setup will meet the highest standards of quality, safety, and efficiency.
Prioritizing quality and safety in EV charger setups is crucial. Our customer-first approach means your satisfaction is our priority, and we work hard to exceed your expectations at every turn. As Andrew Gloudeman from Gloudeman Electric highlights, ‘When you choose us for your EV charger installation needs, you can rest assured that you’re investing in reliability, efficiency, and peace of mind for years to come.’ This assurance emphasizes the importance of using efficient materials, like copper wiring, which can handle higher amperage compared to aluminum wiring.
Along with instant savings, residential power systems can also improve the resale value of your property. According to a recent study, residences equipped with have experienced a rise in value by as much as 4%, attracting future eco-conscious purchasers. By making knowledgeable choices and ensuring top-notch setups with Powercore Electric, you can enjoy the numerous advantages of home power while contributing to a sustainable future. To further substantiate the cost savings, we encourage homeowners to analyze their electricity bills before and after setup to see the difference firsthand.
Choosing the Right Electrician for Your Installation
When installing a 240V outlet for Tesla power supply, selecting the right electrician is crucial for a successful project. At Powercore Electric, we offer comprehensive electrical setup services, including:
- Precise estimates
- Expert troubleshooting
- Tailored safety inspections to ensure your project meets all requirements
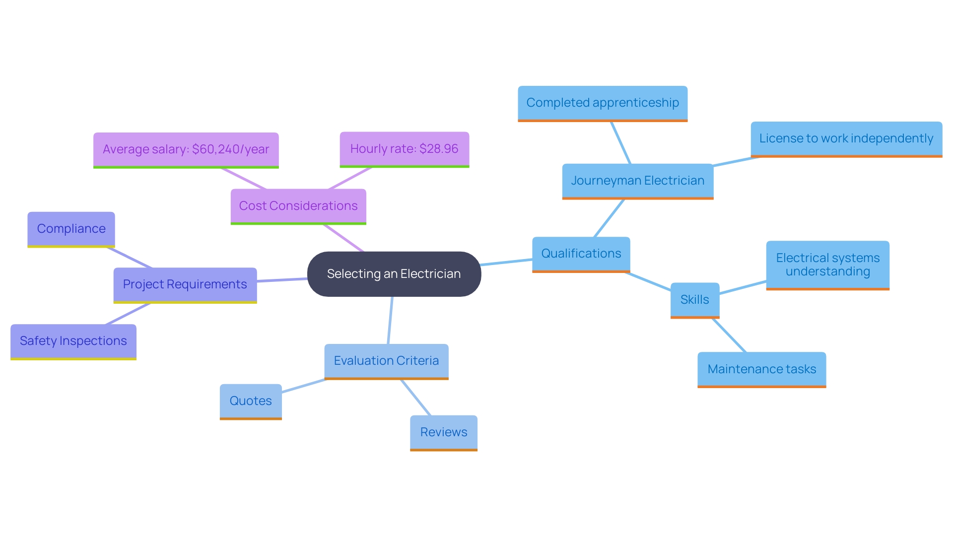
Homeowners should seek licensed electricians with experience in electric vehicle charging setups. It’s wise to:
- Check reviews
- Ask for references
- Request quotes from multiple contractors to compare prices and services
Additionally, ensure that the electrician is knowledgeable about local codes and regulations to avoid compliance issues. A reputable electrician will gladly respond to any inquiries you may have regarding the setup process, providing you assurance in your investment.
Typical costs for installing a 240V outlet can vary based on factors such as the complexity of the installation and local labor rates, so it’s essential to discuss these details upfront.
Ready to make the switch to electric vehicles? Contact Powercore Electric today to learn more about our EV charging solutions and how we can help you embrace a cleaner, more sustainable future.
Conclusion
Investing in a 240V outlet for Tesla charging is a forward-thinking decision that brings both convenience and financial benefits. Understanding the costs associated with installation—ranging from $300 to $1,500—empowers homeowners to make informed choices. It’s crucial to consider factors such as existing electrical capacity, local regulations, and the type of outlet needed to ensure a seamless installation process.
By obtaining multiple quotes and consulting with licensed electricians, homeowners can find the best value while ensuring compliance with safety standards.
The advantages of home charging extend beyond mere convenience. Homeowners can enjoy significant savings on electricity costs, sometimes reducing expenses by up to 60% compared to public charging stations. Additionally, having a dedicated charging outlet not only enhances daily routines but also increases property value, making it an attractive feature for future buyers.
With the right installation, homeowners can confidently embrace electric vehicle ownership and contribute to a more sustainable future.
Selecting a qualified electrician plays a pivotal role in this journey. By prioritizing expertise and customer satisfaction, homeowners can ensure their charging station is installed efficiently and safely. As the transition to electric vehicles continues to grow, the benefits of having a reliable home charging solution become more apparent.
Taking the leap to install a 240V outlet is not just about keeping a vehicle charged; it’s about investing in a lifestyle that values sustainability, efficiency, and modern convenience.




