Introduction
Choosing the right solar panel for a home can feel overwhelming, especially with so many options available. From understanding the standard sizes to considering the aesthetic impact on a property, homeowners must navigate various factors that influence their decision. This article delves into the essential aspects of solar panel sizes, examining how they can affect energy production, efficiency, and even the appearance of a home.
By exploring the latest advancements and practical considerations, readers will gain valuable insights to help them make informed choices that align with their energy needs and personal style. Whether it’s maximizing roof space or enhancing visual appeal, the journey toward solar energy adoption is filled with exciting possibilities.
Understanding Standard Solar Panel Sizes for Residential Use
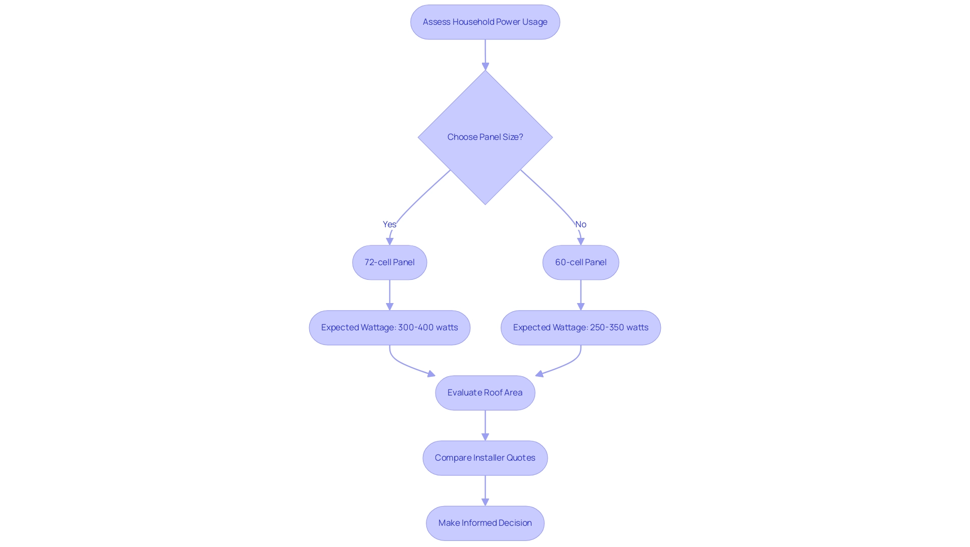
When contemplating photovoltaic systems for your residence in Long Beach, it’s crucial to understand the typical dimensions accessible and how they can accommodate your specific circumstances as a renter. Most residential solar modules come in either 60-cell or 72-cell configurations.
- The 60-cell modules typically measure around 65 inches by 39 inches, making them a popular choice for residential installations due to their manageable size.
- In contrast, the larger 72-cell modules are approximately 77 inches by 39 inches, offering higher power output but requiring more roof space, which can be a challenge for renters with limited roof access.
Dan Carpenter, owner of West Coast Green, observes that ‘Physically larger units aren’t necessarily more efficient or higher-wattage than smaller ones.’ Solar array size is largely determined by the manufacturer and number of individual solar cells. This insight highlights the significance of considering both and available installation space. Typically, while 60-cell modules are often adequate for most households, 72-cell structures may offer improved power generation in larger setups.
For Long Beach renters, it’s also essential to investigate government programs that facilitate solar energy adoption, such as rebates or incentives for installing solar systems. Recent updates highlight that monocrystalline cells, which can generate up to 300 watts, are highly efficient and ideal for limited spaces.
- Polycrystalline modules, generating between 240 to 300 watts, might be more suitable for larger properties or shared spaces.
- For unique installations, such as those in multi-family residences or areas with space constraints, thin-film modules offer a practical alternative. These structures are generally lighter and more adaptable, making them easier to install in unconventional areas.
Comprehending these standard dimensions and their uses, along with available incentives, will assist you in planning your system effectively, ensuring you select the best choice for your property’s specific circumstances and long-term power requirements. By engaging with local energy providers, you can also acquire knowledge about the best methods for choosing inverter systems that meet your home’s energy needs.
The Impact of Solar Panel Size on Energy Production and Efficiency
Larger solar structures typically harness more electricity due to their increased surface area, allowing for greater sunlight capture. For instance, a 72-cell panel can generate between 300 to 400 watts, compared to a 60-cell panel, which produces around 250 to 350 watts. This difference in output can significantly affect your home’s efficiency and overall sustainability. According to the Energy Department, water heating systems using sunlight can save homeowners between $400 to $600 each year on utility expenses, which underscores the economic advantages of investing in this technology.
When selecting the appropriate size of photovoltaic module, it’s crucial to take into account your household’s power usage trends along with the available roof area. Striking a balance between efficiency and space is crucial for optimizing power production. Recent data indicates that the average wattage output of residential photovoltaic systems in 2024 has enhanced, with some models achieving up to 450 watts. This makes it even more vital to make informed decisions about your options.
Andy Schell, a solar power specialist, emphasizes the importance of quality and reliability. He points out that while investing in reputable manufacturers may require a higher upfront cost, it ensures better long-term performance and lower operational costs over time. To navigate your options effectively, consider structured steps for comparing quotes from various installers. For instance, request detailed proposals that outline the specifications and efficiency ratings of the products, allowing you to assess both cost and quality comprehensively.
Ultimately, grasping the effect of size on efficiency not only aids in but also contributes to long-term savings and sustainability. By keeping up with the latest research and industry trends, homeowners can make well-informed choices that align with their eco-conscious goals. Take action today by assessing your photovoltaic choices to enhance your efficiency and savings!
Factors Influencing Solar Panel Size and Design Considerations
When choosing the for your residence, it’s crucial to take into account several important factors, beginning with the angle of your roof. For instance, a flat roof can frequently support larger units, maximizing energy capture, while a sloped roof might necessitate smaller units to maintain a visually appealing balance. Additionally, assessing the available space on your roof is critical. The structural integrity of your home also plays a significant role; larger sections can be heavier, and some roofs may need reinforcement to support them safely.
It’s worth noting the innovative choice of bifacial solar structures. These structures are designed to gather light on both sides, which not only enhances electricity production but also minimizes the space required for installation. This makes them a smart choice for homes with limited roof space. As solar installation expert Abel Moreno states, ‘High-efficiency modules tend to have a higher price tag, but in the long run, they prove to be a more profitable investment due to their higher power generation capacity.’
A case study on bifacial technology demonstrates its effectiveness, particularly in environments with high albedo, where light reflects off surfaces and boosts output. By capturing light from both sides, these structures can significantly enhance power generation without needing extra space—a game-changer for many homeowners.
At Powercore Electric, we are dedicated to offering customized and sustainable energy solutions throughout Northern and Southern California. Seeking guidance from an expert can provide tailored recommendations on enhancing your photovoltaic system design to match your roof’s distinct features and your power requirements. Furthermore, examining the advantages of government initiatives and energy storage alternatives, like Tesla chargers and battery systems, can further improve your renewable energy experience.
Aesthetic Considerations: How Solar Panel Size Affects Home Appearance
When choosing solar modules, it’s essential to consider their aesthetic impact on your home. Bigger sections can dominate the roof’s appearance, potentially influencing the overall look of your house. In contrast, smaller structures may blend more seamlessly with the architecture, creating a more harmonious appearance. For example, arranging panels in neat rows can lend a clean and organized look, while a staggered arrangement might offer a more dynamic and balanced aesthetic.
Homeowners have discovered that several manufacturers now provide sleek designs with lower profiles, significantly enhancing visual appeal without compromising performance. This trend aligns with a broader movement towards making energy installations not just functional but also stylish. A recent survey conducted by Forbes Advisor, involving 1,000 Americans, revealed a strong dedication to renewable power, largely driven by financial savings and ecological advantages. This growing interest reflects a desire for energy solutions that are both practical and visually pleasing.
Furthermore, investigating the advantages and disadvantages of photovoltaic shingles has become progressively significant for homeowners looking for aesthetic and functional solutions. For instance, in a recent case study, homeowners expressed overwhelming satisfaction with their installations, boasting an impressive 89.6% satisfaction rate and an 82.6% willingness to recommend these panels to others. These findings highlight that energy installations are valued not only for their functionality but also for their beneficial impact on residential aesthetics.
As government initiatives increasingly promote the adoption of renewable sources, they often provide incentives that encourage homeowners to select visually appealing options. Numerous property owners are currently choosing designs that enhance their current building structures, including tiles that resemble conventional roofing materials. This guarantees that do more than merely produce power; they also improve the overall aesthetics of the residence. Looking forward to 2024, it’s evident that the latest trends in photovoltaic aesthetics will continue to harmonize with both homeowner preferences and governmental initiatives, making renewable solutions more attractive than ever.
Future Trends in Solar Panel Sizes and Technological Advancements
As we gaze toward the future, the development of photovoltaic systems’ sizes and efficiencies presents thrilling possibilities for environmentally aware homeowners. Recent advancements are propelling the creation of slimmer and more effective surfaces, capable of producing heightened power per square foot. This means homeowners could soon enjoy greater flexibility in how and where they install their solar systems. Significantly, bifacial modules, which gather sunlight on both sides, improve power production, rendering them an appealing choice, particularly in settings with reflective surfaces. To clarify, bifacial modules utilize sunlight reflected from nearby surfaces, maximizing power absorption and efficiency.
Julia Guerra, a licensed drone pilot, emphasizes the broader impact of such advancements:
- ‘The transition to autonomous inspections is not just about efficiency; it’s about scaling our capabilities and minimizing environmental impact.’
This insight emphasizes how is not solely about enhancing performance but also about promoting sustainability.
Recent news emphasizes renewable energy as the fastest-growing source of electricity for the 18th consecutive year, with a remarkable 24% year-on-year increase. This growth reflects burgeoning interest and investment in renewable energy technology, driven by consumer demand, government programs, and attractive cleaning services and battery storage solutions.
For homeowners, staying abreast of these trends is crucial. As the market continues to innovate, these advancements could significantly boost the value and efficiency of energy investments. Homeowners should explore these new technologies—such as Tesla home chargers and solar panel shingles—when evaluating their solar options, ensuring they make informed decisions that align with their eco-conscious values.
Conclusion
Choosing the right solar panel size is a significant step towards harnessing the full potential of solar energy for any home. Understanding the differences between standard sizes, such as 60-cell and 72-cell panels, allows homeowners to make informed decisions that align with their energy needs and available space. The efficiency of these panels can greatly influence energy production, and selecting the right size can lead to substantial savings on utility bills and a reduced environmental footprint.
Moreover, considerations beyond mere size, such as aesthetic impact and roof characteristics, play a crucial role in the decision-making process. Homeowners can enhance their property’s appearance while investing in a sustainable future by opting for sleek designs or innovative bifacial panels that maximize energy capture without compromising visual appeal.
As solar technology continues to evolve, staying informed about the latest advancements will empower homeowners to capitalize on new opportunities in energy efficiency and design. Embracing these changes not only contributes to personal savings but also supports a broader shift towards sustainable living. The journey toward solar energy adoption is filled with possibilities, and the right choices can lead to a brighter, greener future for all.





