Introduction
With the surge in solar energy adoption, homeowners are increasingly aware of the importance of maximizing their solar panel efficiency. However, many might overlook a simple yet crucial aspect: regular cleaning. Dust, debris, and even bird droppings can accumulate on panels, blocking sunlight and potentially reducing energy output by as much as 25%.
Imagine the impact of that lost energy on your monthly bills! This article explores not only the significance of keeping solar panels clean but also offers practical tips for maintenance, safety precautions, and when to consider professional help. By incorporating these practices, homeowners can ensure their solar systems operate at peak performance, contributing to both savings and a greener planet.
The Importance of Regular Solar Panel Cleaning
Keeping your solar devices clean is crucial for maintaining their peak performance. Over time, dust, pollen, bird droppings, and other debris can accumulate on the surfaces, obstructing sunlight and significantly reducing their efficiency. Did you know that unclean surfaces can lose up to 25% of their energy output? That’s a substantial amount that could be utilized for your home, particularly when taking into account the diverse environmentally friendly alternatives available today, such as biodegradable soaps and gentle brushes designed to prevent scratching the surface.
Take Google, for example. They found that after maintaining their energy panels, the output rose by a minimum of 12%, with some panels even doubling their efficiency. While this may seem impressive, it’s important to note that even small improvements can make a difference for homeowners. Regular maintenance not only enhances but also prolongs the lifespan of your energy investment.
Moreover, as the renewable energy sector expands, government initiatives are providing incentives for homeowners to maintain and enhance their energy systems, including support with maintenance services. So, why not incorporate the upkeep of your photovoltaic surfaces into your regular maintenance routine? It’s a wise decision to guarantee you’re maximizing the benefits of your energy collectors and aiding in a more sustainable planet.
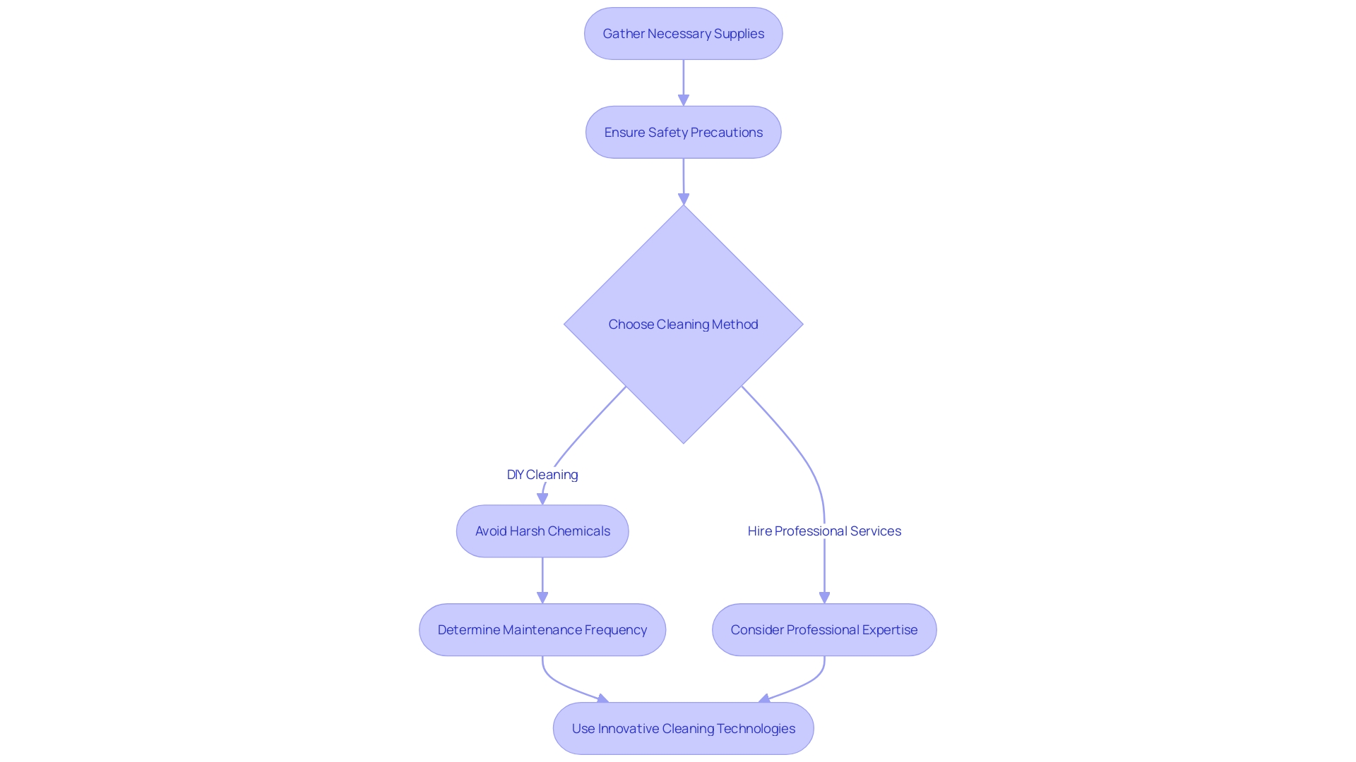
Step-by-Step Guide to Effectively Clean Your Solar Panels
Before you begin cleaning your energy collectors, ensure you have all necessary items readily available. You’ll want:
- A soft brush or sponge
- A bucket of warm water
- A mild detergent like dish soap
- A squeegee
It’s crucial to avoid using harsh chemicals, which can damage your surfaces. Ensuring your photovoltaic devices are clean is crucial for maintaining their efficiency and enhancing power generation, allowing you to maximize the advantages of your investment.
In fact, an average of more than 100 people in the United States die annually from ladder-related falls, so safety should always be a priority when accessing your roof. As energy specialist Kristin Salaky points out, ‘Utilizing the appropriate tools and methods is crucial for preserving the effectiveness and lifespan of your systems.’
Furthermore, take into account the expenses linked to professional maintenance services, which can fluctuate but are a valuable investment in your system’s efficiency. can significantly reduce performance losses over time, making it a smart financial decision.
For Long Beach tenants, investigating nearby maintenance services that focus on solar equipment upkeep can assist you in maintaining your investment in excellent condition. With the right supplies and precautions, you’ll be well-prepared to clean your surfaces effectively and safely, contributing to a more sustainable and environmentally friendly home.
Moreover, innovative cleaning technologies, such as automated cleaning systems, can offer convenient solutions for maintaining your surfaces without the need for frequent manual cleaning.
When to Seek Professional Help
Cleaning your solar devices might seem straightforward, but there are situations where calling in professionals is the best choice. If your units are mounted high or in hard-to-reach areas, or if you’re uncomfortable working at heights, seeking expert help is advisable. Safety should always come first. Moreover, if your remains low after a thorough cleaning, professionals can perform a detailed inspection to identify and resolve any underlying issues.
While maintaining your photovoltaic panels is crucial, being prepared for unexpected power outages is equally important. Home generators serve as essential appliances that provide reliable backup power, ensuring you stay connected during blackouts.
At Powercore Electric, we proudly serve communities throughout Northern and Southern California, providing advanced renewable solutions customized to your unique power requirements. Our dedicated team concentrates on providing top-quality energy installations that maximize savings and efficiency, empowering you to harness clean, sustainable energy.
As the energy maintenance market is set for substantial expansion, fueled by advantageous government incentives and renewable integration goals, homeowners can significantly gain from these advancements. Recent discussions regarding Tesla home chargers, the operation of energy collection devices, and available government programs are essential for eco-conscious homeowners. Leading companies in cleaning photovoltaic systems are dedicated to offering the services you require, simplifying the maintenance of your energy systems efficiently.
If you’re facing ongoing inefficiencies or just want to guarantee the durability and efficiency of your energy systems, don’t hesitate to reach out to an expert. Valuing safety and efficiency is consistently prudent, particularly in the changing environment of renewable energy upkeep. For more information on our services, reach out to Powercore Electric today!
Tips for Maintaining Solar Panel Efficiency
Maintaining your solar panels in optimal condition involves more than just routine maintenance. Here are some friendly tips to ensure they operate efficiently:
- Monitor Performance: It’s essential to keep an eye on your energy production. Compare current output with past performance to spot any sudden drops, which might indicate a need for cleaning or maintenance. For example, if you notice a 10% drop compared to your monthly average, it might be time to check for obstructions or dirt buildup. Remember, effective monitoring is key to catching issues early and maintaining peak efficiency.
- Trim Surrounding Vegetation: Trees and shrubs can cast shadows on your units, reducing their efficiency. Regularly trim back any vegetation that might block sunlight. This simple step can make a significant difference in your . A well-maintained yard not only appears attractive but also aids your solar devices in achieving optimal performance!
- Check for Obstructions: Regularly inspect your roof for any new obstructions, such as branches or debris. These can block sunlight and reduce the effectiveness of your devices. Keeping your surfaces clear ensures they receive maximum sunlight. If you see leaves or branches, take a moment to clear them away for optimal performance.
- Schedule Routine Inspections: Consider having a professional conduct a yearly inspection to assess your system’s overall health and performance. Professionals, like those from top-rated cleaning services such as Sunshine Cleaners, Solar Shine, and Eco-Solar Clean, can spot issues that might not be visible to the untrained eye, ensuring your system runs smoothly. With their eco-friendly practices and tailored packages, you can maintain your panels without harming the environment.
- Educate Yourself: Stay informed about your celestial system and advancements in renewable energy technology. Understanding more about how your system operates can assist you in optimizing your resource consumption and making informed choices regarding maintenance and upgrades. Innovative solutions such as automated cleaning robots, which can autonomously navigate and clean your surfaces, and self-cleaning coatings that repel dirt and grime, are transforming the way we maintain energy collectors. These technologies not only improve efficiency but also aid in the sustainability of your power system.
By adhering to these suggestions and being proactive, you can guarantee your photovoltaic modules stay a valuable and efficient component of your home power system. Remember, maintaining your panels is not just about efficiency; it’s also about protecting the environment. Regular maintenance can significantly reduce reliance on grid energy, ultimately lowering your carbon footprint. As the energy sector continues to grow, so does the expertise available to homeowners looking to maintain their systems effectively.
Understanding Your Solar Panel Warranty
Comprehending your photovoltaic panel warranty is essential for protecting your investment. Many manufacturers emphasize that proper maintenance is crucial for warranty coverage, and that’s where Powercore Electric, your premier solar battery backup service provider in Northern California, can assist. It’s prudent to examine your warranty conditions thoroughly, particularly concerning specific upkeep and maintenance requirements. For instance, keeping a detailed log of your cleaning and inspection activities can be incredibly beneficial. This documentation serves as proof of your adherence to maintenance guidelines, which is essential if you ever need to file a warranty claim.
With the rising interest in sunlight power, the Solar Power Industries Association (SEIA) anticipates that jobs in this field will grow by an impressive 104% by 2032. This surge emphasizes the significance of in optimal condition. Utilizing services like those offered by Powercore Electric can help you achieve that. Furthermore, integrating photovoltaic batteries can greatly improve your power generation on overcast days. These batteries not only help offset reduced energy generation but also support the efficiency of your overall system, which can positively influence your warranty status. Thus, understanding how your energy batteries interact with your warranty is beneficial for maintaining both energy production and warranty integrity.
If you have any uncertainties regarding your warranty or maintenance obligations, don’t hesitate to reach out to your provider, like Powercore Electric. They can offer valuable insights and ensure you’re fully informed on how to best safeguard your investment in renewable energy. Additionally, exploring options such as Tesla home chargers and government programs that support solar energy initiatives can further enhance your solar experience.
Conclusion
Keeping solar panels clean and well-maintained is essential for homeowners looking to maximize their energy efficiency and savings. With regular cleaning, not only can energy output increase significantly, but the lifespan of solar systems can also be extended. From using eco-friendly cleaning methods to implementing practical maintenance tips, taking proactive steps ensures that solar panels operate at their best.
Monitoring performance, trimming surrounding vegetation, and scheduling routine inspections are all vital practices that can prevent efficiency losses. Additionally, understanding solar panel warranties and the importance of professional help when needed reinforces the value of investing in maintenance. By being informed and diligent, homeowners can protect their investment while contributing to a more sustainable future.
Ultimately, prioritizing solar panel upkeep is a smart choice that pays off in energy savings and environmental benefits. As the solar industry continues to grow, the resources and support available for maintenance will only increase, making it easier than ever to keep solar systems running efficiently. Embracing these practices not only enhances personal savings but also promotes a greener planet for generations to come.





