Introduction
For homeowners embracing solar energy, the gleaming panels on their rooftops symbolize a commitment to sustainability and savings. However, to truly harness the power of the sun, those panels require a little TLC. Over time, dust, dirt, and debris can build up, blocking sunlight and diminishing efficiency. In fact, studies show that neglecting to clean solar panels can lead to a staggering 30% energy loss each year!
This article dives into the importance of keeping solar panels clean, offering practical tips and eco-friendly cleaning solutions to ensure optimal performance. From understanding the right tools to avoiding common mistakes, readers will discover how simple maintenance can lead to significant savings and enhanced energy production.
Whether it’s a quick DIY clean or knowing when to call in the professionals, maintaining solar panels is essential for maximizing that sunny investment.
The Importance of Cleaning Solar Panels for Optimal Performance
It is essential to clean to maximize their performance and efficiency, especially for eco-conscious homeowners in Long Beach. Over time, dust, dirt, bird droppings, and other debris can accumulate on the surface, obstructing sunlight and significantly reducing energy output. When solar radiation hits at 1000 W/m², the temperature of photovoltaic (PV) modules can soar to 56 °C, resulting in a 3.13% drop in conductivity.
A case study titled ‘The Impact of Dust Deposition on PV Panels’ Efficiency and Mitigation Solutions‘ highlights that dust accumulation can reduce efficiency by up to 20% in some instances, underscoring the significance of routine maintenance to clean my solar panels. This study investigates various mitigation strategies, including the use of eco-friendly solutions like vinegar and water or specialized biodegradable products that are effective yet gentle on the environment. Routine cleaning helps to clean my solar panels, which improves their capacity to capture sunlight, ultimately resulting in higher power generation and possible savings on your electricity costs.
Clean surfaces can enhance energy output by as much as 30%, resulting in considerable savings over time. Furthermore, keeping clean surfaces can prolong their durability and enhance the overall return on your energy investment. As mentioned by Alvarez et al., they suggested a cleaning method that chooses an efficient strategy by relating equipment effectiveness with cost and other factors, ensuring you get the most out of your energy setup.
For individuals contemplating or curious about governmental initiatives that promote renewable sources, maintaining the cleanliness of your installations is particularly important. Remember, to clean my solar panels is to ensure they are happy! Explore eco-friendly solutions that can contribute to efficient energy storage and maintenance while aligning with your commitment to sustainability.
Step-by-Step Guide to Cleaning Your Solar Panels
-
Gather Your Materials: Before diving into the cleaning process, it’s essential to have all your tools at hand. You’ll need a soft brush or sponge, a bucket filled with water, and a mild soap solution—simple items that make a big difference in maintaining your energy investment!
Safety First: If your photovoltaic modules are on your roof, prioritize safety. Use a sturdy ladder and wear non-slip shoes to prevent any mishaps. If climbing isn’t your thing, don’t hesitate to call in a professional—your safety is what matters most.
-
Turn Off the System: For your peace of mind, ensure to turn off your solar energy system before beginning the cleaning. You can typically do this from the inverter, ensuring everything is switched off and safe.
-
Rinse the Surfaces: Grab your hose and gently rinse away any loose dirt and debris from the surfaces. Remember, high-pressure water can be a structure’s worst enemy, so keep the pressure low to avoid causing any damage.
Wash with Soap: Now it’s time to get scrubbing! Soak your soft brush or sponge in the soapy water and gently clean the surfaces, starting at the top and working your way down. This technique helps prevent streaks and leaves your surfaces sparkling clean.
Rinse Thoroughly: After scrubbing, give your surfaces a thorough rinse with clean water to wash away any soap residue. This step is crucial for maintaining peak performance. Regular cleaning is essential, as I need to clean to significantly enhance solar array efficiency, ensuring optimal energy production and sustainability.
Drying: If you can, let your surfaces air dry naturally. If you notice any streaks, a squeegee can help you remove excess water for a flawless finish.
-
Check for Damage: Once you’ve cleaned your surfaces, take a moment to inspect them for any visible damage or issues. Early detection of dirt and damage can significantly enhance solar performance, saving you from expensive repairs later on. If you spot anything concerning, professional attention may be needed.
-
Consider Technological Innovations: For those looking to elevate their sanitation routine, explore technological innovations like robotic systems and electrostatic systems. These techniques can improve the efficiency and effectiveness of maintenance operations, particularly in diverse weather conditions, ensuring your surfaces stay in optimal condition. If the task seems daunting or if you want to ensure thorough cleaning, consider hiring professional cleaning services to clean my solar panels. These specialists possess the appropriate instruments and expertise to maintain your energy collectors efficiently, avoiding any possible harm and guaranteeing peak performance.
Consequences of Neglect: Failing to clean your photovoltaic surfaces can lead to decreased efficiency, resulting in lower energy output and increased electricity expenses over time. Regular maintenance is essential to avoid these issues and maximize your investment.
How Often Should You Clean Your Solar Panels?
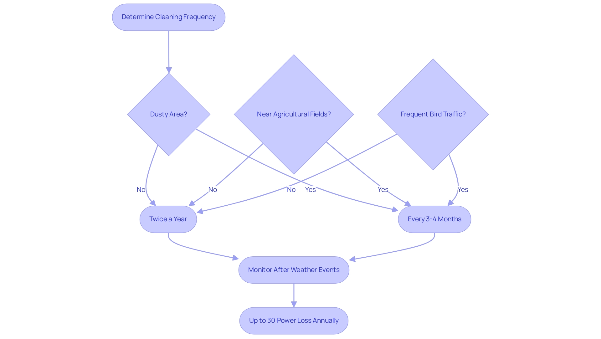
When it pertains to maintaining your solar surfaces, the optimal frequency to clean my solar panels can vary significantly based on your location and the environmental elements involved. As a general guideline, scheduling a time to clean my solar panels at least twice a year is a good start. However, if you find yourself in a dusty area, near agricultural fields, or in a neighborhood frequented by birds, you might want to clean my solar panels every three to four months.
It’s particularly important to clean my solar panels and monitor your systems following significant weather events—like heavy rain or dust storms—as these can leave behind residues that inhibit performance. Recent insights from various sources indicate that homeowners can greatly benefit from maintaining their energy systems, particularly by taking the time to clean my solar panels before the high-output summer months. Research from a European photovoltaic facility highlighted that during spring and summer, due to organic materials like pollen building up on the surfaces.
Furthermore, commercial energy farms have achieved an increase in output of approximately 5-7% following quarterly upkeep, highlighting the significance of consistent maintenance. Furthermore, without monthly maintenance to clean my solar panels, soiled photovoltaic surfaces can experience an astonishing 30% power loss annually. In fact, specialists at Google’s renewable energy facility discovered that after merely eight months without maintenance, their units’ output rose by an impressive 36% once they were ultimately serviced.
This reinforces the need for regular maintenance, including how to clean my solar panels, to ensure your energy system is performing at its best, especially with the integration of Tesla home chargers and other energy solutions available to homeowners today. For those seeking help, leading cleaning services for energy systems provide specialized cleaning solutions customized to your requirements, including options to clean my solar panels, and several government programs might offer financial aid for maintaining these systems, facilitating the upkeep of your units in peak condition.
Essential Tools and Materials for Solar Panel Cleaning
Maintaining doesn’t have to be a challenging chore, particularly when you possess the appropriate tools available. Here’s a handy list of essentials to help you keep your surfaces sparkling clean and operating at their best:
- Soft Brush or Sponge: Opt for non-abrasive options to prevent any scratches on your surfaces. A soft brush or sponge is perfect for gently lifting dirt without causing damage.
- Mild Soap: A gentle dish soap is your best friend here. It effectively cuts through grime while ensuring that your energy surfaces remain unharmed.
- Bucket: Use a bucket for mixing your soap solution—this simple tool is essential for preparing your washing mixture.
- Hose with a Spray Nozzle: Rinsing off the surfaces with a hose equipped with a spray nozzle helps to avoid high-pressure water that could harm them.
- Ladder: If your energy surfaces are mounted on the roof, make sure you have a stable and secure ladder to access them safely.
- Squeegee: While optional, a squeegee can be a great tool for drying the surfaces without leaving streaks, giving them a spotless finish.
- Safety Gear: Don’t forget your safety gear! Non-slip footwear and a harness are essential when working at heights to guarantee your safety while tidying up.
Keep in mind, utilizing the appropriate materials not only boosts the effectiveness of your tidying process but can also greatly enhance the performance of your energy collectors. Studies indicate that proper maintenance techniques can boost power output by an impressive average of 27%. As Nouhaila Najmi aptly states,
Therefore, it is crucial to create efficient techniques for maintaining photovoltaic systems that are adapted to the local environmental conditions.
Furthermore, think about using highly-rated panel maintenance services such as Sunshine Cleaners, Solar Shine, and Eco-Solar Clean, which emphasize environmentally friendly practices and provide customized packages for your requirements. Moreover, advancements like the Rover Robot for Panel Cleaning and Monitoring exemplify how innovative cleaning technologies can enhance efficiency and sustainability in maintaining your energy investment. Regular maintenance and inspections are also crucial, as they help identify and address issues such as loose wires or faulty inverters before they escalate into major problems.
With these tools and services at your disposal, you’ll be well on your way to preserving your energy investment while contributing positively to the environment!
Common Mistakes to Avoid When Cleaning Solar Panels
While it can be a simple task to clean my solar panels, it’s crucial to avoid typical errors that could possibly harm my system. Here are a few key tips to help you clean effectively and protect your investment:
- Using Abrasive Materials: Steel wool or harsh scrubbers might seem effective, but they can scratch the delicate surface of your solar units. Stick to soft cloths or sponge-like materials to keep your surfaces safe.
- Cleaning on a Hot Day: It may be tempting to clean your surfaces during peak sun hours, but this can lead to soap drying too quickly, resulting in unsightly streaks. Instead, opt for early morning or late afternoon when the surfaces are cooler and more manageable.
- Ignoring Safety: Your safety should always come first. Ensure you use a sturdy ladder and wear proper footwear to avoid accidents. If you feel uneasy about climbing up, don’t hesitate to hire a professional. It’s a smart move that can save you from potential injuries, and neglecting regular maintenance by waiting until your panels look dirty before I clean my solar panels is not the best approach. Regular maintenance will help ensure optimal performance and longevity of your energy system. Most inverter manufacturers provide at least a ten-year warranty for their products, emphasizing the importance of proper care. As Svetlin Todorov, CEO of Shelly USA, wisely points out, enable homeowners to precisely control consumption at each circuit, tailoring management strategies to their specific needs. Incorporating advanced solutions can improve your photovoltaic maintenance and performance, enabling intelligent monitoring and control of power usage, which can further enhance the efficiency of your system.
Moreover, consider the advantages of using premier cleaning services, which can offer expert care and ensure your installations are consistently functioning at their best. Furthermore, understanding how battery storage solutions can enhance your energy system is essential. By ensuring you clean my solar panels effectively, you can maximize efficiency and take full advantage of government programs that support renewable initiatives.
Being aware of these common pitfalls not only helps preserve your panels but also optimizes their performance, ensuring you get the most out of your investment. Furthermore, while numerous installers are passionate about renewable sources, it’s essential for environmentally aware homeowners to acknowledge the significance of regular upkeep. This understanding can bridge any gaps in communication and ensure that the benefits of solar energy are fully realized.
Conclusion
Maintaining solar panels is an essential part of ensuring that the investment in solar energy pays off. Regular cleaning significantly boosts efficiency, with studies showing that neglect can lead to a remarkable 30% energy loss each year. By using simple tools and eco-friendly cleaning solutions, homeowners can easily enhance their solar panels’ performance, leading to increased energy production and reduced electricity costs.
Cleaning doesn’t have to be a cumbersome task; with the right approach and frequency—ideally at least twice a year or more often in dusty areas—homeowners can keep their panels in top condition. Additionally, avoiding common mistakes such as:
- using abrasive materials
- cleaning during peak sunlight hours
will protect the panels and maximize their lifespan.
Ultimately, a clean solar panel is a happy solar panel. By committing to regular maintenance, homeowners not only ensure optimal performance but also contribute positively to the environment. With the right tools and knowledge, the journey to maintaining solar energy systems becomes a straightforward and rewarding one, enhancing both sustainability and savings for the future.

