Introduction
Considering a solar panel installation for a home can feel overwhelming, especially with the myriad of factors influencing costs and benefits. For homeowners in California, understanding the financial commitment is crucial, as prices can range significantly based on location, energy needs, and available incentives. With an average installation cost hovering around $20,000, potential savings on utility bills and the promise of a sustainable energy source make this investment worth exploring.
By delving into essential aspects like the number of panels required, long-term savings, and financing options, homeowners can navigate the solar landscape with confidence, ensuring their decision aligns with both their budget and environmental goals.
Understanding the Cost of Solar Panels for a 2,000 Square Foot Home
When contemplating the installation of photovoltaic panels for a 2,000 square foot residence in California, it’s essential to assess different elements that can impact the total expense. Typically, homeowners can anticipate spending between $15,000 and $25,000 for a complete energy system, which includes everything from equipment and installation to permits and inspections. As of 2024, the average installation expense is projected to be around $20,000, reflecting current pricing trends. This final price can vary based on several elements, including the quality of the panels and the complexity of the installation process.
Additionally, homeowners may benefit from various government programs and incentives, such as the Federal Investment Tax Credit (ITC), which can significantly lower initial expenses. For a broader perspective, in Indiana, a 10-kW photovoltaic system is priced at around $36,600 before tax credits, while the same system in Missouri is available for approximately $28,200. These examples highlight the variability in expenses across different states.
Furthermore, as materials science expert Juan-Pablo Correa-Baena notes, ‘We need to increase panel efficiency so that we can produce more power over smaller areas.’ This highlights the significance of performance alongside cost in your decision-making process. It’s also essential to remember that utility bills will still exist after making the switch to renewable energy, although they should be reduced.
By comprehending these factors and investigating further options such as Tesla home chargers and heating systems, along with available incentives, you can make a knowledgeable choice that not only improves your home’s resource efficiency but also aligns with your long-term sustainability objectives.
Key Factors Affecting Solar Panel Costs in California
Multiple essential elements influence the price of solar systems in California:
- Energy Consumption: Houses with greater energy requirements will need additional panels, thus raising expenses.
- Location: Installation expenses can vary by region due to labor rates, permitting fees, and local incentives, particularly in eco-friendly areas like Long Beach. For instance, programs such as the California Solar Initiative provide rebates that can significantly lower initial expenses for renters.
- Type: Various kinds of photovoltaic modules, including monocrystalline, polycrystalline, and thin-film, come with differing price points and efficiencies.
- Installation Complexity: The roof style and angle can influence installation expenses, which is important to take into account when planning your energy investment.
Furthermore, numerous property owners in Long Beach have indicated savings of up to 30% on their utility expenses after installing energy systems, emphasizing the economic advantages. By considering these elements, alongside the possible advantages like decreased utility expenses, improved energy autonomy, and the favorable environmental effects of photovoltaic systems, you can more accurately assess your potential costs and make an eco-friendly decision for your residence.
Determining the Number of Solar Panels Needed
Determining how many energy modules you’ll require for your residence is simpler than you may believe! Start by figuring out your average monthly energy consumption measured in kilowatt-hours (kWh). For a standard 2,000 square foot home, this typically falls between 600 and 800 kWh.
Once you have that number, the next step is to divide your monthly consumption by the average output of a solar module. Most solar units today generate approximately 300 watts, which equates to about 30 kWh each month. So, let’s say your monthly usage is 800 kWh. By dividing that by the monthly production per unit—30 kWh—you’ll find you need approximately 27 units (800 ÷ 30 = 26.67).
This simple calculation assists you in comprehending your photovoltaic requirements more effectively, guiding you on the correct path toward utilizing clean power for your home!
To comprehend how photovoltaic panels function, they transform sunlight into electricity, enabling you to produce your own power and lessen dependence on the grid.
It’s worth mentioning that as of Q1 2024, leading corporate users of photovoltaic systems in America have installed nearly 40 GW of capacity, illustrating a significant trend in renewable adoption.
Furthermore, when choosing a battery for power storage, consider options like lithium-ion batteries for their efficiency and longevity, or lead-acid batteries for a more cost-effective choice.
Investigating the ideal methods for choosing inverter systems and comprehending your power requirements can enhance your setup. Staying informed about recent articles on photovoltaic output and power consumption can also offer valuable insights, particularly as you evaluate the best battery options for efficient power storage on your renewable journey.
Evaluating Long-Term Savings and Payback Periods
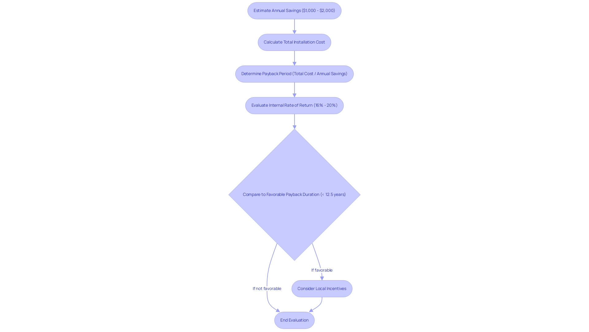
For environmentally aware homeowners, assessing the possible long-term savings from photovoltaic systems is an essential step in making a knowledgeable choice. On average, you can anticipate saving between $1,000 and $2,000 each year on your utility expenses once your photovoltaic system is operational.
Here in California, the usual return period for energy investments involving photovoltaic systems varies from approximately 5 to 7 years, based on your initial investment and local energy rates. To gain a clearer understanding of your payback period, simply divide your total installation expense by your expected annual savings. For example, if your photovoltaic system installation costs $20,000 and you save $2,000 annually, you would expect a payback period of 10 years.
According to Investopedia, the internal rate of return (IRR)—the rate needed to match the return from your energy system—can range between 16 and 20 percent in areas like California. A favorable payback duration is typically regarded as being under 12.5 years, which is half the lifespan of standard photovoltaic systems. This financial analysis is crucial for comprehending how your energy investment will benefit you in the long term.
Furthermore, the unparalleled quality workmanship from local suppliers such as Powercore Electric guarantees that your photovoltaic systems are set up to the utmost standards, greatly influencing power generation and efficiency over time. Regions with plentiful sunlight optimize power generation, while poor weather can diminish total savings.
Powercore Electric prioritizes customer satisfaction throughout the installation process, ensuring that homeowners feel supported and informed at every step. Many satisfied customers have shared their positive experiences, highlighting the professionalism and expertise of the Powercore team.
Additionally, it’s essential to evaluate particular pricing structures and accessible incentives for photovoltaic installations, as these can significantly affect your total savings. So, as you evaluate your choices, think about not just the upfront expenses but also the long-term savings and efficiency you can achieve from your energy system, all while promoting sustainability in your community.
Exploring Incentives and Financing Options for Solar Panels
If you’re contemplating panel installation in California, you’re fortunate! There are numerous incentives and financing options available to help you save on costs. One of the most significant benefits is the federal energy tax credit, allowing homeowners to deduct 26% of their installation expenses from their federal taxes. Many local utility companies also provide generous rebates for photovoltaic installations, leading to substantial savings. Homeowners who utilize these credits report significant decreases in their overall expenses, making renewable resources even more accessible.
Moreover, Powercore Electric offers customized solutions across both Northern and Southern California, ensuring that environmentally-conscious homeowners and businesses can harness the power of the sun while enjoying these financial advantages. Our services also include roofing enhancements that improve the efficiency of your installation, offering additional protection for your home. Financing options like loans and leases can ease the transition by spreading expenses over time, and integrating energy storage solutions can provide reliable backup power while enhancing your savings—especially with potential federal tax credits.
For renters in Long Beach and beyond, exploring community programs or discussing options with your landlord can open pathways to accessing energy solutions without the need for a full installation. It’s essential to remember that photovoltaic electric systems require annual maintenance to ensure efficient performance. The ownership model can influence operations and maintenance responsibilities, with third-party contracts often covering these services. For instance, the average net capacity factor for photovoltaic systems is crucial in optimizing performance, underscoring the need for regular upkeep.
To navigate these options effectively, doing your research and consulting with an installation specialist is a great idea. They can guide you toward the best incentives tailored to your needs. Remember, investing in solar power not only benefits your wallet but also contributes to a greener planet! Start your journey towards sustainable energy solutions with Powercore Electric today, and explore our comprehensive offerings for homeowners seeking economic and environmental benefits.
Conclusion
When contemplating solar panel installation, it’s clear that the investment can yield significant long-term benefits, particularly for homeowners in California. Understanding the overall costs—ranging from $15,000 to $25,000 for a 2,000 square foot home—alongside factors like energy consumption, panel type, and location, empowers homeowners to make informed decisions. The availability of incentives, such as the federal solar tax credit, can substantially reduce upfront expenses, making solar energy more accessible than ever.
Calculating the number of panels needed and evaluating potential savings are crucial steps in this journey. With average annual savings between $1,000 and $2,000, many homeowners find that their investment pays off within a reasonable timeframe, often between 5 to 7 years. This analysis not only highlights the financial viability of solar energy but also emphasizes its role in promoting sustainability and energy independence.
Ultimately, transitioning to solar power is not just about cutting costs; it’s about embracing a cleaner, greener future. By exploring available incentives, financing options, and understanding the dynamics of solar energy production, homeowners can confidently step into this eco-friendly initiative. As the world moves towards more sustainable energy solutions, investing in solar panels stands out as a smart choice for both personal finances and the planet’s health.

