Introduction
In Murrieta, the sun shines brightly on the potential for homeowners to transform their energy consumption through solar power. With rising energy costs and a growing emphasis on sustainability, local solar companies like Powercore Electric are stepping up to provide tailored solutions that not only save money but also enhance property values. From comprehensive consultations to professional installations and ongoing maintenance, these services are designed to empower residents to take control of their energy future.
As homeowners explore their options, understanding the benefits of solar energy, navigating available incentives, and considering the right systems for their needs can pave the way for a brighter, greener tomorrow. This article delves into the essential aspects of solar energy, offering practical guidance for those ready to make the switch and embrace a more sustainable lifestyle.
Defining Murrieta Solar Companies: Services and Importance
Murrieta solar companies, including Powercore Electric, specialize in providing residential solar solutions that cater to the specific needs of homeowners in the area. Our services encompass:
- Comprehensive consultations
- Customized system design
- Professional installation
- Ongoing maintenance to ensure optimal performance
By assisting residents in addressing increasing utility expenses and lowering their bills, we also improve property value and support a more sustainable environment. Harnessing California’s abundant sunshine, Powercore Electric enables homeowners to take control of their consumption, fostering independence and financial savings. Transitioning to renewable energy is not merely a trend; it’s a practical choice for eco-conscious families aiming for a brighter, sustainable future.
Reach out to us today for your complimentary customized estimate and find out how our energy solutions can safeguard your home while helping you save money.
Exploring Local Solar Options in Murrieta: What to Consider
When exploring in Long Beach, homeowners should consider several key factors. First, the reputation and experience of the energy company are crucial; look for companies like Powercore Electric Inc., known for their comprehensive offerings, including photovoltaic panels, battery backups, and EV charging stations. Strong customer reviews and a proven track record in residential installations can provide peace of mind.
Moreover, evaluate the varieties of photovoltaic setups accessible, like grid-connected or standalone options, to identify which most appropriately meets your power requirements. For example, grid-tied systems can assist you in reducing electricity costs by enabling you to sell surplus power back to the grid.
Don’t forget to inquire about financing options, warranties, and maintenance services, as these can significantly impact your overall investment. By considering these factors, residents can discover a renewable solution that not only satisfies their power needs but also reinforces their dedication to sustainability, ultimately resulting in economic advantages and a lowered carbon footprint.
Understanding the Benefits of Solar Energy for Murrieta Residents
Murrieta residents can enjoy numerous advantages from . Case studies consistently show that photovoltaic installations result in significant savings on electricity expenses, especially in California, where energy prices can be elevated. For instance, one household in Southern California attained over 70% savings after installing a water heating system, emphasizing the financial benefits.
Additionally, Powercore Electric provides flexible financing options that make installation more affordable upfront, enabling homeowners to invest in renewable energy without the burden of high initial costs.
Beyond financial savings, sunlight energy significantly reduces carbon footprints, enabling homeowners to contribute to climate change mitigation—sunlight-powered air heaters can lower a household’s carbon output by 20 to 40 percent.
Furthermore, installing renewable energy systems can enhance property values, making homes more appealing to potential buyers.
Powercore Electric, a locally-owned company with over 30 years of experience, is committed to providing exceptional service tailored to the unique needs of California communities. As more residents shift to renewable energy, the sense of community and commitment to sustainability strengthens, reinforcing the collective impact of this transition in Murrieta.
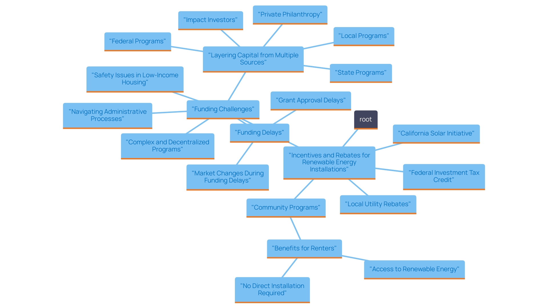
Navigating Incentives and Rebates for Solar Installation in California
Navigating through the available for renewable energy installation can be a game-changer for Long Beach renters. California provides various programs, including the California Solar Initiative (CSI) and the federal Investment Tax Credit (ITC), which can significantly reduce the initial expenses of photovoltaic systems. Additionally, local utility companies may offer extra rebates for photovoltaic installation.
Tenants should also investigate community programs that enable them to gain from renewable power without requiring the installation of panels on their rental properties. By dedicating time to investigate and comprehend these incentives, residents can optimize their savings and make renewable power a more viable choice.
Consulting with a local energy company can provide clarity on the specific incentives applicable to individual circumstances, ensuring that renters leverage all available financial assistance. Furthermore, considering products like Tesla home chargers and understanding solar panel functionality can enhance their energy solutions, making the transition to renewable energy even more beneficial.
Conclusion
Homeowners in Murrieta have a unique opportunity to embrace solar energy, effectively reducing their energy costs while contributing to a sustainable future. Local companies like Powercore Electric are dedicated to providing tailored solar solutions, from comprehensive consultations to professional installations and ongoing maintenance. These services not only help residents combat rising energy prices but also enhance property values and promote energy independence.
As the article highlights, understanding the local solar options and the various incentives available plays a crucial role in making an informed decision. By considering factors such as system types, financing options, and the reputation of solar providers, homeowners can find solutions that meet their specific energy needs. The benefits of solar energy extend beyond financial savings, as it significantly reduces carbon footprints and fosters a sense of community commitment to sustainability.
In conclusion, transitioning to solar energy is a practical and impactful choice for Murrieta residents. With the right guidance and support, homeowners can take control of their energy future, enjoy substantial savings, and contribute to a greener environment. Now is the perfect time to explore the possibilities of solar power and join the growing movement towards a sustainable lifestyle.




