Introduction
As electric vehicles (EVs) continue to gain popularity, homeowners are increasingly exploring the best ways to charge their cars at home. With options ranging from convenient Level 1 chargers that plug into standard outlets to the more powerful Level 2 chargers that require specialized installations, the decision can feel overwhelming. Understanding the costs, savings, and available incentives can make all the difference in choosing the right solution.
This article delves into the various home charging options, the financial implications of each, and how to optimize your investment for a sustainable future. Whether you’re a seasoned EV owner or just considering the switch, this guide offers valuable insights to help navigate the world of home charging solutions.
Exploring Home Charging Solutions: Level 1 and Level 2 Options
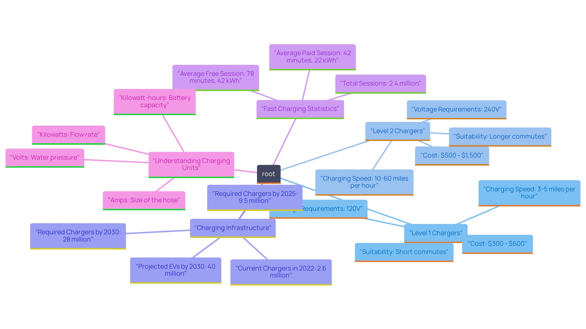
There are two main categories of residential power solutions for electric vehicles: Level 1 and Level 2 chargers.
- Level 1 Chargers: These chargers use a standard 120-volt outlet, allowing you to plug your EV into any regular home outlet. While this choice is the most convenient, it is also the slowest, typically offering 3-5 miles of range per hour of power supply. This may be sufficient for some homeowners who drive short distances daily and can charge overnight.
- Level 2 Chargers: These require a 240-volt outlet, similar to what is used for larger appliances like dryers. Level 2 chargers are significantly quicker, providing 10-60 miles of range per hour of power. Installing a Level 2 charger often involves an upfront investment for the charger and potential electrical upgrades, which can range from $1,000 to $2,500, depending on your home’s electrical system. However, this investment significantly reduces refueling time, making it ideal for those who drive longer distances regularly.
Taking into account your daily driving habits and available power-up time will assist you in deciding which option best fits your needs. For additional details regarding , expenses, and support, do not hesitate to reach out to Powercore Electric Inc. Your amicable local specialist in electric vehicle solutions is prepared to assist you in making the finest decision for your residence!
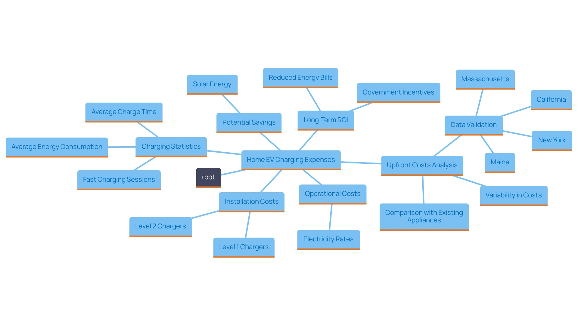
Understanding the Costs and Savings of Home EV Charging
When evaluating the expenses related to home EV charging, especially for eco-conscious homeowners, it’s important to include both installation and operational charges. Here’s a breakdown:
-
Installation Costs:
- Level 1 Charging: Typically requires no additional installation costs, as it uses existing outlets. However, if you need to upgrade your electrical system or install dedicated outlets, expenses may vary from $100 to $500.
- Level 2 Charging: Installation expenses for a Level 2 charger can vary from $500 to $2,000, depending on the complexity of the installation and whether electrical upgrades are necessary.
-
Operational Costs:
- Charging your EV at home will depend on local electricity rates. Typically, powering an EV at home can range from $5 to $25 each month.
-
Savings:
- Homeowners with solar installations can significantly reduce or even eliminate their charging costs by harnessing solar energy to power their EVs. This not only leads to savings but also contributes to a more sustainable lifestyle, aligning with the eco-friendly goals of many Long Beach renters. Moreover, various government incentives, such as tax credits and rebates for installing renewable energy panels, can further enhance these savings.
-
Return on Investment:
- Many homeowners find that the initial investment in charging infrastructure and solar solutions pays off over time through lower energy bills and government incentives for EV adoption, such as the Federal EV Tax Credit. This makes it a financially sound decision in addition to its environmental benefits. By investing in solar panels, homeowners can also reduce their overall electricity expenses, making the transition to electric vehicles even more attractive.
Evaluating Incentives and Rebates for Home Charging Stations
For homeowners considering the installation of EV charging stations, it’s essential to explore various incentives and rebates that can significantly offset costs:
- Federal Tax Credits: The federal government offers tax credits for the purchase and installation of EV charging equipment, which can cover a substantial portion of the expenses.
- State Incentives: Many states provide additional rebates or tax credits to encourage electric vehicle adoption. Be sure to research your state’s specific programs, as these can vary widely.
- Utility Company Programs: Some utility companies have programs that offer rebates for installing EV chargers or incentives for using power during off-peak hours, which can help you save on your electricity bill.
By utilizing these incentives, homeowners can effectively reduce their installation expenses and improve the overall affordability of transitioning to electric vehicles. Moreover, with Powercore Electric’s proficiency in renewable energy solutions and installation services, you can tackle increasing energy expenses and enhance your savings while appreciating the ease of powering your electric vehicle at your residence.
Calculating Your Return on Investment
Calculating your return on investment (ROI) for home EV charging and solar solutions can be straightforward and beneficial for eco-conscious homeowners:
- Determine Your Total Investment: Include all expenses associated with charger installation, electrical upgrades, and solar panel installations if applicable. Be sure to consider local incentives and rebates available in Bakersfield, such as the California Solar Initiative and various federal tax credits, as these can significantly reduce your overall costs.
- Estimate Monthly Savings: Assess how much you save on electricity by powering your EV at home versus utilizing public stations. For example, homeowners can save an average of $30 to $50 each month on electricity by using renewable energy for EV charging. Furthermore, consider the savings from installing photovoltaic panels, which can reduce your utility expenses and improve your energy autonomy.
- Include Tax Incentives: Factor in any federal, state, or local incentives that reduce your total investment. Government programs for photovoltaic panels can make the transition to renewable energy more affordable, further improving your ROI. For instance, the federal tax credit for renewable energy enables homeowners to deduct a significant percentage of their installation costs from their federal taxes.
- Calculate Payback Period: Divide your total investment by your estimated monthly savings to determine how long it will take to recoup your investment. For example, if your total investment is $2,000 and you save $150 a month, your payback period would be approximately 13 months. After this period, you will continue to benefit from the savings, creating a positive return on investment.
Remember, while solar panels are a fantastic , considering solar battery backups is crucial for maintaining reliable energy during power outages and adverse weather conditions. This comprehensive approach ensures that you maximize both your savings and energy independence as you transition to a more sustainable lifestyle.
Future-Proofing Your Home with EV Charging Solutions
As electric vehicles become more mainstream, investing in home EV charging solutions not only meets current needs but also prepares your home for the future:
- Increasing Property Value: Homes equipped with can be more appealing to potential buyers, especially as the demand for electric vehicles increases. Powercore Electric’s local expertise ensures your installation is tailored to the distinct needs of your community.
- Sustainable Living: Integrating EV power stations into your residence encourages a sustainable lifestyle, aligning with the increasing trend toward eco-conscious living. Our energy-efficient solutions not only benefit your wallet but also reduce your carbon footprint.
- Adapting to Technological Advances: Future-proofing your residence means being prepared for advancements in charging technology, which could lead to even more efficient and faster charging solutions down the line. With California’s evolving building codes and NEM 3.0, homeowners have more opportunities than ever to adopt cutting-edge solar solutions.
By investing now, homeowners can ensure they are ahead of the curve, embracing both sustainability and innovative technology for a brighter future. Don’t just take our word for it—join the many satisfied customers who have transformed their residences with Powercore Electric. Get your free, personalized estimate today and see how we can help you power your home sustainably!
Conclusion
The exploration of home charging solutions for electric vehicles reveals two primary options: Level 1 and Level 2 chargers, each catering to different needs and lifestyles. Level 1 chargers offer convenience with standard outlets, while Level 2 chargers provide faster charging capabilities, making them ideal for those with longer commutes. Understanding the installation costs and operational savings associated with each option is crucial for making an informed decision that aligns with daily driving habits.
Additionally, the financial benefits extend beyond mere charging convenience. Homeowners can leverage various incentives, such as federal tax credits and state-specific rebates, to offset installation expenses. The potential for significant savings, especially when integrated with solar energy solutions, enhances the appeal of transitioning to electric vehicles.
Calculating the return on investment becomes straightforward when considering the long-term savings on electricity and the value added to the property.
Investing in EV charging solutions is not only a step towards sustainability but also a forward-thinking decision that can increase property value and adapt to future technological advancements. By embracing these options, homeowners can contribute to a greener planet while enjoying the practical benefits of electric vehicle ownership. Taking the plunge now ensures a more sustainable and economically sound future, paving the way for a cleaner, more efficient lifestyle.





