Introduction
Considering a shift to solar energy can feel like stepping into a new world filled with possibilities, especially for homeowners and renters eager to embrace eco-friendly solutions. This journey begins with understanding the fundamental aspects that determine a home’s suitability for solar installation, from roof conditions to local regulations. As the benefits of solar energy extend beyond personal savings to include significant environmental impacts, it becomes essential to navigate the various steps involved in making the switch.
Whether it’s evaluating financial implications, addressing potential challenges, or recognizing the broader environmental benefits, this guide aims to illuminate the path toward a sustainable energy future. With the right information and resources, homeowners can confidently embark on their solar journey, contributing to a cleaner planet while enjoying the rewards of renewable energy.
Assessing Your Home’s Suitability for Solar Energy
If you’re considering solar energy for your home, especially as a Long Beach renter, it’s essential to start with a thorough evaluation of a few key factors:
- Roof Condition: Before installing photovoltaic panels, ensure that your roof is in top shape. Address any necessary repairs or replacements beforehand to avoid future complications.
- Roof Orientation and Angle: Ideally, a south-facing roof with a slope of 15-40 degrees provides the best efficiency for photovoltaic panels. But don’t worry if your roof faces east or west—these orientations can also be quite effective.
- Shading: Take note of any trees, buildings, or other structures that might . For optimal performance, your panels should enjoy unobstructed sunlight for the majority of the day.
- Power Requirements: Reflect on your household’s current power consumption by reviewing past utility bills. This can assist you in comprehending your usage patterns and estimating possible savings from renewable energy.
- Local Regulations: It’s prudent to consult your local authorities or homeowners’ association (HOA) for any restrictions or rules concerning renewable energy systems. Staying informed will help you avoid any legal hiccups.
- Financial Considerations: Keep in mind that the Investment Tax Credit (ITC) is set to expire in 2024 unless renewed by Congress. This credit can significantly reduce the upfront costs of installation, making it an important factor to consider.
- Government Programs: Investigate local government initiatives and incentives aimed at promoting renewable resources adoption, which can offer extra financial support and assistance for tenants seeking to install photovoltaic panels.
By thoroughly evaluating these factors, you can make a well-informed choice about whether renewable power is a suitable option for your home. Remember, reducing your carbon footprint translates into cleaner air and water, benefiting both you and the environment. As noted, “Reducing the amount of carbon in our atmosphere translates into less pollution and cleaner air and water.”
To aid in your decision-making, consider utilizing the PVWatts tool developed by the National Renewable Energy Laboratory (NREL). This tool calculates power generation and expenses for grid-connected photovoltaic systems at any location, assisting you in comparing renewable costs to utility bills and enabling informed decisions regarding renewable sources.
With the right preparation and resources, you can embrace eco-friendly power solutions that align with your sustainability goals! Begin your journey toward renewable energy today by contacting local providers or exploring government programs that can help you in making the switch.
Step-by-Step Guide to Starting Your Solar Journey
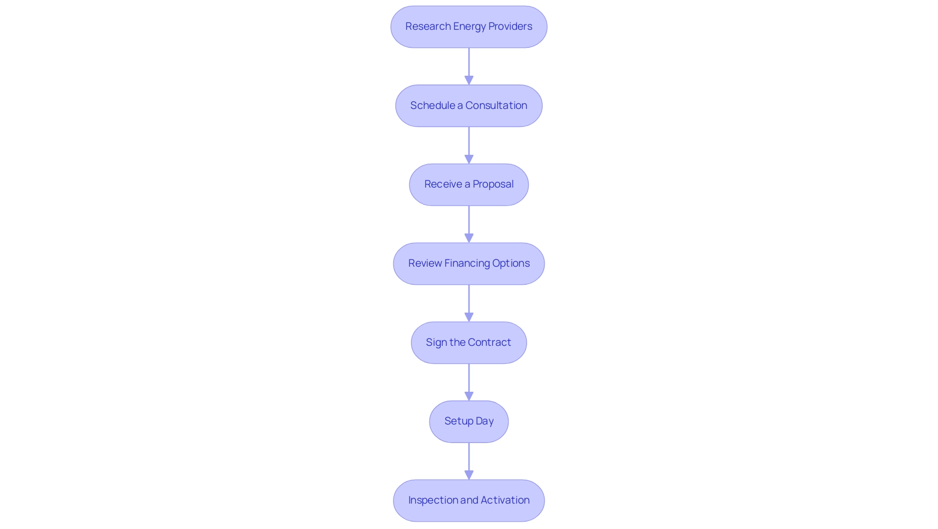
Beginning your energy journey can be simple if you follow these steps:
- Research Energy Providers: Look for reputable in your area, like Powercore Electric, known for their excellent service and local expertise. Read reviews and ask for recommendations from friends or family.
- Schedule a Consultation: Contact your chosen provider to schedule a free consultation. They will evaluate your residence and talk about your power requirements, including how many solar panels you might need and optimal battery options for efficient power storage. Solar panels convert sunlight into electricity through photovoltaic cells, and the right battery can store this energy for use during non-sunny periods.
- Receive a Proposal: After the assessment, you’ll receive a detailed proposal outlining the system size, estimated savings, and total costs. Be sure to inquire about local incentives and rebates available in Bakersfield that can make your switch to solar even more affordable, such as state rebates and federal tax credits.
- Review Financing Options: Discuss payment plans, financing options, and available incentives with your provider to understand the financial implications and how this can lead to energy independence and savings.
- Sign the Contract: Once you’re comfortable with the proposal and financing, sign the contract to start the setup process.
Setup Day: On the scheduled setup day, the solar team will arrive to install the panels. This usually requires one to three days, depending on the scale.
Inspection and Activation: After installation, your setup will need to pass an inspection to ensure it meets local codes. Once approved, your system will be activated, and you’ll begin producing renewable power! Additionally, remember that regular upkeep of your panels is crucial for efficiency and longevity. Don’t hesitate to explore innovative cleaning solutions or services to keep your panels in top condition.
Following these steps will help you navigate your energy journey with confidence, making you an important part of the renewable energy movement!
Understanding the Financial Implications of Solar Installation
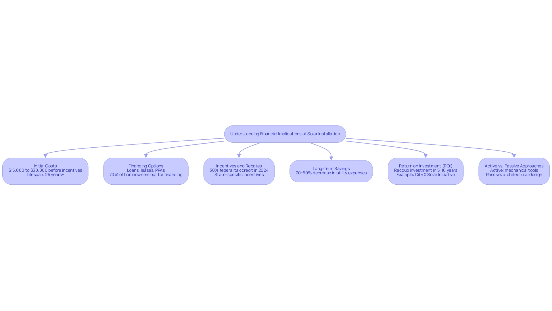
Grasping the financial consequences of photovoltaic setup involves several key components:
- Initial Costs: Residential photovoltaic setups generally vary from $15,000 to $30,000 prior to incentives. This includes the costs for both the panels and installation. It’s important to consider this upfront investment, keeping in mind that photovoltaic panels generally have a lifespan of 25 years or more.
- Financing Options: There are various methods to fund your renewable energy installation, such as loans, leases, and power purchase agreements (PPAs). Each option affects ownership and payment terms differently. For instance, a photovoltaic loan allows you to own the system outright, while a lease or PPA might offer lower upfront costs but different long-term financial commitments. Recent statistics indicate that around 70% of homeowners opt for financing options, highlighting the flexibility available in energy investments.
- Incentives and Rebates: Federal tax credits and state-specific incentives can significantly lower the total expense of your photovoltaic system. In 2024, homeowners can benefit from a federal tax credit that covers 30% of the installation costs, alongside various state incentives that may include cash rebates and property tax exemptions. It’s wise to research what’s available in your area, as these financial benefits can make a huge difference in making renewable energy more affordable.
- Long-Term Savings: One of the most attractive features of renewable sources is the potential savings on electricity bills. Numerous property owners observe a decrease of 20-50% in their utility expenses after transitioning to photovoltaic power. This is not just good for your wallet but also contributes to a greener planet.
- Return on Investment (ROI): The ROI for photovoltaic installations is generally favorable, with most homeowners recouping their investment within 5 to 10 years. This timeframe relies on factors such as local power costs and system performance. For instance, the City X Solar Initiative showcased considerable savings in power consumption and a beneficial effect on carbon reduction, acting as a prime illustration of how investments in renewable sources can yield returns. As financial specialist Jane Doe mentions, ‘Investing in renewable sources is not just about reducing utility expenses; it’s about making a long-term choice that benefits both your finances and the ecosystem.’
- Active vs. Passive Approaches: It’s also important to grasp the difference between active and passive heating methods. Active setups utilize mechanical tools to gather and distribute sunlight, ensuring steady heating, whereas passive approaches depend on architectural design to enhance natural heat retention.
- Integration with Heat Exchangers: Furthermore, combining heaters with heat exchangers can significantly improve efficiency, allowing homeowners to maximize savings and reduce dependence on conventional power sources.
By understanding these financial implications, including the differences between active and passive systems and the advantages of integrating heat exchangers, you can make a well-informed decision about your renewable investment. As one City X resident noted, ‘This community-driven effort not only resulted in substantial energy savings but also had a positive impact on carbon reduction, making City X a shining example of renewable energy adoption.’
Navigating Challenges in the Solar Installation Process
While going solar is a rewarding journey, you may encounter some challenges along the way, especially as a Long Beach renter looking for eco-friendly energy solutions:
- Avoiding Scams: Be cautious of aggressive sales tactics and companies that promise unrealistic savings. Always research providers thoroughly and check for licenses and certifications to ensure you make informed decisions.
- Homeowners’ Association (HOA) Restrictions: Some HOAs may have rules regarding the installation of photovoltaic panels. It’s essential to check with your HOA to understand any restrictions before proceeding with your energy installation.
- Permitting Delays: Local permitting processes can sometimes cause delays. Collaborating closely with your energy provider can help ensure all necessary permits are obtained promptly, minimizing frustration during your transition.
- Weather Conditions: Weather can impact installation timelines. Be prepared for potential delays due to rain or extreme weather conditions, as they can affect the setup of your solar power system.
- Understanding Maintenance: Solar setups generally require minimal upkeep, but it’s essential to comprehend what is needed to keep your installation operating efficiently. Regular check-ups can enhance energy efficiency and prolong operational life.
- Exploring Government Incentives: Look into government programs and incentives available for renters, which can significantly lower the expense of renewable energy setup and make it more accessible.
- Considering Renewable Technologies: Familiarize yourself with various renewable technologies, such as panel shingles and Tesla home chargers, which can provide innovative solutions tailored to your needs.
By being aware of these challenges and the broader landscape of renewable options, including the economic and environmental benefits of heating systems, you can better prepare for your installation journey and navigate any hurdles that may arise, ensuring you maximize both the economic and environmental advantages of transitioning to renewable energy.
The Environmental Benefits of Going Solar
Transitioning to renewable power provides many ecological advantages:
- Reduced Carbon Footprint: Solar power significantly decreases greenhouse gas emissions, aiding in the fight against climate change and enhancing air quality. For example, households in Southern California have reported decreases in their utility costs exceeding 70% after installing heating solutions powered by the sun, demonstrating a clear effect on carbon emissions. Additionally, sunlight-powered air heaters can decrease a household’s carbon output by 20 to 40 percent.
- Sustainable Power Source: Solar power is renewable and abundant, offering a . Case studies demonstrate how heating technologies are efficient across various climates, such as evacuated tube systems thriving in the Pacific Northwest despite frequent cloud cover. Additionally, passive designs, which employ large south-facing windows to capture sunlight, have proven effective in lowering utility costs in cooler regions.
- Conservation of Resources: By utilizing sunlight energy, homeowners contribute to the conservation of natural resources, reducing reliance on non-renewable energy sources. Effective setups have not only yielded savings but also advanced sustainability initiatives, as observed in residences utilizing passive sunlight designs to harness light during winter.
- Job Creation: The solar industry has created millions of jobs, supporting local economies and promoting green job growth. Government programs also play a pivotal role in encouraging these setups, offering financial assistance to homeowners.
- Energy Independence: By generating your own energy, you contribute to energy independence, reducing reliance on imported fuels and enhancing national security. The surge in solar panel installations, including innovative options like solar panel shingles, reflects a growing commitment to self-sufficiency.
By understanding these environmental benefits, supported by real-world examples, homeowners can appreciate the broader impact of their decision to go solar, fostering a sense of community responsibility and pride.
Conclusion
Evaluating the shift to solar energy is an empowering step for homeowners and renters alike, offering a myriad of benefits that extend beyond personal savings. By assessing factors such as roof condition, energy needs, and local regulations, individuals can determine their home’s suitability for solar installation. Engaging with reputable solar providers and understanding the financial implications, including available incentives, allows for a smoother transition into renewable energy.
The journey to solar energy is not without its challenges, but being informed about potential hurdles—such as HOA restrictions or permitting delays—can make the process more manageable. Moreover, the environmental advantages of going solar are significant, from reducing carbon footprints to fostering energy independence.
Ultimately, embracing solar energy represents a commitment to sustainability and a cleaner future. With the right resources and information, homeowners can confidently navigate their solar journey, making choices that benefit both their households and the planet. This transition not only promotes personal financial savings but also contributes to a collective effort toward a greener, more sustainable world.





