Introduction
Navigating the world of solar energy can feel overwhelming, especially for homeowners eager to embrace sustainable living while managing costs. With the sun as a powerful ally, understanding how solar panels convert sunlight into usable electricity is just the beginning. This article takes you through the essential steps to obtain a solar quote, from researching local providers to comparing financing options that fit your budget.
Homeowners will discover practical tips on leveraging technology for efficient quote acquisition and the importance of evaluating the fine print in contracts. Armed with this knowledge, making informed decisions about solar energy becomes not just achievable, but an exciting opportunity to enhance energy efficiency and contribute to a greener future.
Understanding Solar Energy: The Basics of Getting a Quote
Solar energy is harnessed from the sun’s rays and converted into electricity for home use. This process involves photovoltaic panels, which convert sunlight into direct current (DC) electricity. An inverter then changes this DC electricity into alternating current (AC), which is what your home uses. Furthermore, the array connects to your residence’s electrical network, enabling you to use the produced energy efficiently.
Understanding how photovoltaic panels function and their integration with government programs can significantly benefit homeowners, offering such as tax credits and rebates that help offset installation costs.
Acquiring a quote for photovoltaic systems is crucial as it offers an estimate of installation expenses, possible savings, and system efficiency customized to your specific power requirements. This foundational knowledge aids you in making an informed choice about whether renewable energy is suitable for you, maximizing your energy efficiency and taking advantage of eco-friendly solutions.
Step-by-Step Process to Obtain an Online Solar Quote
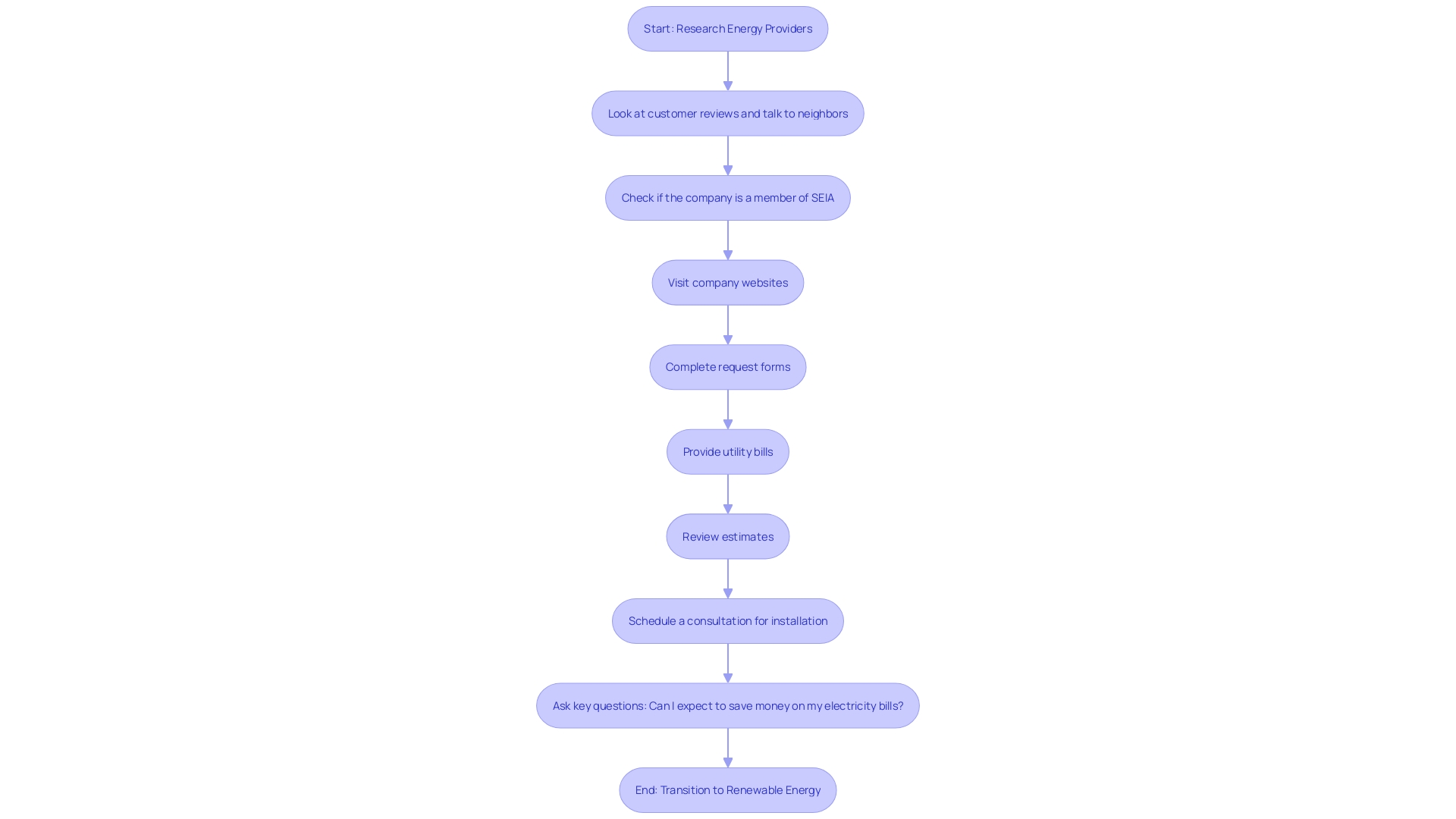
- Research Energy Providers: Begin your energy journey by diving into some good old-fashioned research on local installation companies. Check out reviews, ratings, and customer testimonials to get a sense of their reputation and reliability. Did you know that users of platforms like EnergySage often ? It’s definitely worth seeing what others have experienced and what you might save.
- Visit Their Websites: Once you have a shortlist of potential providers, head to their websites to see what they offer. Most companies, such as Powercore Electric, simplify obtaining an estimate online with just a few clicks. Explore their services and note standout features, such as government energy panel programs that can save you money and promote sustainability.
- Complete the Request Form: When you’re prepared, fill out the online request form. Be sure to provide precise details about your home, your power usage, and any existing solar systems you have. The more precise your information, the more accurate your estimate will be.
- Provide Your Utility Bill: Some providers might ask for your most recent utility bill. This assists them in examining your energy usage patterns and customizing their estimate to your specific requirements. It’s a small step that can make a significant impact on the precision of your statement.
- Review the Estimate: After submitting your information, you’ll receive an estimate via email or a direct call. Take your time reviewing it and don’t hesitate to ask questions about anything that isn’t clear. This is your chance to get all the details you need to make an informed decision.
- Schedule a Consultation: If the quote looks good and you’re ready to move forward, schedule a consultation for a site assessment. This is where you’ll delve into the nitty-gritty details of your project and discuss any final questions or concerns you have. Remember, after you sign a contract with your selected installer, they will become your main point of contact, handling permits, utility approvals, and any necessary paperwork for rebates. This guarantees a seamless installation procedure and provides you with reassurance as you move to renewable power.
As you contemplate this shift, keep in mind that moving to renewable sources not only aids in a sustainable future but can also greatly lower your utility costs. Numerous property owners indicate reductions of up to 50% on their utility expenses after setting up photovoltaic panels. Ready to transition to renewable energy? Reach out to Powercore Electric today to discover what renewable resources can offer you. Obtain your complimentary, customized assessment and take the initial step towards independence, financial savings, and a brighter, more sustainable future.
Financing Your Solar Project: Options and Considerations
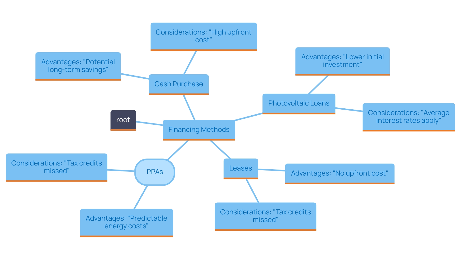
When it comes to , especially if you’re a Long Beach renter seeking eco-friendly energy solutions, it’s important to explore all available options to make an informed decision that suits your needs.
- Cash Purchase: Choosing to pay upfront for your energy solution means you possess it completely from day one. This approach allows you to take full advantage of tax credits and incentives, potentially leading to significant long-term savings. Plus, you avoid any interest payments or hidden fees associated with loans. In 2024, homeowners who purchase their systems outright could save an average of $15,000 over 20 years compared to those who finance. This is an excellent way to contribute to both your financial well-being and the environment.
- Photovoltaic Loans: Many banks and credit unions provide loans specifically designed for panel installations. These loans allow you to distribute the cost over multiple years while still benefiting from lower utility bills. For instance, a homeowner who obtained a loan for renewable energy observed an average saving of 20% on their electricity bill compared to conventional energy sources. However, it’s crucial to understand the loan terms and any potential hidden fees before signing an agreement. In fact, the average interest rate for renewable energy loans in 2024 is projected to be around 5%, so careful comparison is essential to ensure that your investment supports your sustainability goals.
- Leases and Power Purchase Agreements (PPAs): These options allow you to install solar panels with little to no upfront cost. With a lease, you make fixed monthly payments to a third-party owner who installs and maintains the equipment. On the other hand, a PPA involves variable payments based on your electricity usage. As explained by EnergySage, a PPA is similar, but your monthly payment isn’t fixed and changes every month depending on how much electricity you use, because you’re buying the power generated by your system at a fixed price per kilowatt-hour (kWh). While these options are convenient, they often mean you miss out on tax credits and potential savings. For example, case studies have indicated that homeowners who chose leases or PPAs missed out on an average of $2,000 in tax credits throughout the duration of their contracts, which could greatly affect your total investment in renewable sources.
Before selecting a financing option, evaluate your financial situation, potential utility bill savings, and any incentives or rebates provided by your state or local government. Remaining updated on the newest trends and incentives for 2024 will assist you in optimizing your investment in renewable resources, benefiting both your financial savings and a healthier planet.
Comparing Solar Quotes: Tools and Tips for Consumers
When it involves assessing renewable proposals, there are several essential tips that can assist you in making the optimal choice for your residence while also taking into account the wider range of alternatives available.
- Look Beyond Price: It’s tempting to go for the lowest bid, but remember that the quality of the materials, the warranties offered, and the reputation of the installer are just as important. A strong warranty and high-quality materials can save you a lot of headaches down the road. Furthermore, think about how Tesla home chargers could enhance your solar setup, improving your home’s efficiency.
- Verify the Configuration Size and Output: Ensure every quote contains information regarding the configuration size and anticipated power output. Compare these figures to your current power usage to ensure the system will meet your needs. On average, residential photovoltaic installations generate about 5 to 10 kilowatts, which typically meets the energy requirements of most households, especially if you use energy-efficient appliances. Comprehending how photovoltaic panels function can assist you in assessing their efficiency in your particular setting.
- Review the Contract Terms: Don’t overlook the fine print. Pay close attention to the service terms, including payment schedules, maintenance responsibilities, and performance guarantees. These details can significantly impact your overall satisfaction with the project. It’s also wise to be aware of any government programs that might assist in financing your solar installation, making it more affordable.
- Use Comparison Tools: Platforms like EnergySage make it easy to side by side. By offering a transparent, side-by-side comparison, these tools assist you in evaluating different proposals based on scale, cost per watt, projected power generation, equipment utilized, warranties, and financing alternatives. This can also encompass insights into panel cleaning services and battery options that enhance your energy setup.
According to Catherine Lane at SolarReviews, ‘Once you’ve received proposals from installers, compare their offers based on system size, cost per watt, estimated energy production, equipment used, warranties, and financing options.’ With tools like these, you can confidently navigate the energy market and find the best fit for your home. Additionally, studies indicate that over 70% of consumers consider both price and quality when assessing energy quotes, highlighting the importance of a balanced approach to your decision-making process. Adopting renewable power not only encourages a sustainable way of living but also results in considerable savings on utility costs. So, take the next step in your energy journey—explore your options, and start making informed choices today!
Leveraging Technology for Efficient Solar Quote Acquisition
To make your solar quote acquisition more efficient, consider these technological tools:
- Online Solar Calculators: Many websites offer calculators that estimate your potential savings and system size based on your location and energy usage. Investing in heating systems powered by the sun saves on utility bills and reduces greenhouse gas emissions—a win for both your wallet and the environment.
- Energy Broker Platforms: These platforms link you with various energy providers, enabling you to obtain several estimates swiftly. This improves your comprehension of equitable access initiatives and available incentives, ensuring you make the most informed choice while supporting local jobs in the renewable resources sector.
- Mobile Apps: Some applications allow you to monitor power usage and compare estimates directly from your phone, providing convenience at your fingertips. As you explore your options, keep in mind the long-term value of photovoltaic installations, which can enhance your property value and contribute to job creation in the renewable energy sector.
By leveraging these tools, you can streamline the process, save time, and make more informed choices regarding your solar installation, ensuring that you maximize both your economic benefits and the positive environmental impact.
Conclusion
Exploring the journey to solar energy is not only a practical step towards reducing energy bills but also a significant contribution to a sustainable future. By understanding the basics of how solar panels work and the importance of obtaining a tailored solar quote, homeowners can confidently navigate their options. Researching local providers, leveraging technology, and comparing financing options are crucial steps that empower homeowners to make informed decisions that suit their unique needs.
As the process unfolds, it becomes clear that the investment in solar energy can yield substantial long-term savings, with many homeowners reporting reductions of up to 50% in their energy costs. By considering various financing options—whether it’s a cash purchase, a solar loan, or a lease—homeowners can choose a path that aligns with their financial goals while maximizing the benefits of solar energy.
Ultimately, embracing solar energy is not just about personal savings; it’s about participating in a larger movement towards sustainability. With the right knowledge and tools, homeowners can take meaningful steps towards energy independence, financial savings, and a greener planet. The time to explore solar options is now, presenting an exciting opportunity to make a positive impact both at home and in the community.





