Overview
We understand that concerns about energy bills can be overwhelming, especially during outages. Battery backup generators emerge as essential home energy solutions, providing reliable power when you need it most. These systems utilize stored electricity from renewable sources like solar panels, promoting energy independence and sustainability.
Imagine the peace of mind that comes with knowing your home is powered by clean energy. Not only do these generators offer reduced maintenance and eco-friendliness, but they also present the potential for long-term cost savings. It’s heartening to see a growing trend among homeowners towards cleaner energy practices, as we all strive for a more sustainable future.
Together, we can embrace these innovative solutions that not only safeguard our homes but also contribute to a healthier planet. If you’re ready to explore how battery backup generators can transform your energy experience, let’s work towards achieving that goal together. Your journey towards energy independence starts now.
Introduction
In light of the growing concerns surrounding power outages and escalating energy costs, many homeowners are seeking innovative solutions that not only ensure reliability but also foster sustainability.
- Battery backup generators have emerged as a transformative option in modern energy management, offering a cleaner and more efficient alternative to traditional fossil fuel generators.
- These systems harness stored electricity, particularly from renewable sources like solar power, ensuring that essential appliances remain operational during outages while reducing our reliance on the grid.
- As we witness the market for these eco-friendly solutions expand, the advantages of battery backup generators become increasingly clear, positioning them as a vital element in the future energy landscape.
- Together, we can embrace these advancements, paving the way for a more sustainable and resilient home.
Defining Battery Backup Generators: An Overview
We understand that rising energy bills can be a significant concern for homeowners, especially in times of uncertainty. A battery back up generator is not just a cutting-edge apparatus; it’s a reliable companion that stores electrical power for use during outages, providing a dependable substitute for conventional fossil fuel systems. These systems harness stored electricity, making them a cleaner and more sustainable choice for your home. Designed to automatically supply energy to essential devices and systems when the grid fails, a battery back up generator ensures that your comfort and safety are upheld during outages.
As the need for sustainable power options, particularly solar energy, continues to rise, the appeal of storage systems has grown immensely. Imagine being able to store excess energy generated during the sunny days for use at night or during emergencies, enhancing your energy independence. In fact, the power reserve market is anticipated to witness substantial expansion, with an expected market size reaching $7.3 billion by 2029, indicating a compound annual growth rate (CAGR) of 9.3%. This growth reflects a collective shift towards more sustainable practices.
The power rental industry, which encompasses renting equipment for temporary power needs, highlights the diverse applications of energy storage systems, especially in standby power and peak shaving. It’s common to feel overwhelmed by the swift growth of industrial infrastructure and increasing power demand, but solutions like battery back up generators are becoming indispensable for both residential and commercial power options.
Successful applications of battery back up generators in homes have demonstrated their efficiency in delivering continuous electricity. For instance, many households have reported enhanced reliability and reduced utility costs by integrating these systems with their solar installations—services expertly provided by Powercore Electric. One satisfied customer shared, “Since installing the power reserve system from Powercore Electric, we have not encountered any outages, and our utility bills have notably reduced.”
This trend is further supported by the increasing focus on resilience. Homeowners are actively seeking solutions such as battery back up generators that not only mitigate the impact of power outages but also contribute to sustainable practices.
Looking ahead to 2025, the landscape of energy storage systems is evolving, with advancements in technology making these setups more efficient and user-friendly. The in power production, as demonstrated in recent case studies, signifies a move towards cleaner power sources, underscoring the importance of storage systems in sustainable practices. As the market grows, environmentally conscious homeowners are recognizing the significance of battery back up generators as essential components of their home power solutions, ensuring they are prepared for any outages while embracing a cleaner future.
Powercore Electric’s products in power storage solutions, including solar panels and EV charging stations, align perfectly with these trends, offering you dependable and sustainable alternatives that prioritize both comfort and environmental responsibility. Our power reserve systems come equipped with advanced features such as real-time monitoring, automatic switchover, and customizable settings to suit your individual energy needs. For pricing information, please reach out to us directly; together, we can explore the best options for your home.
How Battery Backup Generators Work: The Mechanics Behind the Power
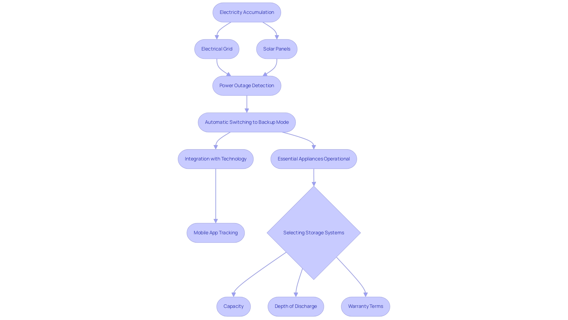
We understand that managing energy bills can be a significant concern for homeowners. Power reserve generators operate by accumulating electricity in cells that can be recharged from various sources, such as the electrical grid and solar panels. In the event of a power outage, these systems automatically detect the loss of power and switch to battery backup generator mode. This ensures a seamless transition that keeps essential appliances—such as refrigerators and medical devices—operational without interruption. This reliability is particularly crucial during adverse weather conditions when power supply can be unpredictable.
As you consider your options, it’s worth noting that contemporary backup systems are increasingly integrated with intelligent technology. This enables homeowners to track power consumption and storage status through mobile applications. Not only does this feature enhance your control, but it also promotes efficiency, aligning with the growing trend of eco-conscious living.
As the generator industry anticipates a (CAGR) of XX% from 2025 to 2033, advancements in energy storage technologies, including lithium and flow systems, are being prioritized. These modernizations and expansions in production capacity are critical for maintaining global leadership in energy solutions and for supporting homeowners seeking energy independence.
When selecting solar storage systems, it’s essential to understand the different types—such as lithium-ion, lead-acid, and flow technologies—each with unique specifications and economic advantages. Consider evaluating:
- Capacity
- Depth of discharge
- Warranty terms
Additionally, taking into account the long-term savings on utility bills and potential tax incentives can significantly influence your decision-making process.
Powercore Electric is dedicated to providing top-notch installations and maintenance, supported by an in-house team of specialists. This guarantees that you obtain dependable and efficient energy storage solutions customized to your particular requirements. Their community-centered approach fosters long-term relationships with clients, making them a trusted choice for solar and electrical needs in California. This personalized service not only enhances customer satisfaction but also builds trust within the community.
Understanding how solar panels work is also essential for homeowners. Solar panels convert sunlight into electricity through photovoltaic cells, generating direct current (DC) electricity. This electricity is then converted into alternating current (AC) by an inverter, making it usable for household appliances.
Combining solar panels with a battery backup generator ensures that you can store surplus power generated during the day for use during outages or at night.
As electronics engineer Bill Schweber aptly states, “It joins the hard reality that when it comes to power, there’s no such thing as a free lunch.” This perspective highlights the significance of investing in dependable power solutions for sustainability.
In conclusion, a battery backup generator offers not only a dependable power supply during interruptions but also represents a major advancement towards self-sufficiency and sustainability for homeowners. Together, we can work towards a more resilient and eco-friendly energy future.
The Benefits of Battery Backup Generators for Homeowners
Battery backup generators offer numerous benefits for homeowners, making them an essential part of modern power solutions. We understand that concerns about energy bills can weigh heavily on your mind. One of the primary advantages of using a battery backup generator is its ability to provide reliable power during outages, ensuring that critical systems such as refrigeration, heating, and medical devices remain operational. This reliability is increasingly important as power disruptions become more frequent due to extreme weather events and aging infrastructure.
In light of the ongoing transition to cleaner energy, the Intermountain Power Project is replacing 1,800 MW of coal-fired capacity with new natural gas capacity, highlighting the shift towards sustainable energy solutions. This trend aligns with the increasing use of energy storage systems, which contribute to improved air quality and reduced greenhouse gas emissions. As Anne Hoskins, senior vice president for policy and market development, noted, “The DOE moved quickly and did so in a way that recognizes the challenges and remains sensitive to what the residents need.”
From an environmental viewpoint, power reserve generators stand out as a more eco-friendly option compared to conventional gas-powered generators. They operate without emitting harmful pollutants, contributing to improved air quality and reduced greenhouse gas emissions. In 2025, the transition towards cleaner energy solutions is further emphasized by the increasing use of energy storage systems, which align with global efforts to combat climate change.
Maintenance is another area where battery backup generators excel. Unlike gas-powered generators that require regular fuel checks and servicing, power storage systems are designed for minimal upkeep, allowing you to focus on your daily life without the added burden of maintenance tasks. This ease of use is complemented by the potential for significant cost savings.
By utilizing stored solar energy, you can reduce your reliance on the grid, leading to lower utility bills and enhanced energy independence. Imagine the peace of mind knowing that you are taking control of your energy future.
Moreover, many contemporary energy storage systems operate quietly, making them particularly suitable for residential neighborhoods where noise pollution is a concern. Homeowners have reported high levels of satisfaction with the performance and reliability of these systems, often highlighting the comfort that a battery backup generator provides during power outages. One customer stated, “Powercore Electric made the installation process seamless, and I feel secure knowing I have alternative power when I need it.”
Powercore Electric, with its in-house team of experts, guarantees high-quality installations and maintenance, reinforcing the reliability and ease of use that homeowners seek. Their further distinguish them in the market, ensuring that clients receive personalized service and support. As echoed by satisfied customers, “The team at Powercore is professional and attentive, making sure all my questions were answered. I highly recommend them!”
In summary, the benefits of battery backup generators for homeowners in 2025 are clear: they offer dependable electricity, are eco-friendly, require less upkeep, and can lead to significant cost reductions. As the need for sustainable energy options continues to grow, power reserve systems are poised to play a vital role in the energy sector, with Powercore Electric at the forefront of providing these essential services. Together, we can work towards a brighter, more sustainable future. For more information or to schedule a consultation, contact Powercore Electric at ryan.serrano@powercoreinc.net or call (916) 699-8778.
Battery Backup Generators vs. Traditional Generators: A Comparative Analysis
When considering power supply systems, it’s natural to have concerns about rising energy bills and the impact on our environment. Traditional machines, which often rely on fossil fuels like gasoline or propane, can deliver continuous power as long as fuel is available. However, we understand that they come with significant drawbacks, including noise, regular maintenance needs, and greenhouse gas emissions that contribute to environmental concerns.
In contrast, battery backup generators offer a quieter operation and produce no emissions during use. They can be charged using renewable energy sources, making them a more sustainable option. For example, the Powerwall can automatically charge to 100% when a storm is forecast, ensuring reliability during emergencies. This kind of preparedness can provide peace of mind for homeowners.
While the upfront costs for conventional power sources may seem lower, it’s important to recognize that storage systems frequently demonstrate greater cost-effectiveness in the long run. This is largely due to their reduced maintenance needs and the absence of fuel costs, which can accumulate over time.
A financial analysis reveals that the installation expenses for backup power systems typically range from $10,000 to $20,000, compared to $7,000 to $15,000 for standby power supplies. However, the ongoing operational costs associated with traditional generators can add up significantly due to fuel consumption. This suggests that, despite a higher initial expense, energy storage systems may provide better long-term value.
The case study titled ” highlights this point, showing that while energy storage systems may have higher initial costs, their reduced operational expenses can lead to savings over time. It’s a reassuring thought for those looking to invest in their energy future.
Moreover, battery backup generators can seamlessly integrate with solar power systems, enhancing their sustainability and efficiency. Understanding solar panel performance, especially on cloudy days, is crucial for homeowners considering solar investments. For instance, the Fossibot F3600 Pro boasts a substantial 3,840Wh capacity, accommodates charging for up to 15 devices, and features a rapid 10-millisecond switchover time, showcasing the capabilities of modern energy storage systems.
Additionally, it’s worth noting that solar panels can still generate power even under cloudy conditions, albeit at reduced efficiency. This is an important consideration for homeowners as they plan their power solutions.
As more homeowners seek reliable and environmentally friendly energy options, the benefits of storage systems become increasingly compelling, making them a progressive choice for energy autonomy. As Steve Conaway, a former Labs Manager, observed, “Portable power stations, tools, coolers, lawn mowers, DIY…” highlight the versatility and practicality of these solutions. Together, we can explore these options and work towards a more sustainable future.
Choosing the Right Battery Backup Generator: Key Considerations
When it comes to selecting a power reserve system, we understand that environmentally conscious homeowners have many important aspects to consider to ensure optimal functionality and reliability. First and foremost, assessing your home’s power needs is crucial. This means identifying the essential appliances and systems that must remain operational during an outage—think of refrigerators, heating systems, and medical equipment. Understanding these requirements helps determine the generator’s necessary capacity.
Next, it’s important to consider the installation process. While some energy storage systems can be set up by homeowners, others may require professional installation to guarantee safety and compliance with local regulations. Hiring a , such as Powercore Electric, which has been supporting the California community for over 30 years with expertise in solar panels, backup solutions, and EV charging stations, can simplify this process and ensure everything is set up properly.
Powercore Electric offers a variety of backup solutions, including the latest Tesla Powerwall and other high-capacity systems designed specifically for residential use. These products are engineered to provide reliable energy storage, ensuring your home remains powered during outages.
Maintenance is another vital aspect to keep in mind. Although energy storage systems typically require less maintenance than traditional power sources, routine assessments of system health and performance are essential to guarantee longevity and dependability. We encourage property owners to create a maintenance plan to regularly check the power source’s condition and address any issues promptly.
Moreover, the growing demand for alternative power supplies, as highlighted by Briggs and Stratton following Hurricane Matthew, underscores the importance of selecting the right power unit. Assessing the compatibility of your equipment with existing solar systems can significantly enhance overall efficiency and sustainability.
Incorporating a battery reserve generator with solar power solutions, like those offered by Powercore Electric, allows homeowners to store surplus power generated during the day for use during outages, maximizing the benefits of renewable resources. Additionally, Powercore Electric has helped numerous homeowners achieve energy independence, with testimonials praising their reliable service and effective solutions.
By considering these factors, homeowners can make informed decisions that align with their power needs and sustainability goals, ensuring a trustworthy source during unexpected outages. Furthermore, government initiatives aimed at promoting renewable resource adoption can provide financial incentives, making the transition to solar and supplemental systems even more appealing. The increasing private demand for auxiliary power sources highlights the need for further exploration of their impact on systemic electricity resilience, emphasizing the significance of these systems in today’s power landscape.
Promoting Energy Independence: The Sustainable Role of Battery Backup Generators
Battery backup generators are essential for fostering independence among eco-conscious homeowners who are understandably concerned about rising energy bills. By harnessing power from renewable sources like solar panels, these systems empower homeowners to lessen their reliance on the grid, effectively countering the impact of increasing utility costs. This journey toward self-sufficiency not only enhances individual power security but also contributes significantly to a more sustainable resource landscape. As solar technologies, including Tesla home chargers and comprehensive solar panel systems, become more accessible through services offered by Powercore Electric, the path to energy independence is clearer than ever.
In 2025, a substantial number of homeowners are expected to reduce their dependence on the grid by utilizing battery backup generators, signaling a growing trend toward power independence. As more individuals adopt these solutions, the collective demand for fossil fuels decreases, leading to lower greenhouse gas emissions and a positive environmental impact. For example, the Intermountain Power Project’s natural gas capacity additions will replace 1,800 MW of coal-fired capacity, underscoring the importance of shifting away from fossil fuels and its relevance to energy independence.
Real-life examples illustrate this transformative shift: homeowners employing solar storage systems have reported significant long-term savings and increased resilience against fluctuations in energy prices. The case study titled ” highlights how solar energy installers, such as Powercore Electric, are invaluable partners in this transition, helping customers avoid rising electricity costs and providing essential support during outages. These systems not only offer reserve power but also contribute to a more stable grid by alleviating pressure during peak demand periods.
Moreover, expert insights underline the importance of battery backup generators in promoting power independence. As Sachu Constantine, executive director of Vote Solar, remarked, “We don’t know how much money got out the door, we don’t know how much money the administration can seek to claw back,” drawing attention to the broader implications of energy independence and the transition to renewable sources. By integrating these systems into their homes, individuals are taking proactive steps toward a cleaner, more resilient power future, aligning with wider sustainability goals and government programs that support solar adoption.
Additionally, homeowners can explore top solar storage options for effective power retention, ensuring they select the most suitable solutions for their needs. Ultimately, battery backup generators are not merely a remedy for power outages; they embody a transformative approach to energy management that benefits both homeowners and the environment. Together, we can embrace this journey toward a sustainable future.
Conclusion
We understand that managing energy costs can be a significant concern for homeowners. Battery backup generators are not just a solution; they are transforming energy management by providing a reliable and eco-friendly alternative to traditional fossil fuel systems. By harnessing renewable energy sources, particularly solar power, these generators ensure that your essential appliances remain operational during outages, all while promoting a sustainable energy future. With the market for battery backup generators expected to reach $7.3 billion by 2029, more and more homeowners are recognizing their pivotal role in achieving energy independence.
The advantages of battery backup generators are clear and compelling. They offer seamless power during outages, require minimal maintenance, and operate quietly, making them ideal for residential areas. By storing excess energy, these systems empower you to reduce reliance on the grid and lower energy costs. As demand for cleaner energy solutions rises, battery backup generators have become vital components of modern home energy strategies, allowing you to take control of your energy future.
Compared to traditional generators, battery backup systems are often more sustainable and cost-effective over time, despite a higher initial investment. Their integration with solar energy enhances efficiency and sustainability, making them a wise choice for eco-conscious homeowners. As you prioritize eco-friendly options, the shift to battery backup generators addresses your immediate power needs while supporting long-term environmental goals.
In summary, adopting battery backup generators goes beyond merely securing power during outages; it represents a commitment to a cleaner, more resilient energy landscape. By taking proactive steps toward energy independence, you contribute to a collective effort that benefits not only your household but also our planet. Together, we can highlight the importance of sustainable energy practices in today’s world, ensuring a brighter future for all.






