Introduction
Understanding the options available for harnessing solar energy can be a game-changer for homeowners looking to enhance their energy independence. With the rise of renewable energy, two popular choices have emerged:
- Solar panels
 - Solar generators
 
Each serves a unique purpose, catering to different energy needs and lifestyles. Solar panels, often seen as a long-term investment, can significantly reduce electricity bills and carbon footprints, while solar generators offer portability and immediate power solutions for those on the go.
As the conversation around sustainable living continues to grow, knowing the key differences between these two options is essential for making informed decisions that align with personal energy goals and environmental consciousness.
Understanding Solar Generators vs. Solar Panels: Key Differences
When investigating renewable energy alternatives, it’s essential to comprehend the unique functions that sunlight generators and photovoltaic arrays serve in . Solar modules, typically placed on rooftops, convert sunlight directly into electricity, which can be used immediately to power your home or stored in batteries for later use. This investment is often a long-term strategy that can lead to significant savings on electricity bills, reduce your dependence on the grid, and shrink your carbon footprint.
To maximize energy collector output, it’s essential to consider factors such as:
- Optimal installation angles
 - Regular cleaning services that can help ensure they operate at peak efficiency
 
Numerous property owners also gain from governmental photovoltaic initiatives, which can assist in reducing installation expenses and make adopting renewable power even more attainable.
In contrast, portable units are designed to capture sunlight and provide immediate electricity, especially in off-grid scenarios. These handy devices, equipped with built-in batteries, are perfect for activities like camping or serving as emergency backup, powering smaller electronics when you need it most. While photovoltaic modules typically provide improved effectiveness for continuous power requirements, solar-powered devices stand out in adaptability and ease for short-term power options.
Their capacity to deliver prompt power makes them a valuable asset for homeowners seeking to improve their self-sufficiency.
It’s also crucial to acknowledge the significance of battery backups. These systems not only store energy produced by your photovoltaic units but also offer a dependable energy source during power failures or unfavorable weather conditions, ensuring that your home stays energized when you require it most.
As the global renewable energy market is expected to expand, particularly in areas like North America and Europe, it’s evident that there are sustainable choices available for every homeowner. Whether you’re making a long-term investment in photovoltaic systems or seeking a dependable energy source for your weekend adventures, there’s a solution that fits your needs and promotes a greener lifestyle!
Choosing the Right Option: Factors to Consider for Your Energy Needs
Selecting between a power generator and photovoltaic modules can seem daunting, but it need not be! Start by assessing your power requirements—if you’re seeking a consistent source of power for your home, solar panels are usually the best option. They can manage and are designed for continuous use, making them ideal for everyday living.
Notably, 76% of Republicans who have experienced long periods of unusually hot weather believe climate change has contributed at least a little, highlighting the growing recognition of the need for . For Long Beach renters, understanding local government programs can also be advantageous as they may provide incentives for panel installation. Conversely, if you seek something compact for infrequent use, such as for camping excursions or unforeseen power interruptions, solar generators with solar panels meet the requirements perfectly.
Additionally, many power generators are user-friendly and ready to go right out of the box, which offers a hassle-free option for renters. Another important factor is installation; solar panels generally require a bigger upfront investment and professional setup, which can be a consideration for renters who may not have the flexibility to modify their homes. As Alec Tyson, associate director of research at Pew Research Center, points out, understanding public perceptions of climate change can significantly influence choices regarding power.
Finally, consider your long-term power goals. If reducing your carbon footprint and lowering electricity expenses ranks high on your list, then investing in photovoltaic panels might be a smart decision, particularly given the financial and ecological advantages of heating systems that can improve overall efficiency. At the same time, solar generators with solar panels can enhance your power strategy, providing flexibility when you require it the most.
The case study titled ‘Perceptions of Climate Change Impact’ illustrates that only 36% of Republicans believe climate change significantly affects their community, compared to 85% of Democrats, which indicates differing beliefs that may inform your decision-making process regarding renewable solutions. Furthermore, think about the advantages of Tesla home chargers, which can effortlessly connect with your energy system to improve your energy autonomy. Investigating the operation of photovoltaic systems, including how they transform sunlight into energy, is essential for grasping their worth.
Moreover, consistent cleaning services for energy collectors can guarantee they function at optimal efficiency, enhancing your investment. By considering these factors, you can discover the solution that best aligns with your requirements and way of life, while also leveraging the wider trends in renewable power solutions such as solar generators with solar panels, Tesla home chargers, and battery options that improve your self-sufficiency!
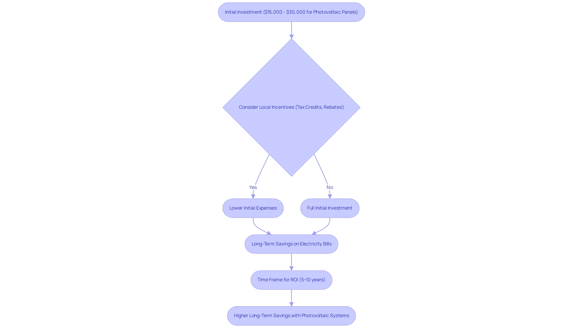
Cost Considerations: Initial Investment vs. Long-Term Savings
When considering the cost of photovoltaic panels, homeowners should be prepared for an initial investment ranging between $15,000 and $30,000 for a full installation. This price can vary based on system size and any local incentives available, such as government programs aimed at promoting renewable energy. For instance, many states provide tax credits and rebates that can significantly lower the initial expenses of photovoltaic installations.
However, the upside is substantial savings on electricity bills over time. Many homeowners discover that their energy systems can pay for themselves within 5 to 10 years, making them a smart long-term investment. In contrast, photovoltaic systems offer a more economical starting option, usually priced between $300 and $3,000.
While they are excellent for immediate power needs, their long-term savings potential tends to fall short compared to photovoltaic panels. Significantly, photovoltaic systems are more economical than conventional machines as they remove fuel expenses and lower upkeep costs. As Misho Hristov from Skoon mentions, ‘Yes, photovoltaic systems can be more economical over time.’
They remove fuel costs and lower maintenance expenses, providing a sustainable and economical option to traditional diesel machines. Furthermore, Skoon provides based on data from existing parameters and past projects, illustrating how renewable solutions can offer dependable power while guaranteeing cost reductions.
With restricted capacity, photovoltaic generators may not satisfy entire-home power requirements, often resulting in continuous electricity expenses unless utilized wisely. Thus, although photovoltaic modules demand a larger initial expenditure, they ultimately offer a significantly higher return on investment for homeowners keen to attain autonomy in power and benefit from long-term savings, particularly when integrated with solar generators with solar panels that improve overall efficiency.
Homeowners should also consider regular maintenance, including panel cleaning services, to ensure optimal performance and longevity of their systems. Moreover, exploring battery options can further enhance energy independence by storing excess energy for use during peak times or outages. Testimonials from satisfied customers illustrate the benefits of these energy solutions, reinforcing their value and effectiveness in achieving both economic and environmental goals.
Maintenance and Longevity: What to Expect
Solar panels really shine in terms of maintenance! They typically require just a little periodic cleaning and inspection to keep them performing at their best. With warranties usually spanning 20 to 25 years, these systems showcase remarkable reliability and longevity, especially important for homeowners with a standard 200A service, commonly used for multiple electric appliances and EV chargers.
On the other hand, photovoltaic power sources are convenient and portable but tend to require a bit more attention. Homeowners might need to replace batteries every few years based on usage. As Bill Wichers, an expert in the field, points out, ‘small machines typically using piston-type engines, similar to what is in a gasoline-fueled car,’ often demonstrate lower efficiency compared to larger power plants.
While photovoltaic devices can endure approximately 5 to 10 years with appropriate maintenance, they typically do not compare to the longevity of solar arrays. It’s crucial for homeowners to weigh these factors, especially the ongoing maintenance involved, when choosing solar generators with solar panels as the best option for their lifestyle and power needs. Additionally, consider recent insights regarding Tesla Powerwall integration issues, which highlight challenges homeowners may face, such as the inability of generators to charge batteries effectively, emphasizing the need for reliable power supply configurations.
To maintain photovoltaic systems effectively, homeowners can explore , ranging from basic washes to advanced waterless solutions. Employing experts can guarantee comprehensive cleaning with specialized tools, which aids in avoiding possible harm to the surfaces. Innovative technologies like automated cleaning robots and self-cleaning coatings are also emerging, transforming how these energy systems are maintained.
Staying updated with the latest maintenance tips for solar panels in 2024 can help ensure they remain a solid investment for years to come.
Conclusion
Understanding the differences between solar panels and solar generators is vital for homeowners looking to embrace renewable energy solutions. Solar panels offer a long-term investment that can significantly reduce electricity bills and carbon footprints through efficient energy production. They require careful installation and maintenance but promise substantial savings and energy independence over time. In contrast, solar generators provide immediate, portable power, making them ideal for outdoor activities or emergency situations, but they usually lack the long-term savings potential of solar panels.
When deciding which option suits personal energy needs, it’s essential to consider factors like:
- Power requirements
 - Budget
 - Lifestyle
 
Solar panels demand a higher initial investment but offer greater efficiency for continuous energy use, while solar generators are more budget-friendly and convenient for occasional use. By weighing these considerations, homeowners can make informed choices that align with their energy goals and contribute to a more sustainable future.
Ultimately, investing in solar energy—whether through panels or generators—represents a significant step toward energy independence and environmental responsibility. As the market for solar solutions continues to grow, there are options available to fit various needs and budgets. Embracing these technologies not only benefits individual households but also plays a crucial role in promoting a greener planet for future generations.

				
					